提高竖向构件模板安装合格率执笔人、发布人:倪剑锋集团总公司晋江市金井镇拆迁安置房工程项目部 QC 小组二 O 一五年五月目 录一、工...
提高 PC 预制构件竖向预留钢筋吻合率上海市浦东新区建设(集团)有限公司持戈试马 QC 小组二 Ο 一八年三月目录一、课题选择...........
目 录1、课题简介........................................................12、QC 小组简介............................................
※※※※※※※※※※工程单桩竖向抗压静载试验检 测 报 告报告编号:※检测人员:(含上岗证号) 报告编写:(含上岗证号)复 核:(...
一.目的指导检测人员正确进行基桩竖向抗拔承载力检测,确保检测结果科学、准确。二.检测参数及执行标准1.检测参数:单桩竖向抗拔承载力...
单桩竖向抗压静载试验C.0.1 试验目的:采纳接近于竖向抗压桩的实际工作条件的试验方法,确定单桩竖向(抗压)极限承载力,作为设计依据,或...
(CMA 章,如资质章已包含 CMA 内容,盖一个即可)单 桩 竖 向 抗 压 静 载 试 验检 测 报 告工程名称:※工程地点:※委托...
一、设计资料 1. 基桩设计参数 成桩工艺: 混凝土预制桩 承载力设计参数取值: 根据建筑桩基法律规范查表 孔口标高 0.00 m 桩顶标...
第 五 章 框 架 设 计5.1 横 向 框 架 荷 载 计 算5.1.1 计 算 单 元 :取轴线横向框架进行计算,计算单元宽度 为4.8m...
人工挖孔桩终孔竖向描述记录工程名称:宜昌市一水厂改造工程加压泵房 填写日期:2007 年 11 月 30 日桩 号1#桩 径(mm)810桩 长(...
工程名称第一卷 某电视塔塔身竖向预应力混凝土结构施工第1章 工程概况某电视发射塔是国内首例采纳预应力混凝土结构塔身的高耸结构。塔体...
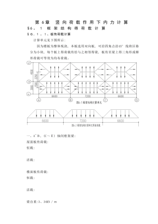
第 6 章 竖 向 荷 载 作 用 下 内 力 计 算§6 。1 框架结构得荷载计算§6.1 。1、板传荷载计算计算单元见下图所示:因...
竖向转体施工工艺工法1 前言1.1 工艺工法概况超大型液压同步竖转技术是一项近几年进展起来的新颖建筑施工技术,该技术一反传统的提升方法...
江苏建科建设监理有限公司新世界中心平面控制网竖向传递的监理实施细则新世界中心工程高达 160M,且钢骨混凝土柱中的钢柱安装精度与钢结构...
不承受竖向力的 X 型支撑体系性能讨论不承受竖向力的 X 型支撑体系性能讨论 摘要:原有的中心支撑体系在竖向荷载作用下要承受一部分竖...
2025 年上海城市规划师:居住区竖向规划设计模拟试题 一、单项选择题(共 25 题,每题 2 分,每题得备选项中,只有 1个事最符合题意...
YJK 绘制梁板施工图及探究者绘制竖向构件图参数设置终(18 页)Good is good, but better carries it.精益求精,善益求善。梁施工图...
中交股份沪昆客专江西段三标一分部技术交底书单位工程 鹰潭信江特大桥交底编号分部工程竖向预应力交底单位一分部三架子队分项工程接底单位...
剪力墙水平分布、竖向钢筋构造三维示意图剪力墙水平分布钢筋构造剪力墙水平分布钢筋构造剪力墙水平分布钢筋构造剪力墙水平分布钢筋构造剪力...
荷载统计一、恒荷载统计(标准值)1、屋面(不上人屋面)防水层:S B S 改性沥青防水卷材 0.4 K N/m2找平层:15 厚水泥砂浆 0、01...

