人事行政主管岗位职责及任职资格职位名称行政人事主管职务等级主管级人员编制1人直属上级行政人事经理直接下级下属各级职员定级工资管辖范...
精品文档。1欢迎下载人事行政部述职报告人事行政部述职报告1自20xx年3月23日来公司上班,被担任人事管理员,在此工作中,我用我所学的专业...
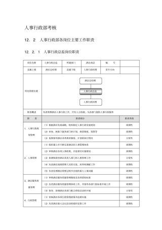
人事行政部考核12.2人事行政部各岗位主要工作职责12.2.1人事行政总监岗位职责岗位名称人事行政总监所属部门酒店高层编号直属上级酒店总...
人事行政目标责任书部门名称:人事行政部有效期:2012年1月1日-2012年12月31日部门工作思路:见附件目标角度具体指标单位计算方法或评价依...
人事行政部月工作计划为加强公司人事行政部工作的计划性及行政制度执行,人事行政部将结合公司整体发展规划及企业发展方向,制定了本月工作...
******有限公司文件名称人事行政部工作绩效考核与目标管理制度文件编号WI-HR-004版本A生效日期2018.6.1页次1/4一.目的为公司年度经营目标...
人事行政部工作标准流程目录第一节:部门概述............................................................33第二节:组织结构.............
人事行政部工作总结ppt篇一:行政人事部年终总结行政人事部工作总结春逝秋飞,转瞬间冬来到,龙城公司在集团总经理的亲自带领下,骏马腾飞...
人事行政部岗位说明书编辑部门:人事行政部版本编制人/日期审核人/日期批准人/日期0XXX2013.03.19YYY2013.03.19TTT2013.03.19人事行政部架...
北宇星通奖惩制度BYXT-QG-002人事行政部第1页共5页一、目的:明确行政奖惩范畴及标准二、范围:各部门员工三、内容:(一)、有以下事迹之...
宽松岗位划分人事专员1.人员招聘2.员工入职培训3.绩效考核4.制度建立、完善及落实5.人事管理(员工请销假、调休、离入职、升降职)6.校企合...
人事行政部实习报告篇一:人事实习报告范文20**年11月至20**年6月我实习所在单位的名称是宣城龙华电子有限公司,位于安徽省宣城市经济技术...
人事行政部上半年工作总结范本一、上半年工作总结;1继续健全公司各项规章制度,进一步提高公司规范化运作水平;在公司原有制度的基础上,完...
第1页共7页范文:________人事行政转正述职报告【三】姓名:______________________单位:______________________日期:______年_____月___...
人事行政述职报告篇一:行政人事经理述职报告行政人事工作述职报告时间一晃而过,自XX年11月踏进XX以来,几个月已经过去,作为初涉家具建材...
人事行政表格目录人事类职位申请表⋯⋯⋯⋯⋯⋯⋯⋯⋯⋯⋯⋯⋯⋯⋯1-3报到通知书⋯⋯⋯⋯⋯⋯⋯⋯⋯⋯⋯⋯⋯⋯⋯4员工登记表⋯⋯⋯⋯⋯⋯⋯...
人事、行政类面试问题一、测试人力资源与行政管理类人员“处理矛盾冲突的能力”问题:1、讲一个你和其他部门因部门间工作协调而发生冲突的...
人事行政规章制度文件编号WI-HR-001-A01文件版本A/0目的、序言、公司简介文件页码1/25生效日期2006-03-21目的:为完善公司管理体制,以及对...
第一章人事管理一、公司人力资源规划二、招聘与录用三、培训四、考勤五、假期(一)请休假(二)假期规划六、奖惩七、考核八、核薪九、保险...
一K02事务用品领用单编号:部门:日期:品名请领数量实发数量用途备注批准:审核:领用人:一K03事务用品及印刷品领用单No.年度:编号姓名...

