D12喷煤工艺设计与计算
C 语言计算GPS 卫星位置 1 概述 在用GPS 信号进行导航定位以及制订观测计划时,都必须已知GPS 卫星在空间的瞬间位置。卫星位置的计...
CROPW AT8.0 的使用示例 1。引言 本文档介绍了在实际的方式使用为设计 CROPWAT8.0 和灌溉系统的管理,同时用户,与实际数据的帮助设...
2.1 定 义 CPRI 端 口 是 一 种 支 持 CPRI( Common Public Radio Interface) 协 议 的 端 口 。通过连接 BBU 和...
计算步骤 [1] 计算data 的平均数和标准差 [2]利用平均差计算Cp [3]利用平均数求出补正值K,然后乘以Cp,算出Cpk。 Cp 的计算 - 在...
cpk 计算公式及解释 判 断 标 准 : A++级 Cpk≥2.0 特 优 可 考 虑 成 本 的 降 低 A+ 级 2.0 > Cpk ≥ 1.67 ...
CPK值计算公式(N≤30)
製 程 特 性 依 不 同 的 工 程 規 格 其 定 義 如 下 :。 等 級 處 理 原 則 無 規 格 界 限 時 Cp(Pp) ...
CPKPPKCPCA计算公式
新的CP I 计算过程和计算方法 发布日期:2008-8-13 16:27:29 您是第 222 位访问者 市县级汇总要点 每年的1 月份要进行特别处理 ...
COMPUTATIONALAEROACOUSTICS计算气动声学讲义
Tutorial: 3D Simulation of the IFRF IndustrialPulverized-coal FurnacePu rposeThe purpose of this tutorial is to sim...
CNC数控加工参数计算
CMA管理会计师计算公式(新考纲)
ICMP, IP,UDP,TCP 报头部分都有checksum(检验和)字段。ICMP 和 IP 报头校验和的计算都很简单,使用RFC1071 中给出的方法即可完成...
计算书: 1 、面积置换率计算 依据《建筑地基处理技术规范》(JGJ79-2012) skpaspkfmARmf)1( ,pppnipisiAqlqupRa...
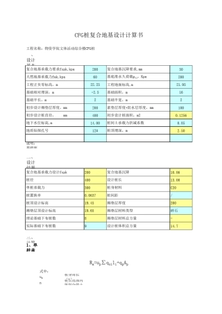
CFG复合地基计算书
1 一、 CFD 建模 建模和正常建模不同,我们只要流道部分。一般先建叶轮和进风口,不要轴孔部分,尽量简化模型。见下图。轴盘后端面从机...
CFD 计 算 对 计 算 网 格 有 特 殊 的 要 求 , 一 是 考 虑 到 近 壁 粘 性 效 应 采 用 较 密 的 贴 ...
CFB锅炉NOx的生成机理与计算


