岳阳项目投资意向书2012.7.23美丽之冠——岳阳市五星级酒店综合体项目投资意向书中联亚集团三亚华创美丽之冠投资有限公司二0一二年七月二十...
岳阳20XX年计划生育工作考核方案XX县区20XX年度计划生育工作考核方案(一)乡镇考核内容1.党政重视(18分)(1)机构队伍建设(3分)。建立...
湖南岳阳王家河流域综合治理方案目录第一部分规划认识篇1、项目背景……………………………………………………12、规划范围…………………...
岳阳职业技术学院发展党员材料撰写规范(试行)目录一、入党申请书(撰写规范)二、自传(撰写规范)三、思想汇报(撰写规范)四、培养考察...
第一部分商务部分目录一、投标函二、投标函附录:三、授权委托书四、投标保证金复印件五、资质及相关资料1.投标单位资质证书(复印件)2.营...
岳阳商贸市场调研报告岳阳商贸市场调研报告南翔万商(安徽)物流产业股份有限公司二0一二年六月二十五日1一、概述1、岳阳概况。岳阳市是湖...
磨煤机及给煤机检修施工方案编制:日期:保定市红鹏电力检修有限公司1目录:一、工程概述1、检修内容2、编制依据3、HSE管理目标4、质量目标二...
第1页共46页编号:时间:2021年x月x日书山有路勤为径,学海无涯苦作舟页码:第1页共46页1.总论1.1项目概况1.1.1项目名称年产1.2万平方金属...
岳阳楼区教师奖励基金会年度工作报告本基金会按照《基金会管理条例》及相关规定,编制2005年度工作报告。基金会理事会及理事、监事保证年度...
第1页共23页编号:时间:2021年x月x日书山有路勤为径,学海无涯苦作舟页码:第1页共23页三、岳阳市区域分析1、岳阳市概括(1)区位及资源岳...
岳阳楼区中小学教学仪器采购项目招标文件岳阳楼区中小学教学仪器采购项目政府采购招标文件招标文件编号:HXZB2009-09-02委托单位:岳阳楼区...
湖南岳阳王家河流域综合治理方案目录第一部分规划认识篇1、项目背景……………………………………………………12、规划范围…………………...
岳阳某工厂家属住宅楼土建工程施工组织设计第一章编制依据1.1施工图纸图号图名图号图名建施—底层平面图结施基础平面图建施—楼层平面图结...
岳阳楼区举办国家基本药物制度培训班为贯彻落实湖南省推进医药卫生体制改革工作会议精神,着眼满足群众基本医疗需求,着力缓解群众看病贵问...
岳长炼化工长岭社区道改造工程施工监理施行细那么1、监理工作主要根据1.1工程工程的设计图纸、地质勘察1.2与本工程工程相关的施工规程、和a...
岳阳某工厂家属住宅楼土建工程施工组织设计第一章编制依据1.1施工图纸图号图名图号图名建施—底层平面图结施基础平面图建施—楼层平面图结...
目录1总论..............................................................................................11.1编制依据..................
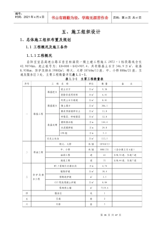
第35页共47页编号:时间:2021年x月x日书山有路勤为径,学海无涯苦作舟页码:第35页共47页五、施工组织设计1、总体施工组织布置及规划1.1工...
湖南岳阳信用社竞聘上岗考试题(附答案)1、科学发展观是指坚持(),树立全面、协调、()的科学发展观,促进经济社会和人的全面发展。答案...
专业合同封面COUNTRACTCOVER20XXPERSONALRESUME甲方:XXX乙方:XXX岳阳地区标准劳动协议范本2024一本合同目录一览第一条:合同主体及定义1....

