04MnO 对连铸保护渣非等温结晶动力学的影响 91雷云 1 谢兵 1* 齐飞 2 刁江 1 (1、重庆大学材料科学与工程学院,重庆,400044...
等温淬火工艺对 ADI 耐磨铸球组织的影响作 者 姓 名: 刘旭东指 导 教 师: 辛啟斌 副教授单 位 名 称: 材料与冶金学院专 业...
气体的等温变化1.实验得到:一定质量的某种气体,在温度不变的情况下,压强 p 与体积 v 成反比,所以p-v 图线是双曲线,但不同温度下...
钢锹等温淬火热处理工艺课程设计 绪论 1.1 钢锹的概述钢锹不但是农业生产的“常规武器”,而且是工业生产,交通运输,基本建设和国防军...
年高考真题考点汇编等温线图的判读年【201•四川・〜】下图为北半球某平原城市冬季等温线分布图,读图回答下列各题。A、回归线附近大陆西岸...
第八章第 1 节气体的等温变化课前预习学案一、预习目标预习本节内容,了解气体的三个状态参量,初步把握气体等温实验的实验原理、目的要...
8.1 气体的等温变化 教案一、教材分析 教材首先从日常生活中感知气体的压强、体积、和温度之间有一定的关系,而没有从对气体的三个状态...
8.1 气体的等温变化一、教学目标1 .在物理知识方面要求:(1)知道什么是等温变化;(2)知道玻意耳定律是实验定律...
气体的等温变化一、教学目标1 .在物理知识方面要求:(1)知道什么是等温变化;(2)知道玻意耳定律是实验定律;掌握玻...
气体的等温变化 玻意耳定律一、教学目标1 .在物理知识方面要求:(1)知道什么是等温变化;(2)知道玻意耳定律是实验...
气体的等温变化 一、教学目标1.在物理知识方面要求:(1)知道什么是等温变化;(2)知道玻意耳定律是实验定律;掌握玻意耳定律的内容和...
玻意耳定律一、教学目标1.在物理知识方面的要求.(1)掌握玻意耳定律:实验,定律,图线;(2)掌握解决气体定律问题的基本思路和基本方法.2...
等温线图的判读等温线稀疏,那么各地气温相差不大;等温线密集,表示各地气温相差悬殊;等温线平直,表示影响气温分布的因素较少;等温线弯...
1/7乙I-12—7 月平高考一轮复习等温线图的判读专题训练题福建省南安市华侨中学林志胜一、单项选择题下图为“我国西部地区月平均气温分布示...
1A.气缸内空气的压强等于 p+mSg0SB.气缸内空气的压强等于P-与C•内外空气对气缸的作用力大小为D.内一、单选题 1.一定质量的理想气体状态...
北京理工大学珠海学院 2020 届本科生毕业论文重 组 酶 介 导 的 等 温 核 酸 扩 增 ( RAA) 检 测 布 氏 杆菌 方 ...
气体的等温变化、玻意耳定律典型例题 【例1】一个气泡从水底升到水面时,它的体积增大为原来的3倍,设水的密度为ρ=1×103kg/m3,大气压...
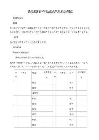
齿轮钢锻件等温正火质量检验规范目的与范围目的为正确评定渗碳齿轮钢钢制锻件及毛坯粗车零件的等温正火硬度均匀性及正火组织级别等相关质量...
等温输油管道大作业内容:拟建一条长 690 公里,年输量为 600 万吨旳轻质油管线。已知原始资料:① 管路埋深 1.5 米处旳月平均地温...
微专题—热学之气体的等温、等压、等容变化图象习题选编一、单项选择题1.如图所示,一定质量的理想气体从状态 A 变化到状态 B 再到状态...

