精品文档。1欢迎下载招标研讨会学习资料一、公司招标流程以公开招标为例:项目委托部门起草招标公告和招标文件与招标委托表一起送交招标管...
1 《工程招投标设计》课程设计指导书(2013 级工程管理专业 ) 交通学院土木工程系2017 年 03 月2 工程招标投标模拟课程设计指导书本...
第四章【案例】 某食品加工厂因公司业务扩大,急需包装材料,于是向甲、乙两家包装材料公司发出函电。函电中称:“我公司急需A4 型包装纸...
案例 1:背景 :某办公楼的招标人于2000.10.11 日向具备承担该项目能力的A、B、C、D、E五家承包商发出投标邀请书,其中说明 ,10.17 日~18...
招投标工作计划招投标操作流程工作阶段具体工作计划事项责任部门计划完成时间备注筹备招标↓招标备案↓招标↓投标评标↓中标备案筹备招标公...
招标(工程)资料汇编目录招标编号:项目名称:一、招标资料汇编序号资料内容页数归档情况是否原件是否有电子文档验收1 项目批文2 规划许...
发布招标公告的注意事项招标公告应当载明招标人的名称和地址、招标项目的性质、数量、实施地点和时间、投标截止日期以及获取招标文件的办法...
房地产招投标环节成本控制当前,我国在房地产项目中所运用的新技术、新工艺、新材料,已经是非常普遍的事情了,但是在招投标环节的成本控制...
项目投 标 文 件项目编号 : 23商务标( 正本 ) 项目名称:投标文件内容:投标人:(盖章)法定代表人或其委托代理人:(签字或盖章...
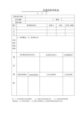
外委招标审批表年月日招标项目名称型号规格数量预算金额编号推荐投标单位联系人电话传真、邮箱1 2 3 外委招标情况说明1、项目概况; 2...
招投标年终工作总结篇一:投标人员年终总结工作年终总结岁月流转,时光飞逝,转眼间迎来XX年,我于 XX 年 4月 25 日成为公司的一员,...
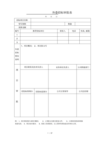
1 / 37 外委招标审批表年月日招标项目名称型号规格数量预算金额编号推荐投标单位联系人电话传真、邮箱1 2 3 外委招标情况说明1、项目...
一、word 未正确安装:1、引起原因:1)原因 1:电脑未安装 office办公软件;2)原因 2:如果安装 office办公软件,但是还是提示word...
1 / 5 2009 年上半年工作报告自 2008 年 12 月至今,积极收集招投标项目的相关信息和跟进招标信息,收集整理出与我公司相关的中标...
实 习 报 告 书实习地址:阳秦皇岛金洋建设集团有限公司教学单位:防灾工程系学号:105023213 专业班级:工程管理 1050232 班学生姓...
. WORD 格式 .资料. 专业 .整理招标工作流程及工作规范为进一步规范公司工作程序,提高公司员工的工作质量和效率,现针对招标工作的特...
第二部分复习思考题一、 单项选择题1、在下列法律关系主体中,(A )是法人。A 、施工企业B、施工企业经理C、个体工商户D、施工企业的分...
招投标模拟实训习题及案例一、单选题1. 公开招标是指招标人以招标公告的方式邀请()的法人或者其他组织投标。A. 特定 B.全国范围内 C....
1 招投标复习题判断题1、(√)议标是指招标人直接选定工程承包人,通过谈判,达成一致意见后直接签约。2、(√)与投标人有利害关系的人...
招投标基本知识(1)********投标报价书 ******* 第一节、投标的基本知识1、施工企业在招标投标活动中的合法权利施工企业在施工招标投标...

