句子成分划分(口诀符号及方法) 划分句子的口诀: (1)句子成分要划对, (2)纵观全局找主谓。 (3)主前定状谓后补, (4)谓前只有...
《外国法制史》课程报告封面 题目:古罗马公法、私法的划分及其意义 * ***** 学 号:************* 班 级:2012 春法学(专) 分...
精品文档---下载后可任意编辑MapReduce 基于域划分的冗余调度策略和相关安全机制的开题报告一、选题背景MapReduce 是一种适用于大规模分...
精品文档---下载后可任意编辑Lempel-Ziv 复杂度的尺度划分方法的讨论及应用的开题报告开题报告一、选题依据Lempel-Ziv 复杂度(LZ 复杂...
1 反洗钱客户风险等级划分实施细则 第一条 为提高公司反洗钱工作的针对性和有效性,促进和规范公司反洗钱工作,根据《中华人民共和国反...
金榜题名 1 前程似锦知识精讲句子成分与划分主干是中考基础知识部分会涉及到的一个考点。不仅是句子成分的判定与划分题型,在病句分析中...
压力管道级别划分
《材料科学基础》 Fundamentals of Materials Science 绪论 --------------------------------------------------------------------...
1 / 2 9 厂房仓库工程检验批划分施工方案 2 / 2 9 目录 一、 编制依据 .......................................................
危 险 品 运 输 包 装 类 别 划 分 原 则 1 主 题 内 容 与 适 用 范 围 本 标 准 规 定 了 划 分 各 类...
1Ship Fabrication:Electrical and AutomationHazardous Areas and Batteries 1Learning Objective● This module is intended...
附 件 1: 危险化学品事故现场区域划分 根 据 危 险 化 学 品 事 故 的 危 害 范 围 、危 害 程度与危 险 化 学 ...
环境卫生、绿化与规格化责任区划分及检查考核办法 第一章 总 则 第一条 为创造一个文明、优美、整洁、有序的工作和生活环境,增强员工...
卫生责任区域划分 为了更好的维护公司形象,规范公司办公楼办公设施使用,营造良好的办公环境,根据《金地停车公司办公楼使用管理办法》,...
十四小: 1.七一路以北,中州路以南,文化路以西,建国酒店东中州村区间道至丽影希望书社向东至乔庄56号向南至梅溪河(即乔庄148号...
南昌各中、小学校地段划分一览表 2009 年部分学校招生地段有变 从今年的南昌市城区初中招生地段范围中看到,有些许学校招生地段有变化。...
学校名称对应学区范围对应中学对应学区房南京市琅琊路小学琅琊路、北京西路(19—69号、包括69号—1、34—70号、包括70号—1)、天竺路、普...
1 .琅琊路小学 琅琊路、北京西路(1 9 —6 9 号、包括 6 9 号—1 、3 4 —7 0 号、包括 7 0 号—1 )、天竺路、普陀路、...
项 目 划 分 原 则 1.1.1 水 利 水 电 工 程 质 量 检 验 与 评 定 应 进 行 项 目 划 分 。 项 目 按 级...
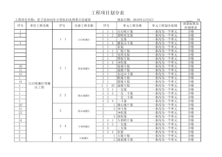
工程项目名称:星子县2010年小型农田水利重点县建设填表日期:2010年12月4日NO 01序号单位工程名称 序号分部工程名称 序号单元工程名称...

