电脑桌面
添加小米粒文库到电脑桌面
安装后可以在桌面快捷访问

单元工程项目划分原则

单元工程项目划分原则_第1页
1/27
单元工程项目划分原则_第2页
2/27
单元工程项目划分原则_第3页
3/27
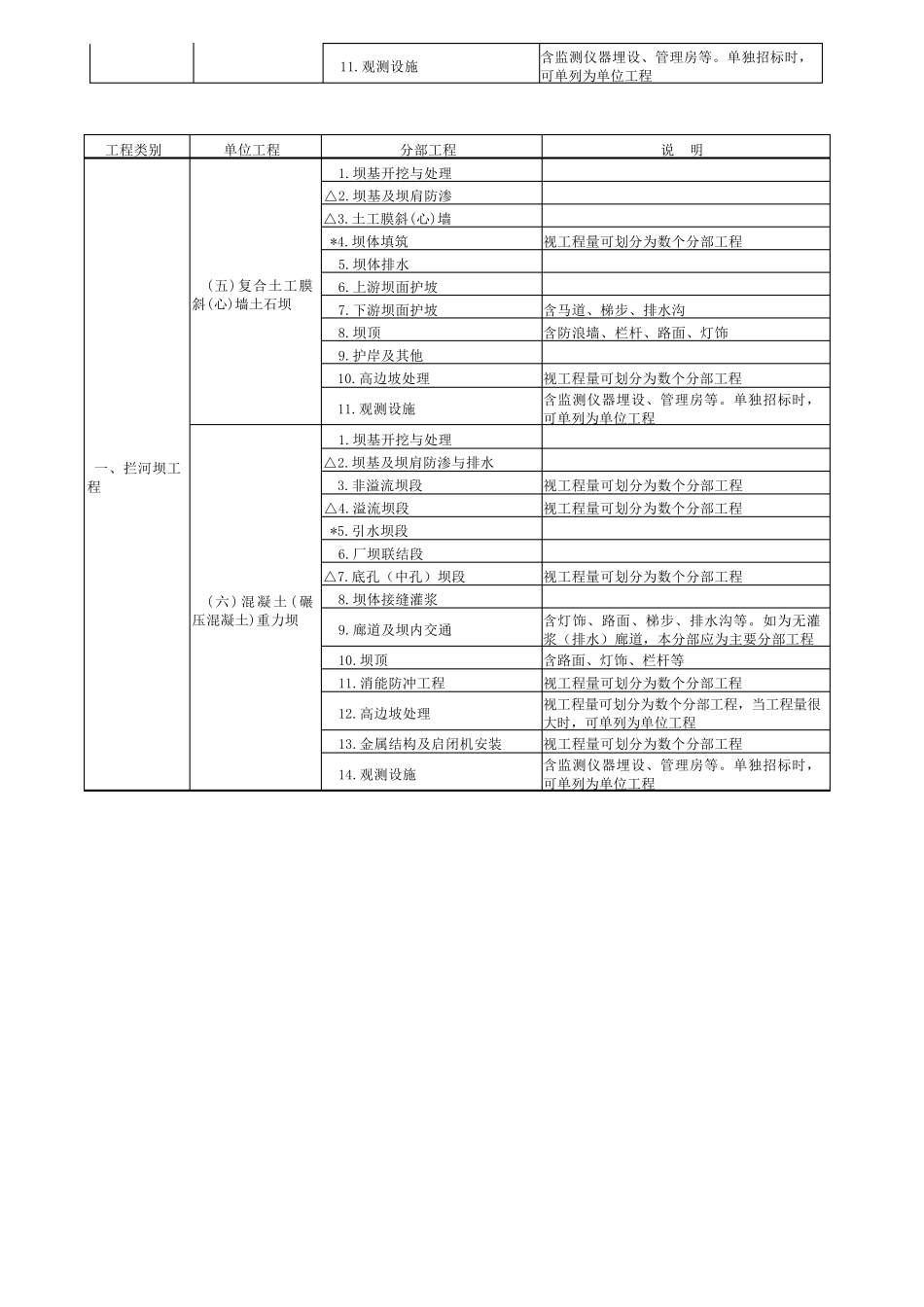
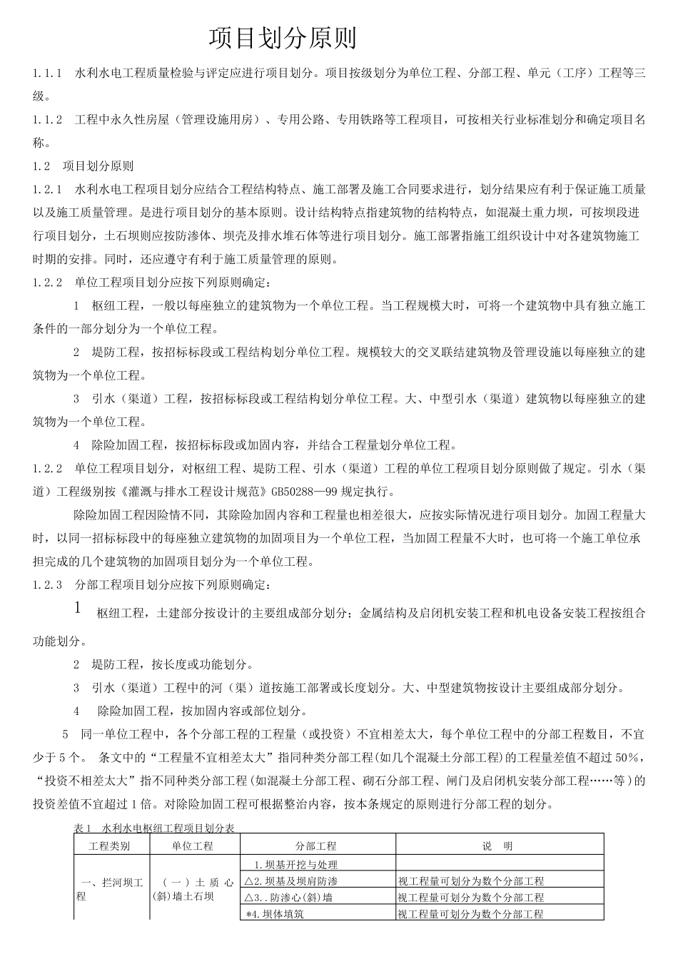
项 目 划 分 原 则 1.1.1 水 利 水 电 工 程 质 量 检 验 与 评 定 应 进 行 项 目 划 分 。 项 目 按 级 划 分 为 单 位 工 程 、 分 部 工 程 、 单 元 ( 工 序 ) 工 程 等 三级 。 1.1.2 工 程 中 永 久 性 房 屋 ( 管 理 设 施 用 房 ) 、 专 用 公 路 、 专 用 铁 路 等 工 程 项 目 , 可 按 相 关 行 业 标 准 划 分 和 确 定 项 目 名称 。 1.2 项 目 划 分 原 则 1.2.1 水 利 水 电 工 程 项 目 划 分 应 结 合 工 程 结 构 特 点 、 施 工 部 署 及 施 工 合 同 要 求 进 行 , 划 分 结 果 应 有 利 于 保 证 施 工 质 量以 及 施 工 质 量 管 理 。 是 进 行 项 目 划 分 的 基 本 原 则 。 设 计 结 构 特 点 指 建 筑 物 的 结 构 特 点 , 如 混 凝 土 重 力 坝 , 可 按 坝 段 进行 项 目 划 分 , 土 石 坝 则 应 按 防 渗 体 、 坝 壳 及 排 水 堆 石 体 等 进 行 项 目 划 分 。 施 工 部 署 指 施 工 组 织 设 计 中 对 各 建 筑 物 施 工时 期 的 安 排 。 同 时 , 还 应 遵 守 有 利 于 施 工 质 量 管 理 的 原 则 。 1.2.2 单 位 工 程 项 目 划 分 应 按 下 列 原 则 确 定 : 1 枢 纽 工 程 , 一 般 以 每 座 独 立 的 建 筑 物 为 一 个 单 位 工 程 。 当 工 程 规 模 大 时 , 可 将 一 个 建 筑 物 中 具有 独 立 施 工条件的 一 部 分 划 分 为 一 个 单 位 工 程 。 2 堤防 工 程 , 按 招标 标 段 或工 程 结 构 划 分 单 位 工 程 。 规 模 较大 的 交叉联结 建 筑 物 及 管 理 设 施 以 每 座 独 立 的 建筑 物 为 一 个 单 位 工 程 。 3 引水 ( 渠道) 工 程 , 按 招标 标 段 或工 程 结 构 划 分 单 位 工 程 。 大 、 中 型引水 ( 渠道) 建 筑 物 以 每 座 独 立 的 建筑 物 为 一 个 单 位 工 程 。 4 除险加固工 程 , 按 招标 标 段 或加固内容, 并结 合 工 程 量 划 分 单 位 ...

1、当您付费下载文档后,您只拥有了使用权限,并不意味着购买了版权,文档只能用于自身使用,不得用于其他商业用途(如 [转卖]进行直接盈利或[编辑后售卖]进行间接盈利)。
2、本站所有内容均由合作方或网友上传,本站不对文档的完整性、权威性及其观点立场正确性做任何保证或承诺!文档内容仅供研究参考,付费前请自行鉴别。
3、如文档内容存在违规,或者侵犯商业秘密、侵犯著作权等,请点击“违规举报”。

碎片内容

单元工程项目划分原则

您可能关注的文档

小辰5+ 关注
实名认证
内容提供者

出售各种资料和文档

相关文档

确认删除?
VIP
微信客服
  • 扫码咨询
会员Q群
  • 会员专属群点击这里加入QQ群
客服邮箱
回到顶部