精品文档---下载后可任意编辑公司车辆年检委托书表 我们都知道机动车每年都需要年审,那么公司车辆年检委托书怎么写呢?下面和 xx 一起...
房地产开发企业 资 质 年 检 申报表 企业 名 称 填 报 时 间 中华人民共和国建设部制 有关说明 1 . 本表供房地产开发企业...
Q N - 1 0 1公 司 年 检 报 告 书〔 年度〕公 司 名 称: 〔盖章〕联 系 电 话: 注 册 号: 登 记 机 关: 中...
精品文档---下载后可任意编辑事业单位年检操作程序第一步:将“网上登记管理系统事业单位专用光盘〞放入已连接上网的电脑中,并运行光盘〔...
精品文档---下载后可任意编辑2024 民办幼儿园年检自查报告2024 民办幼儿园年检自查报告 篇一:20xx 民办幼儿园年检自查报告 根据《东...
广西施工员(工长)证书年检考试政策:为深入贯彻国务院、住房和城镇建设部有关规范职业资格证书旳精神,保证行业证书颁发旳规范和统一,自...
Q N - 1 0 2 中华人民共和国国家工商行政管理总局制 HTTP://WWW.SAIC.GOV.CN HTTP://QYJ.SAIC.GOV.CN 企业法人年检报告书 ( 年...
精品文档---下载后可任意编辑高密住建局网上年检系统设计与实现的开题报告开题报告项目名称:高密市房屋租赁年检系统的设计与实现一、项目...
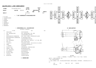
精品文档---下载后可任意编辑HXD3 型电力机车“二年检”检修作业指导书 文件标题车钩及缓冲器作业指导书文件编号版本号修订日期页数制定...
压力容器年检制度
下载后可任意编辑风电场全年检实施方案交接班实施细则1、交接班规定1.1 交接班双方必须做好交接班准备工作,九点交班,一般不得无故拖延,...
下载后可任意编辑2024 年社会组织年检年终工作总结一、基本情况根据___《社会团体登记管理条例》和《民办非企业单位登记管理暂行条例》规...
下载后可任意编辑2024 年用人单位劳动保障年检自查总结一、_年社保工作完成情况:(一)社会保险工作开展情况。社会保险工作是社会保障体...
下载后可任意编辑2024 年检票口检票员个人工作总结忙忙碌碌中,___年过去了。回顾这一年的工作,紧张中伴随着充实,忙碌中伴随着坚强,团...
下载后可任意编辑2024 年律师年检个人总结1、本人在执业活动中严格遵守《律师法》和相关法律,遵守《___市律师协会章程》、《___律师执业...
下载后可任意编辑2024 年农技局年度年检工作总结为了加强对农业机械的监督管理,确保农机安全生产,根据《农机化促进法》、《道路交通安全...
教育机构年检自查报告摘要:自查报告是一个单位或部门在一定的时间段内对执行某项工作中存在的问题的一种自我检查方式的报告文体。教育机构...
下载后可任意编辑风电场全年检实施方案范本风电场防台措施实施细则第一条____风电公司各风电场地处沿海,常常遭受强台风侵袭。为做好各风电...
下载后可任意编辑风电场全年检实施方案范本风电场防台措施实施细则第一条____风电公司各风电场地处沿海,常常遭受强台风侵袭。为做好各风电...
下载后可任意编辑风电场全年检实施方案范文____风电场人员考核办法1、目的法律规范风电场日常管理与考核,建立和完善本风电场的考核机制,...

