精品文档---下载后可任意编辑公办老师病假请假制度 公办老师病假请假制度 1、严格遵守学校作息时间,按时上学,不迟到早退。 2、因病因...
11 月深圳市下六个月深圳市盐田区区属公办中小学招聘编制教师笔试内容广东教师招聘旳考试公告请详情查看广东教师招聘网,我们会及时更新动...
岳 普 湖 县 阿 其 克 乡 中 心 “双 语” 幼 儿 园 的 幼 儿 园 章 程 阿 其 克 乡 中 心 “双语”幼儿园 幼...
公办中小学章程 ____学校章程 (本章程于____年____月____日经________大会讨论通过) 第一章 总则 第一条 为适应现代教育发展的需要...
公办中小学校章程参考样本 (适用于未建立理事会的公办中小学校、实施集团化办学的单法人多校区公办中小学校) 使 用 说 明 一、为贯...
精品文档---下载后可任意编辑2024 年刚过二本线的公办学校有哪些 每逢高考,考生和考生家长都是最忙碌的人群。除了考完等待高考的揭榜,...
精品文档---下载后可任意编辑人口老龄化背景下我国公办养老机构的进展讨论——以佛山市南海区敬老院为例的开题报告一、讨论背景近年来,我...
精品文档---下载后可任意编辑中国公办、民办高校在教育市场中竞争的公平性问题讨论的开题报告一、讨论背景和意义随着中国经济进展和教育需...
精品文档---下载后可任意编辑《大众日报》对公办教育资源违规占用现象调查系列报道的开题报告开题报告:《大众日报》对公办教育资源违规占...
镇街序号学校名称办学层次学校地址邮政编码联系电话1东莞市广播电视大学成人高校东莞市城区运河东一路157号523002222429182东莞中学普通高...
下载后可任意编辑2024 年公办幼儿园家长工作总结一、加强老师指导家长服务工作能力本学期我们充分利用全园老师会议以及小、中、大班年级活...
下载后可任意编辑2024 年公办养老机构改革试点总结自民政部___年___月启动开展第一批公办养老机构改革试点工作以来,我去积极响应上级号召...
^ | You have to believe, there is a way. The ancients said:" the kingdom of heaven is trying to enter". Only...
公办中小学共同理事会章程范本(适用于多所试点学校共建一个理事会)目录第一章总则第二章学校办学宗旨和业务范围第三章教育行政部门权利和...
下载后可任意编辑淄川区公办小学都有哪些淄川区公办小学都有哪些 小学教育阶段后为中学教育阶段,小学包含在九年义务教育内,小学教育不收...
下载后可任意编辑民办学校聘用公办学校老师管理暂行规定XX 县民办学校聘用公办学校老师管理暂行规定 第一章总则 第一条为实施教育强县战...
下载后可任意编辑公办老师辞职报告(精选 15 篇) 公办老师辞职报告 1 尊敬的领导: 您好!首先感谢各位领导长期以来对我工作的关怀,支...
一 、 基 本 情 况 在 全 校 师 生 的 配 合 下 , 学 校 的 思 政 工 作 取 得 了 一 些 成 效 , 部 分...
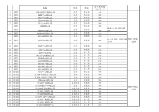
无锡市市区公办、公有民办幼儿园保育教育费收费标准统计表 序号 所属地区 单位名称 类 别 收费标准 (元/生.月) 备注 1 无锡市 ...
名称性质 类别保育教育费(元/生.月)1新区无锡市新区实验幼儿园公办 省示范4402新区梅村中心幼儿园公办 省示范4003新区旺庄中心幼儿园公...

