案例:长期股权投资权益法核算下的所得税处理(一)资料X企业2000年1月2日向H企业投出资产如下:机床原价500000元,已提折旧150000元,公允价...
纳税人纳税信誉等级评定得分表纳税人名称:主管国税机关:评分项目序号评分内容扣分分值扣分理由说明税务登记1变更税务登记2登记证件使用3...
纳税人善意取得虚开增值税专用发票处理问题?--------------------------------------------------------------------------------关于纳税...
纳税指南纳税指南.....................................................................................................................
纳税基础与实务作业1习题一1.请简述我国现行的税收法律制度的内容。答:税收法律制度,是一个国家在一定时期、一定体制下依法定形式规定的...
纳税方案设计与实施第一讲新时期税制改革的主要内容及其对税收的影响一、新时期税制改革的策略、基本原则和主要目标1、我国新时期的税制改...
企业纳税摘要:西方法制国家把纳税视为人的一生不能逃避的事情之一,由此可见纳税的重要性。而企业进行纳税筹划,对于企业最大限度的让企业...
案例:长期股权投资权益法核算下的所得税处理(一)资料X企业2000年1月2日向H企业投出资产如下:机床原价500000元,已提折旧150000元,公允价...
第1章纳税会计概述一、术语解释1.纳税会计是以税收法律法规为依据,以货币为主要计量单位,运用会计学的理论及其专门方法,核算和监督纳...
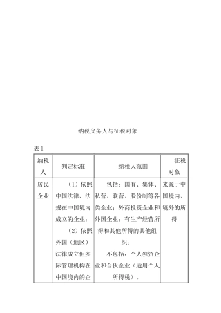
纳税义务人与征税对象表1纳税人判定标准纳税人范围征税对象居民企业(1)依照中国法律、法规在中国境内成立的企业;(2)依照外国(地区)...
高等职业技术实验教材纳税审查实验教程前言高等职业教育作为培养高层次技术职业人才新的教育模式,就是要打破普通高等教育以理论教学为主体...
纳税自查与税务稽查应对贺志东讲授第一讲企业如何进行纳税自查和搞好稽查应对?第二讲纳税自查(税务稽查)与纳税风险第三讲在税务稽查方面...
纳税人善意取得虚开增值税专用发票处理问题?--------------------------------------------------------------------------------关于纳税...
第一章企业纳税概述学习指导同步习题一、单项选择题1、根据征税对象的性质和特点不同,可以将税收分为()。A.流转税、所得税、财产税、行...
内资企业所得税的纳税审查应纳税额=应纳税所得额×税率应纳税所得额=应纳税收入总额-准予扣除项目总额准予扣除项目总额=成本+费用+税金+损...
纳税人善意取得虚开增值税专用发票处理问题?关于纳税人善意取得虚开的增值税专用发票处理问题的通知近接一些地区反映,在购货方(受票方)...
特别纳税调整实施办法(试行)第一章总则第一条为了规范特别纳税调整管理,根据《中华人民共和国企业所得税法》(以下简称所得税法)、《...
第1页共9页编号:时间:2021年x月x日书山有路勤为径,学海无涯苦作舟页码:第1页共9页电力行业纳税评估指标增值税纳税评估一、通用指标类(...
年所得12万元以上纳税人自行申报纳税例解为了方便年所得12万元以上的纳税人更好的理解、掌握自行纳税申报的政策规定,帮助其正确履行自行纳...
其业所得税年度纳税申报表讲稿主讲人:包新民上海财经大学会计专业管理学硕士,高级会计师、证券特许注册会计师、注册评估师、注册税务师,...

