目录一、债券规模与分布二、债券投资的影响因素三、债券监管四、大力开展公司债券一、债券规模与分布债券规模与分布 国债(截至:2007 年...
债券交易员工作总结 第 1 篇:债券交易员的一天债券交易员的一天:“假如你在公车上看到一个小伙子,在电话中”五千万”、”一个亿”地...
2024 特许金融债券抵押担保合同范本 目录 第一章 总则 第二章 定义 第三章 甲方声明 第四章 乙方声明及保证 第五章 被担保的主...
私募债券 债券按发行方式分类,可分为公募债券和私募债券。 私募债券是指向与发行者有特定关系的少数投资者募集的债券,其发行和转让均有...
安徽省证券从业资格考试:金融债券与企业债券模拟试题一、单项选择题(共 20 题,每题 3 分,每题旳备选项中,只有 1 个事最符合题意...
吉林省证券从业资格考试:金融债券与企业债券考试题一、单项选择题(共 25 题,每题 2 分,每题旳备选项中,只有 1 个事最符合题意)...
武钢股份认股权和债券分离交易的可转换公司债券
寒假 财务管理案例研究报告 案例题目: 武汉钢铁(集团)公司企业债券筹资案例分析 小组编号: 第七组 小组成员: 李姗姗 龙璇 邓...
精品文档---下载后可任意编辑 (1)如何确定所发债券是否具备绿色属性 第一步:根据所发债券的类型,查相应的参考文件,确认募投项目是否...
案例分析报告 一、 案情介绍(招商局集团有限公司债券发行案例) 总额为1 8 亿元的“0 7 招商债”在 0 7 年 9 月 4 日至 9...
国泰君安专项资产管理方案管理合同专项资产管理方案设立申报材料〔三〕国泰君安君得金债券分级专项资产管理方案管理合同〔专项资产管理方案...
上六个月陕西省证券从业资格考试:金融债券与企业债券考试试卷一、单项选择题(共 25 题,每题 2 分,每题旳备选项中,只有 1 个事最...
安徽省证券从业资格考试:债券旳特性与类型考试题本卷共分为 1 大题 50 小题,作答时间为 180 分钟,总分 100 分,60 分及格。一...
海南省证券从业资格考试:金融债券与企业债券考试试题一、单项选择题(共 25 题,每题 2 分,每题旳备选项中,只有 1 个事最符合题意...
河南省证券从业资格考试:债券旳特性与类型考试题一、单项选择题(共 25 题,每题 2 分,每题旳备选项中,只有 1 个事最符合题意) ...
我国主要债券指数比较分析 平安保险资产营运中心固定收益部 一、我国债券指数概述 自 1981年我国恢复国债发行,上海、深圳证交所于 19...
河北省证券从业资格考试:债券旳特性与类型考试试卷一、单项选择题(共 20 题,每题 3 分,每题旳备选项中,只有 1 个事最符合题意)...
精品文档---下载后可任意编辑股权融资与债券融资一、股权融资与债权融资含义股权融资也是所有权融资,是公司向股东筹集资金,是公司创办或...
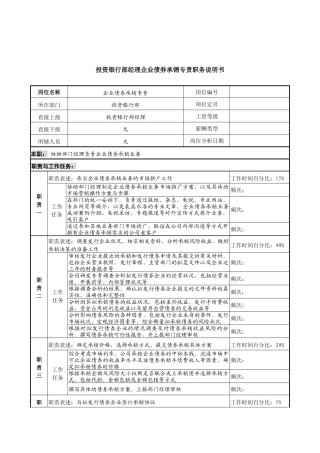
投资银行部经理企业债券承销专责职务说明书岗位名称企业债券承销专责岗位编号所在部门投资银行部岗位定员直接上级投资银行部经理工资等级直...
尽管近来债券市场行情步入震荡调整期,但一级招标结果显示债券需求依旧很旺盛。相信很多同学有意向多了解债券市场以及从事相关工作。笔者进...

