下载后可任意编辑第四节 国际货币制度改革一、现行国际货币制度的基本困难当前,国际现行的国际货币关系格局形成于 1976 年,即前面提到...
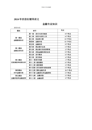
下载后可任意编辑2024 年农信社辅导讲义金融专业知识课程体系模块 章节 考点第一模块 金融基础知识 第一章 货币与货币制度9 个考点...
下载后可任意编辑第一章 货币与货币制度一、名词解释 (共 10 题,每题 4 分)1、价值尺度,是指货币职能表现和衡量商品价值量大小的标...
下载后可任意编辑第一章 货币与货币制度 练习题一、掌握概念货币的职能(价值尺度、流通手段、支付手段)、信用货币、格雷欣法则本位币二...
下载后可任意编辑第一章 引言一、现实经济生活中的货币问题1 古老的货币问题 2 信用和利息问题 3 金融机构体系 4 证券市场 5 通...
下载后可任意编辑第 2 章 货币制度一、单项选择题1.金本位制下,( )是决定两国货币汇率的基础。A.货币含金量 B.铸币平价 C.中心汇...
下载后可任意编辑第 1 讲 货币与货币制度• 货币 • 货币制度 5432 考研论坛 • 国际货币制度一、货币:起源、形态、职能、本质...
中 央 银 行 的 货 币 发 行 业 务 一 、 货 币 发 行 的 含 义 、 意 义 和 原 则 1、 货 币 发 行 的 ...
下载后可任意编辑汇添富货币市场基金基金合同摘要一、基金合同当事人及权利义务(一) 基金管理人的权利与义务1、基金管理人的权利(1)依...
下载后可任意编辑新站镇小城镇建设房屋征收补偿安置(货币安置)协议书二○一三年 月 日新站镇小城镇建设房屋拆迁补偿货币安置协 议 书...
下载后可任意编辑拆迁补偿安置协议书 编号: 拆迁人(甲方): 地 址: 法定代表人: 委托人: 被拆迁人(乙方): 性别: 族别: 身份证号:...
下载后可任意编辑房 屋 拆 迁 货 币 补 偿 协 议 书拆 迁 人 : 南 江 乡 人 民 政 府 ( 简 称 甲 方 )被 拆...
下载后可任意编辑协议编号: 号 XX 县樟江沿河房屋征收补偿协议书(货币补偿)甲方(搬迁单位):XX 县住房和城乡建设局乙方(搬迁户户...
I中 文 题 目:数字货币监管问题探究英 文 题 目:Research on Digital Currency Regulation摘 要近年来,随着区块链的发展,数...
本科论文摘 要因为科技金融的发展,实体经济需求也随之发生变化,货币形态虚拟化、数字化已经成为一个重要的发展方向,由此,数字货币开始...
本科论文摘 要因为科技金融的发展,实体经济需求也随之发生变化,货币形态虚拟化、数字化已经成为一个重要的发展方向,由此,数字货币开始...
下载后可任意编辑广发货币市场基金托管协议 基金管理人:广发基金管理有限公司基金托管人:中国工商银行====================专业收集精品...
Word 文档人民币防伪知识培训资料中华人民国的法定货币是人民币,它的单位是元;它的辅币单位是角、分人民币是指中国人民银行依法发行的货...
下载后可任意编辑如何识别数字货币理财陷阱我希望 如何识别数字货币理财陷阱这篇文章对您有所帮助,如有必要请您下载收藏以便备查,接下来...
大成现金宝场内实时申赎货币市场基金托管协议基金管理人:大成基金管理有限公司基金托管人:中国农业银行股份有限公司二○一三年二月下载后...

