第一节 集装箱的种类和标志 集装箱的国际标准: 国际标准集装箱是按国际标准化组织(ISO/TC104)制定的标准而制造的集装箱。国际标准集...
第九章 船舶主要部件的检修 •一、增压器的检修 •废气涡轮增压器的作用是利用柴油机废气能量驱动涡轮带动同轴上的压气机,把空气压力提...
第一节 船舶强度概述 船舶是一种由板材和骨架构成的浮动建筑物。船体在重力、浮力、船体摇荡运动中的惯性力、风浪力等外力作用下,将不可...
下载后可任意编辑2024 年申报船舶工程师工作总结本人___年___月毕业于___专业,学制___年。在___毕业后先后在___等地方一直从事船舶检验工...
DDDDD16DDD舟山市船舶修造企业安全管理规范化班组基本要求DD 叮第一章总则ODDDDDDDDDDDDDDDDDDDDDDDDDDDDDDDDDDDDDDDODDDDDDDDDDDDDDDDDDD...
第七章 船舶事故处理应急预案 根据船舶进港锚泊及装卸作业特点和附近水域状况,将作业应急预案分为以下几点: 1)缆绳断裂应急处置预案...
第 一 节 船 舶 动 力 装 置 的 组 成 、类型和发展 一 、船 舶 动 力 装 置 的 组 成 现 在 的 船 舶 动 力...
第一节 船舶的基本组成与主要标志 主船体:主船体结构是指由上甲板、船底、舷侧及首尾等结构所组成的水密的空心结构,为了布置各种管系及...
第一章 船舶分类与用途 (本章图片在课件里查阅) 学习目标 知识目标 1、 能掌握船舶分类方法; 2、 能理解按用途来划分的船舶类型...
江龙船舶制造有限公司 JIANGLONG SHIPBUILDING CO.,LTD 作 业 指 导 书 文件名称: 玻璃钢船舶建造施工检验规程及标准 文件页...
船舶建造工艺流程简要介绍 中远船务在发展船舶修理和改装主营业务基础上,以超常规跨越 式发展的气魄,入主船舶制造领域,成为我国造船工...
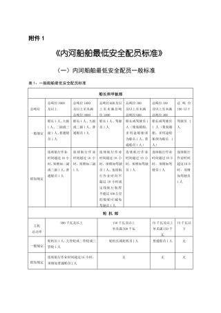
附件 1《内河船舶最低安全配员标准》(一)内河船舶最低安全配员一般标准表 1:一般船舶最低安全配员标准船长和甲板部总吨位 3000总吨位...
附件1 : 《特种用途船安全规则》2008 版与前SPS 规则(见《船舶与海上设施法定检验规则》(2008)国际航行篇第4A 分册)的主要内容对...
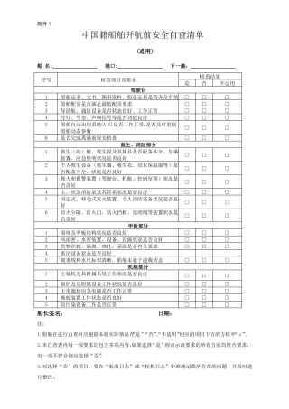
附件 1中国籍船舶开航前安全自查清单(通用)船 名:港口:下一港:序号123456123456检查项目及要求驾驶台船舶证书、文书、图书资料、船员证...
下载后可任意编辑设置船舶标识方案简介船舶标识是所有船只都需要的标识符号,用于在海上导航和通信中识别船只。在实际操作中,为了防止混淆...
下载后可任意编辑节能船舶运营方案概述随着全球环境意识的提高,节能减排已经成为全球航运行业关注的焦点。船舶运营是航运行业中的重要组成...
下载后可任意编辑船舶消防演练方案引言船舶是一个复杂的系统,在其内部工作的人员必须了解并熟练掌握如何在紧急情况下使用船舶的安全设备,...
下载后可任意编辑船舶钳工活动方案一、活动目的本次船舶钳工活动的目的在于:1.增强钳工技能,提高船舶钳工的维修质量;2.增进钳工之间的沟...
下载后可任意编辑船舶管理治理方案背景船舶作为一种重要的交通运输工具,不仅可以运输大量的货物,还可以承载众多的乘客。然而,随着海运业...
下载后可任意编辑清廉船舶建设方案前言船舶是国家经济进展和对外贸易的重要载体,然而,船舶行业一直面临着腐败问题,这不仅是对航运企业和...

