施工期噪声声源强度表施工阶段声 源声源强度[dB(A)]施工阶段声源声源强度[dB(A)]土石方阶段挖土机78~96装修、安装阶段电 钻100~105...
第十一章、施工现场采纳环保、消防、降噪声、文明等施工技术措施一、环保措施(一)环境保护目标降低施工噪音,减少大气污染,控制污水排放...
环保、消防、降噪声、文明施工技术措施 一、环保措施 1、环境保护目标:杜绝噪音、粉尘污染,不损坏林木、植被。生活区及施工区做到卫生、...
机电设备的噪声、减震控制方案1。 噪声、减震控制措施1.1 噪声的来源:本工程噪声主要来源有设备机房各类机械设备的噪声振动以及管道介质...
施工现场施工噪声检测记录表工程名称:施工单位:编号:监测仪器型号监测日期年月日监测人监测时间时分至时分施工现场示意图施工场地边界及...
招商局蛇口工业区太子湾片区综合开发项目邮轮母港工程突堤客运码头候船廊及邮轮登船廊桥工程噪声及粉尘控制方案编制:审核: 批准:编制单...
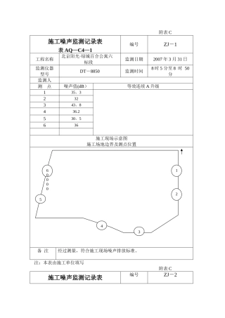
附表 C施工噪声监测记录表表 AQ—C4—1编号ZJ-1工程名称北京阳光·绿城百合公寓六标段监测日期2007 年 3 月 31 日监测仪器型号DT-...
临沂市陶然路沂河大桥新建工程施工扬尘污染防治专项方案中国铁建大桥工程局集团有限公司临沂市陶然路沂河大桥项目经理部2024 年 8 月编...
扬尘、噪声实时监测记录中国一冶汉阳新城阳光国际广场项目经理部时间:二 0 一六年七月扬尘、噪声监控表编号:工程名称汉阳新城阳光国际广...
《建筑施工场界环境噪声排放标准》(新版)GB 12523-2024国家环保部与国家质检总局共同颁布的《建筑施工场界环境噪声排放标准》(简称新标...
建筑施工场界噪声测量方法Measurement method for noise from construction siteGB 12524-90 本标准适用于城市建筑施工作业期间,...
建筑施工场界环境噪声排放标准1、适用范围适用于周围有噪声敏感建筑物的建筑施工噪声排放的管理、评价及控制。市政、通信、交通、水利等其...
恩德恩德··恒鼎世纪恒鼎世纪噪噪音音测测量量记记录录台台账账成都恩德建筑工程有限公司 恒鼎世纪工程项目部建筑施工场地噪声测量记录表...
建筑施工噪声的防治对策 随着城市化进程,房地产业越来越发达,相应的楼也就越盖越多,随之而来也产生了很多环境污染问题,噪声也是不容忽...
噪声—1—体废物)申建设项目竣工环境保护验收项目名称建设单位(盖章)法定代表人联系人联系电话邮政编码由 F 寄地址四川省环境保护厅印...
食堂环保方案(排污、油烟、噪声、垃圾分类)10.1 排污一、概述排污是指店面排放的未经处理的废水,主要来源于食品的准备、餐具洗涤、食物残...
环境噪声监测技术法律规范????????环境噪声监测技术法律规范????? 结构传播固定设备噪声????????1 适用范围????????本标准规定了结构传播...
环境噪声自动监测系统技术要求(暂行)1 适用范围本内容规定了环境噪声自动监测系统的技术要求,适用于环境噪声监测及噪声源监测的噪声自...
XXX 有限公司 XXX 项目部施工扬尘、噪声污染控制措施 编 制: 审 核: 批 准: 编制日期: 施工扬尘、噪声污染控制措施为了有效...
噪声的危害和控制知识点总结 噪声的危害和掌握学问点总结第 1 篇 活动目标: 1.了解故事情节,感受故事情境,尝试参加表演故事。 2....

