第2课时离子反应的应用[目标要求]1.了解常见阴离子和阳离子的检验方法。2.理解利用酸碱中和滴定法滴定强酸、强碱溶液浓度的原理和方法。3....
第4节离子反应第1课时离子反应发生的条件[目标要求]1.了解离子反应的概念和离子反应进行的实质。2.了解离子反应发生的条件,知道如何判断离...
第4课时离子浓度大小的比较[目标要求]1.能熟练判断与盐类水解有关的离子浓度大小。2.会判定溶液中离子共存。离子浓度大小的比较规律1.多元...
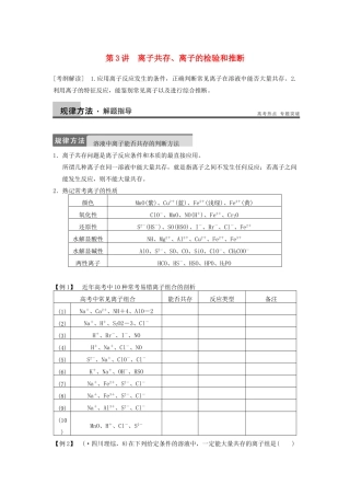
第3讲离子共存、离子的检验和推断[考纲要求]1.应用离子反应发生的条件,正确判断常见离子在溶液中能否大量共存。2.利用离子的特征反应,能...
第2讲离子反应离子方程式[考纲要求]1.能正确辨析电解质、强电解质和弱电解质的概念。2.了解电解质在水溶液中的电离以及电解质溶液的导电性...
第二讲电解质离子反应一、选择题1.下列反应中,可用离子方程式H++OH-===H2O表示的是()A.NH4Cl+NaOH=====NaCl+NH3↑+H2OB.Mg(OH)2...
第3讲离子共存、离子的检验和推断[考纲解读]1.应用离子反应发生的条件,正确判断常见离子在溶液中能否大量共存。2.利用离子的特征反应,能...
亲水作用色谱分析吡啶离子液体阳离子摘要:本研究建立了一种亲水作用色谱结合紫外检测分析吡啶离子液体阳离子的方法。以哌啶离子液体为流动...
浅谈风化壳离子吸附型稀土矿圈矿方法评价摘要:离子吸附型稀土矿是我国特有的珍贵资源。稀土总量(TREO)与稀土浸取量(SREO)是评价这类矿产资...
第三节化学键第1课时离子键一、离子键1.形成过程(1)阅读并完成教材P21实验1-2,完成下表:现象化学方程式(2)NaCl的形成过程:钠离子和氯...
【步步高学案导学设计】-学年高中化学第三章水溶液中的离子平衡章末综合检测新人教版选修4(时间:100分钟满分:100分)一、选择题(本题包括1...
【步步高学案导学设计】-学年高中化学第三章水溶液中的离子平衡复习课新人教版选修4练基础落实1.已知一种c(H+)=1×10-3mol·L-1的酸溶...
第四节离子晶体第1课时离子晶体、晶格能[目标要求]1.掌握离子键、离子晶体的概念;知道离子晶体类型与性质的关系。2.掌握晶格能的概念和意...
【步步高学案导学设计】-学年高中化学3.4离子晶体(第2课时)习题课新人教版选修3练基础落实知识点1离子键、离子晶体1.下列说法正确的是()...
【把握高考】高考化学2.2离子反应挑战真题(人教版)1.(·江苏化学)下列表示对应化学反应的离子方程式正确的是()A.FeCl3溶液与Cu的反应...
【把握高考】高考化学2.2离子反应课后限时作业(人教版)一、选择题(本题包括15小题,每小题4分,共60分)1.下列说法正确的是()A.液态HCl...
【把握高考】高考化学2.2离子反应光盘独有(人教版)1.(·江苏化学)在下列各溶液中,离子一定能大量共存的是()A.强碱性溶液中:K+、Al3...
【把握高考】高考化学2.2离子反应备选习题(人教版)1.(·天津理综)下列实验设计及其对应的离子方程式均正确的是()2.(·江苏化学)常温下,...
【成才之路】-高中化学1.3.1离子键同步练习新人教版必修2一、选择题1.下列物质的电子式正确的是()答案:D点拨:A项应为B项应为C项应为。2...
备战化学分类突破赢高考41.(重庆理综,2,6分)下列说法正确的是()A.KClO3和SO3溶于水后能导电,故KClO3和SO3为电解质B.25℃时,用醋酸溶液滴定...


