电脑桌面
添加小米粒文库到电脑桌面
安装后可以在桌面快捷访问

2024年度教师绩效考核细则VIP免费

2024年度教师绩效考核细则_第1页
1/10
2024年度教师绩效考核细则_第2页
2/10
2024年度教师绩效考核细则_第3页
3/10
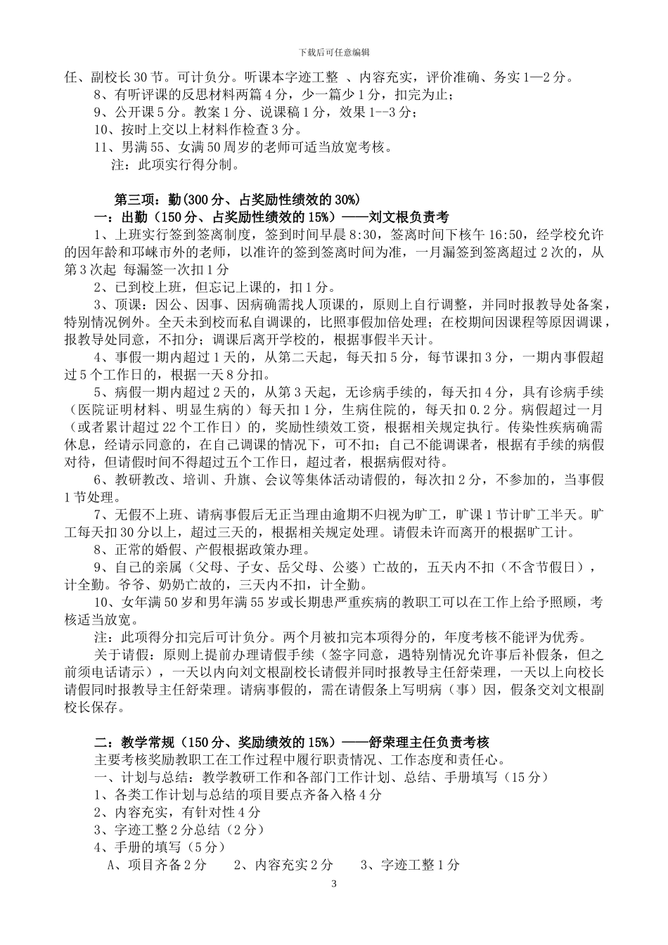
下载后可任意编辑邛崃市兴贤中学老师绩效工资考核细则(试行稿)根椐《邛崃市义务教育学校老师绩效考核实施办法》邛教发[2024]3 号文件精神,结合我校实际,特制定本考核细则。一、指导思想以服务和促进义务教育的科学进展为目标,以提高老师队伍素养为核心,以促进老师绩效为向导,着力构建符合教育教学和老师成长规律、向导明确、标准科学、体系完善的老师考核评价制度。激励广阔教职工爱岗敬业、扎实工作,开拓进取,努力推动我校教育事业优质、和谐、快速进展。二、考核评价对象我校在编在岗教职工。三、基础性绩效考核管理办法(一)有下列情形之一者,绩效考核不合格,扣发当年基础性绩效工资,不参加当年奖励性绩效工资分配。1、师德考核不合格或年度考核不合格的。2、因玩忽职守造成重大安全事故的,或重大经济损失的。3、通过各种方式严重损害教育形象和声誉,或者严重影响学校和社会安定团结的。4、违法犯罪受到刑事处分的。(二)有下列情形之一者,扣发部分基础性绩效1、参加有偿家教、私自在校外兼课、进行有偿招生、违规收费的,扣发其当月基础性绩效工资的 20%—50%;2、损害学生利益,卑视、侮辱、体罚或变相体罚学生,造成较大影响的,扣发其当月基础性绩效工资的 5%—10%; 3、不服从学校管理,以非法方式表达诉求,干扰正常教育教学秩序,扣发其当月基础性绩效工资的 20%—30%;4、其他有损教育形象行为的,视情节轻重扣发其当月基础性绩效工资的 5%—20%;5、有其他规定扣发相应基础性绩效工资的按相关规定执行。四、奖励性绩效工资考核内容及量化计分办法1、班主任绩效考核工资总额=全校教职工绩效总额*15%;行政人员参照班主任并略高于班主任的平均数;2、教职工奖励性绩效考核工资=全校总额×85%—行政考核总量,按德、能、勤、绩四个方面进行,各项考核权重为:德占 20%,能占 10%,勤占 30%,绩占 40%,3、个人绩效考核工资=(全校的绩效奖励性工资总额—班主任与行政考核的总量)÷全校所有人员绩效考核得分的总和×个人绩效考核得分。具体办法如下:第一项:德(200 分、占奖励绩效的 20%)主要考核老师爱岗敬业、关爱学生、为人师表等情况。一、爱岗敬业 80 分——宋光辉副校长负责考核1、在职责范围内因失职造成责任事故者(如学生受到损害等)每次扣 2 分以上,情节严重者扣 3—5 分,并追究相应责任。2、对遇到紧急情况或需立即制止处理的事,不管不问的,扣 3—5 分。1下载后可任意编...

1、当您付费下载文档后,您只拥有了使用权限,并不意味着购买了版权,文档只能用于自身使用,不得用于其他商业用途(如 [转卖]进行直接盈利或[编辑后售卖]进行间接盈利)。
2、本站所有内容均由合作方或网友上传,本站不对文档的完整性、权威性及其观点立场正确性做任何保证或承诺!文档内容仅供研究参考,付费前请自行鉴别。
3、如文档内容存在违规,或者侵犯商业秘密、侵犯著作权等,请点击“违规举报”。

碎片内容

2024年度教师绩效考核细则

您可能关注的文档

确认删除?
VIP
微信客服
  • 扫码咨询
会员Q群
  • 会员专属群点击这里加入QQ群
客服邮箱
回到顶部