电脑桌面
添加小米粒文库到电脑桌面
安装后可以在桌面快捷访问

工艺管道施工技术交底VIP免费

工艺管道施工技术交底_第1页
1/10
工艺管道施工技术交底_第2页
2/10
工艺管道施工技术交底_第3页
3/10
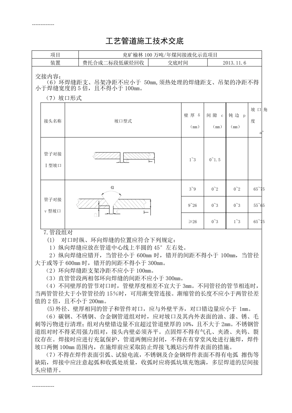
------------- ------------- 工艺管道施工技术交底 项 目 兖 矿 榆 林 100 万 吨 /年 煤 间 接 液 化 示 范 项 目 装 置 费 托 合 成 二 标 段 低 碳 烃 回 收 交 底 时 间 2013.11.6 交 接 内 容 : 1. 工 程 概 况 本 装 置 工 艺 管 道 工 程 量 大 约 5100 米 , 其 中 不 锈 钢 无 缝 管 774 米 , 碳 钢 4326 米 。 管道 输 送 介 质 均 为 易 燃 易 爆 、 有 毒 有 害 介 质 , 对 管 道 焊 接 质 量 严 格 控 制 。 焊 接 工 艺 复 杂 、焊 接 质 量 要 求 高 , 针 对 以 上 特 点 , 采 取 以 下 措 施 : ① 施 工 前 应 对 焊 工 进 行 特 殊 材 质 的 焊前 培 训 及 焊 接 工 艺 评 定 工 作 。 ② 对 于 和 大 型 动 设 备 机 组 ( 压 缩 机 等 ) 连 接 的 管 道 , 均 要求 无 应 力 配 管 , 管 道 对 中 、 找 正 、 支 吊 架 焊 接 安装 , 必须精心施 工 , 确保施 工 质 量 为 保证焊 接 质 量 , 减少焊 接 环境( 天气) 因素对 作 业的 影响, 确保工 程 进 度, 在施 工 中 焊 接作 业处局部搭设 防风防雨棚的 保护措 施 。 2.施 工 程 序原则 施 工 准备 原材 料检验、 标 识 出库 管 线除锈 刷油、 标 识移植 管 子内 部清理、 封口 管 子调直 下 料、 切割、 打磨坡口 尺寸校核、 组 对 成 段 焊 口标 识 焊 接 安装 仪表管 嘴 焊 缝 外观检查 焊 缝 热处理 探伤及 硬度检查 管 段 内 部彻底 清理 封口 现场安装 试压 油漆补刷 保温 冲洗、 吹扫、 清洗 气密 交 工 3.管 道 材 料领取 发放 核对 所提取 材 料的 规格 、 型 号、 材 质 , 无 误后给予发料, 并做好标 记的 核对 和 移植工 作 。 对 出库材 料应 做好管 理, 不 得随处乱放, 尤其 是不 锈 钢 管 材 不 得与其 他材 料混放,以 避免不 锈 钢 材 料发生渗碳 。 4.管 道 预制 ( 1) 预制 管 段 要 将内 部清理干净, 管 内 不 得有 砂土、 铁屑及 其 他杂 物, 用塑料管 帽或用盖板封好管 口, 防止异物进 入管 内 。 ( 2) 每一...

1、当您付费下载文档后,您只拥有了使用权限,并不意味着购买了版权,文档只能用于自身使用,不得用于其他商业用途(如 [转卖]进行直接盈利或[编辑后售卖]进行间接盈利)。
2、本站所有内容均由合作方或网友上传,本站不对文档的完整性、权威性及其观点立场正确性做任何保证或承诺!文档内容仅供研究参考,付费前请自行鉴别。
3、如文档内容存在违规,或者侵犯商业秘密、侵犯著作权等,请点击“违规举报”。

碎片内容

工艺管道施工技术交底

您可能关注的文档

确认删除?
VIP
微信客服
  • 扫码咨询
会员Q群
  • 会员专属群点击这里加入QQ群
客服邮箱
回到顶部