电脑桌面
添加小米粒文库到电脑桌面
安装后可以在桌面快捷访问

D-安全生产知识问答题试题B卷VIP免费

D-安全生产知识问答题试题B卷_第1页
1/4
D-安全生产知识问答题试题B卷_第2页
2/4
D-安全生产知识问答题试题B卷_第3页
3/4
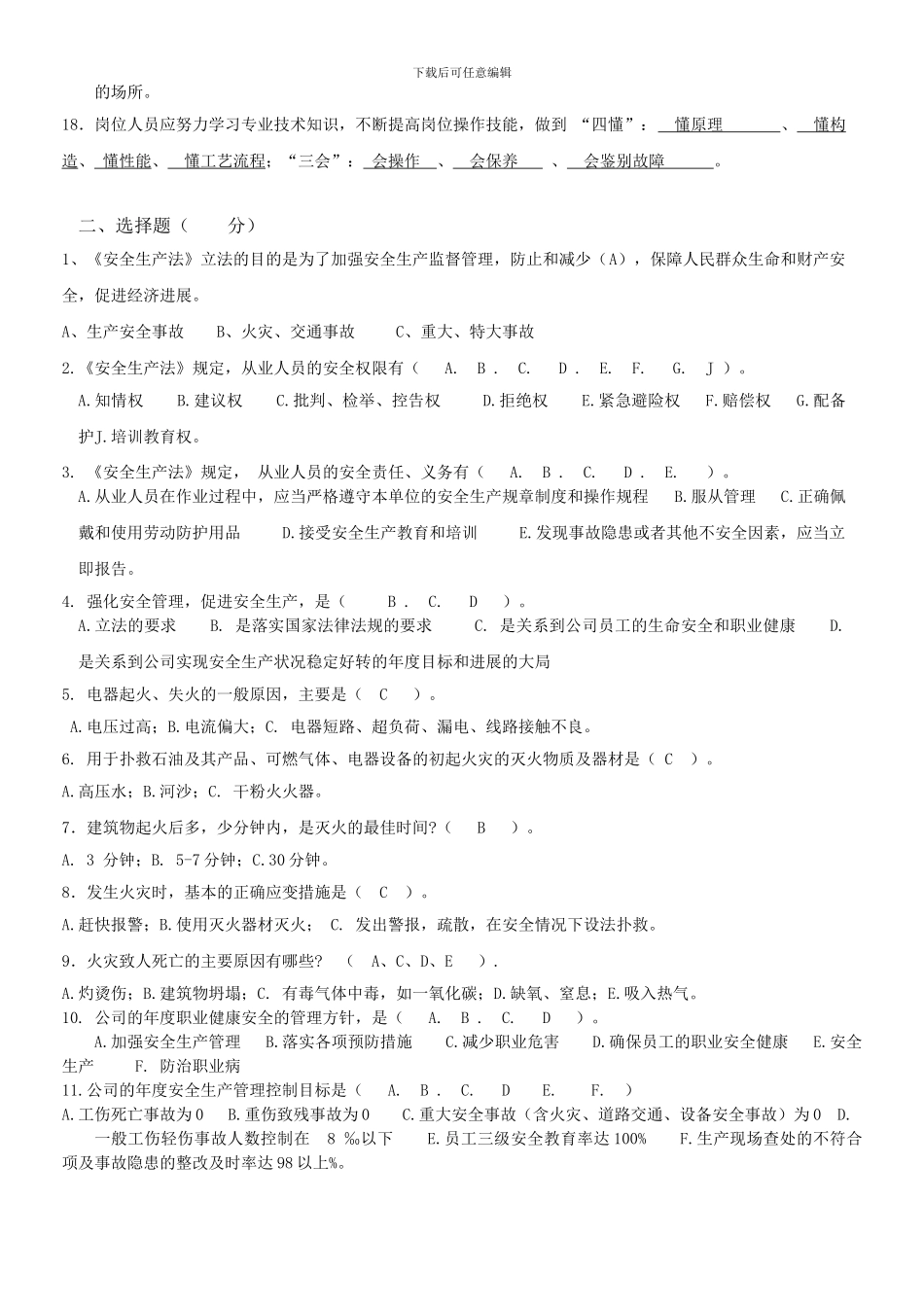
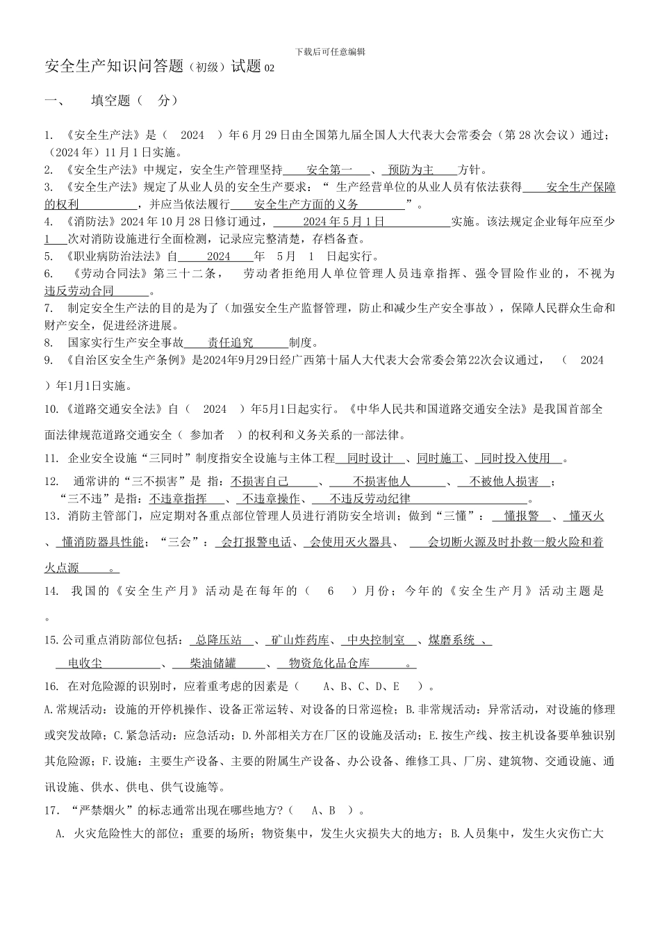
下载后可任意编辑安全生产知识问答题(初级)试题 02一、填空题( 分)1. 《安全生产法》是( 2024 )年 6 月 29 日由全国第九届全国人大代表大会常委会(第 28 次会议)通过;(2024 年)11 月 1 日实施。2. 《安全生产法》中规定,安全生产管理坚持 安全第一 、 预防为主 方针。3. 《安全生产法》规定了从业人员的安全生产要求:“ 生产经营单位的从业人员有依法获得 安全生产保障的权利 ,并应当依法履行 安全生产方面的义务 ”。4. 《消防法》2024 年 10 月 28 日修订通过, 2024 年 5 月 1 日 实施。该法规定企业每年应至少 1 次对消防设施进行全面检测,记录应完整清楚,存档备查。5. 《职业病防治法法》自 2024 年 5 月 1 日起实行。6. 《劳动合同法》第三十二条, 劳动者拒绝用人单位管理人员违章指挥、强令冒险作业的,不视为 违反劳动合同 。7. 制定安全生产法的目的是为了(加强安全生产监督管理,防止和减少生产安全事故),保障人民群众生命和财产安全,促进经济进展。 8. 国家实行生产安全事故 责任追究 制度。9. 《自治区安全生产条例》是2024年9月29日经广西第十届人大代表大会常委会第22次会议通过, ( 2024 )年1月1日实施。10.《道路交通安全法》自( 2024 )年5月1日起实行。《中华人民共和国道路交通安全法》是我国首部全面法律规范道路交通安全( 参加者 )的权利和义务关系的一部法律。11. 企业安全设施“三同时”制度指安全设施与主体工程 同时设计 、同时施工、 同时投入使用 。12. 通常讲的“三不损害”是 指:不损害自己 、 不损害他人 、 不被他人损害 ; “三不违”是指:不违章指挥 、 不违章操作、 不违反劳动纪律 。13.消防主管部门,应定期对各重点部位管理人员进行消防安全培训;做到“三懂”: 懂报警 、 懂灭火 、 懂消防器具性能;“三会”: 会打报警电话、 会使用灭火器具、 会切断火源及时扑救一般火险和着火点源 。 14. 我 国 的 《 安 全 生 产 月 》 活 动 是 在 每 年 的 ( 6 ) 月 份 ; 今 年 的 《 安 全 生 产 月 》 活 动 主 题 是 。15.公司重点消防部位包括: 总降压站 、 矿山炸药库、 中央控制室 、煤磨系统 、 电收尘 、 柴油储罐 、 物资危化品仓库 。16. 在对危险源的识别时,应着重考虑的因素是( A、B、C、D、E )。A.常规活...

1、当您付费下载文档后,您只拥有了使用权限,并不意味着购买了版权,文档只能用于自身使用,不得用于其他商业用途(如 [转卖]进行直接盈利或[编辑后售卖]进行间接盈利)。
2、本站所有内容均由合作方或网友上传,本站不对文档的完整性、权威性及其观点立场正确性做任何保证或承诺!文档内容仅供研究参考,付费前请自行鉴别。
3、如文档内容存在违规,或者侵犯商业秘密、侵犯著作权等,请点击“违规举报”。

碎片内容

D-安全生产知识问答题试题B卷

您可能关注的文档

确认删除?
VIP
微信客服
  • 扫码咨询
会员Q群
  • 会员专属群点击这里加入QQ群
客服邮箱
回到顶部