电脑桌面
添加小米粒文库到电脑桌面
安装后可以在桌面快捷访问

深圳婴儿办证手续指南(2012年)VIP免费

深圳婴儿办证手续指南(2012年)_第1页
1/11
深圳婴儿办证手续指南(2012年)_第2页
2/11
深圳婴儿办证手续指南(2012年)_第3页
3/11
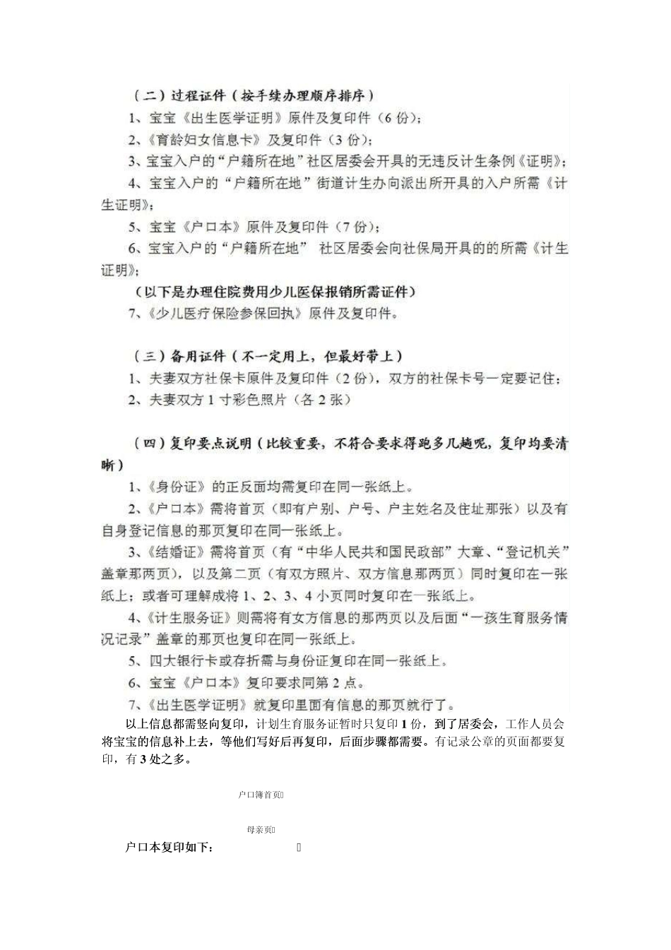
以上信息都需竖向复印以上信息都需竖向复印,,计划生育服务证暂时只复印1 份,到了居委会到了居委会,,工作人员会将宝宝的信息补上去将宝宝的信息补上去,,等他们写好后再复印等他们写好后再复印,,后面步骤都需要后面步骤都需要。。有记录公章的页面都要复印,有 3 处之多处之多。。 户口本复印如下户口本复印如下:: 户口簿首页 母亲页 (二)具体流程 第一步第一步::集体户口去借出户口卡及复印首页并盖章 所需证件所需证件::户口人身份证。 简要流程简要流程::到人才中心领户口加盖公章了的首页复印件(罗湖区不准借原件)。 第二步第二步::去医院领取去医院领取《《出生医学证明出生医学证明》》 所需证件所需证件:夫妻双方身份证、之前生产出院时付款结算的红色发票(主要为了证明身份) 简要流程简要流程:: 1、办理婴儿出生医学证明:住院期间医院会要求填写《出生登记表》,出院前完整填写后交责任护士(需同时交父母双方身份证复印件)。交表后 10 个工作日后(期间最好先把宝宝名字想好)30 天内携带父母身份证到医院防保科领取B B 出生医学证明。 2、领取《出生医学证明》,需要携带父母双方的身份证及身份证复印件各一份,还要带上;(领取《出生医学证明》缴费 4 元)(特别提示:刚刚领到的《出生医学证明》右侧有个副栏,不要动,这个副栏到派出所上宝宝户口的时候,派出所人员会撕走。) 领取后,将《出生医学证明》复印7 份以上。 第三步第三步::婴儿婴儿入入户 入户入户申请条件申请条件: 符合下列条件之一的,可在我市办理出生户口登记: 1 、符合计划生育政策,婴儿出生时其父母双方或母亲是本市常住户口居民; 2 、符合计划生育政策,婴儿出生时父亲是本市常住户口居民,母亲户口在外地(市),于 1 9 9 8 年 7 月 2 2 日(含当日)以后出生的婴儿; 3 、符合计划生育政策,婴儿出生时其父母双方均不是我市常住户口居民,在婴儿出生后其父母双方户口迁入我市,小孩在内地尚未入户,可以申请随父母补报出生入户。 需提供的证明材料 1 、婴儿《出生医学证明》; 2 、婴儿父母结婚证、身份证、户口簿; 3 、拟入户地街道计划生育工作机构出具的计划生育证明; 4 、政策内生育一孩(含双胞胎或多胞胎),母亲户口在广东省内的,需提供母亲的广东省《计划生育服务证》 ,母亲户口在广东省外的,提供生育证或母亲户籍地村(居)委、乡镇(街道)计划生育工作...

1、当您付费下载文档后,您只拥有了使用权限,并不意味着购买了版权,文档只能用于自身使用,不得用于其他商业用途(如 [转卖]进行直接盈利或[编辑后售卖]进行间接盈利)。
2、本站所有内容均由合作方或网友上传,本站不对文档的完整性、权威性及其观点立场正确性做任何保证或承诺!文档内容仅供研究参考,付费前请自行鉴别。
3、如文档内容存在违规,或者侵犯商业秘密、侵犯著作权等,请点击“违规举报”。

碎片内容

深圳婴儿办证手续指南(2012年)

您可能关注的文档

小辰6+ 关注
实名认证
内容提供者

出售各种资料和文档

确认删除?
VIP
微信客服
  • 扫码咨询
会员Q群
  • 会员专属群点击这里加入QQ群
客服邮箱
回到顶部