电脑桌面
添加小米粒文库到电脑桌面
安装后可以在桌面快捷访问

渤海银行代发工资业务操作流程(正式版)VIP免费

渤海银行代发工资业务操作流程(正式版)_第1页
1/16
渤海银行代发工资业务操作流程(正式版)_第2页
2/16
渤海银行代发工资业务操作流程(正式版)_第3页
3/16
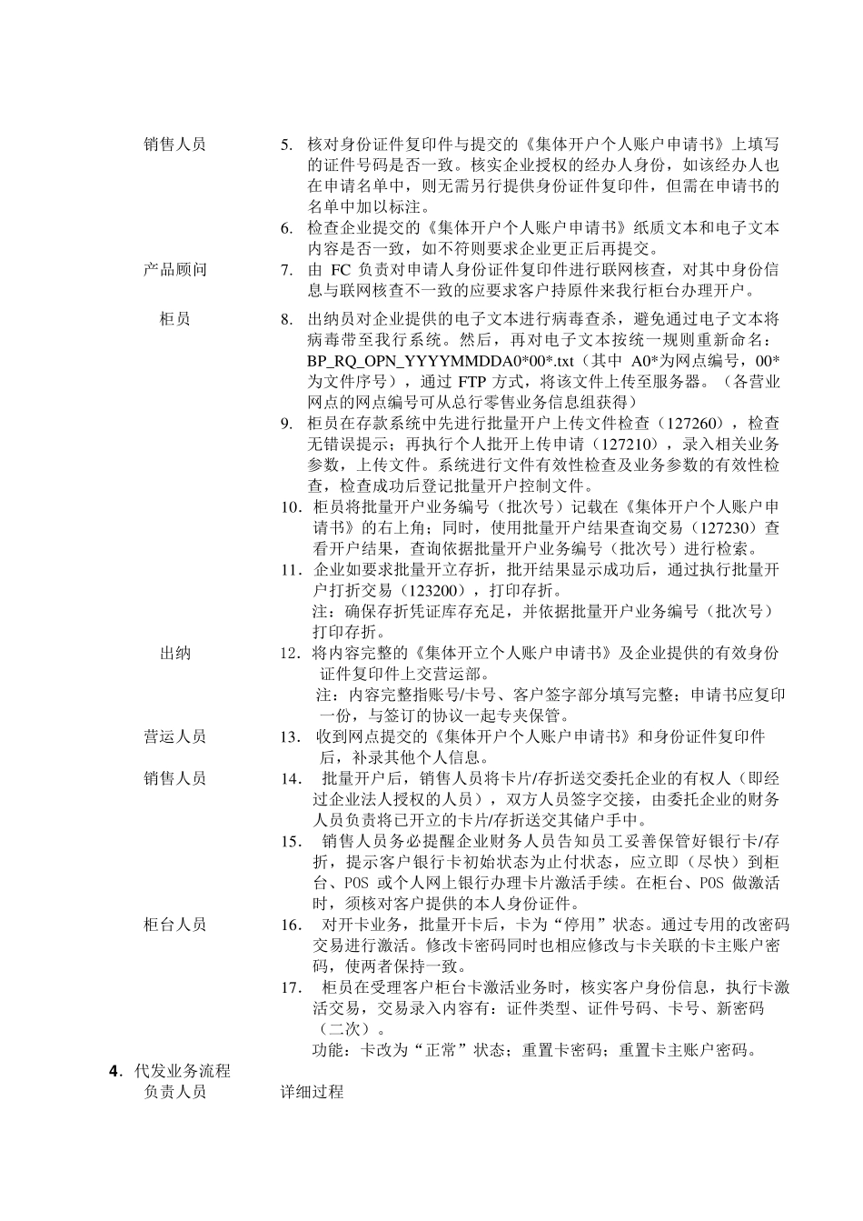
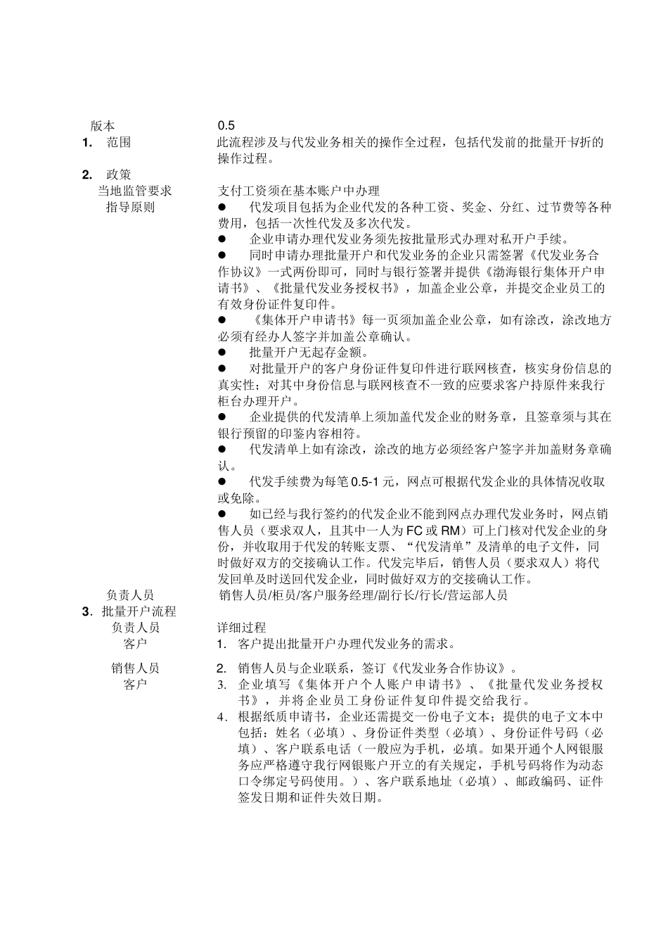
- 代发业务操作流程 版 本 0.5 1 . 范 围 此 流 程 涉 及 与 代 发 业 务 相 关 的 操 作 全 过 程 , 包 括 代 发 前 的 批 量 开 卡 /折 的操 作 过 程 。 2 . 政 策 当 地 监 管 要 求 支 付 工 资 须 在 基 本 账 户 中 办 理 指 导 原 则  代 发 项 目 包 括 为 企 业 代 发 的 各 种 工 资 、 奖 金 、 分 红 、 过 节 费 等 各 种费 用 , 包 括 一 次 性 代 发 及 多 次 代 发 。  企 业 申 请 办 理 代 发 业 务 须 先 按 批 量 形 式 办 理 对 私 开 户 手 续 。  同 时 申 请 办 理 批 量 开 户 和 代 发 业 务 的 企 业 只 需 签 署 《 代 发 业 务 合作 协 议 》 一 式 两 份 即 可 , 同 时 与 银 行 签 署 并 提 供 《 渤 海 银 行 集 体 开 户 申请 书 》 、 《 批 量 代 发 业 务 授 权 书 》 , 加 盖 企 业 公 章 , 并 提 交 企 业 员 工 的有 效 身 份 证 件 复 印 件 。  《 集 体 开 户 申 请 书 》 每 一 页 须 加 盖 企 业 公 章 , 如 有 涂改, 涂改地 方必须 有 经办 人签 字并 加 盖 公 章 确认。  批 量 开 户 无起存金 额。  对 批 量 开 户 的 客户 身 份 证 件 复 印 件 进行 联网核查, 核实身 份 信息的真实性 ;对 其中 身 份 信息与 联网核查不一 致的 应要 求 客户 持原 件 来我行柜台办 理 开 户 。  企 业 提 供 的 代 发 清单上须 加 盖 代 发 企 业 的 财务 章 , 且签 章 须 与 其在银 行 预留的 印 鉴内容相 符。  代 发 清单上如 有 涂改, 涂改的 地 方必须 经客户 签 字并 加 盖 财务 章 确认。  代 发 手 续 费 为 每 笔0.5-1 元, 网点可 根据代 发 企 业 的 具体 情况收取或免除。  如 已经与 我行 签 约的 代 发 企 业 不能到网点办 理 代 发 业 务 时 , 网点销售人员 (要 求 双人, 且其中 一 人为 FC 或RM)可 上门核对 代 发 企 业 的 身份 , 并 收取用 于代 发 的 转账 支 票、 “代 发 清单”及 清单...

1、当您付费下载文档后,您只拥有了使用权限,并不意味着购买了版权,文档只能用于自身使用,不得用于其他商业用途(如 [转卖]进行直接盈利或[编辑后售卖]进行间接盈利)。
2、本站所有内容均由合作方或网友上传,本站不对文档的完整性、权威性及其观点立场正确性做任何保证或承诺!文档内容仅供研究参考,付费前请自行鉴别。
3、如文档内容存在违规,或者侵犯商业秘密、侵犯著作权等,请点击“违规举报”。

碎片内容

渤海银行代发工资业务操作流程(正式版)

您可能关注的文档

确认删除?
VIP
微信客服
  • 扫码咨询
会员Q群
  • 会员专属群点击这里加入QQ群
客服邮箱
回到顶部