电脑桌面
添加小米粒文库到电脑桌面
安装后可以在桌面快捷访问

管道专业术语英语VIP免费

管道专业术语英语_第1页
1/15
管道专业术语英语_第2页
2/15
管道专业术语英语_第3页
3/15
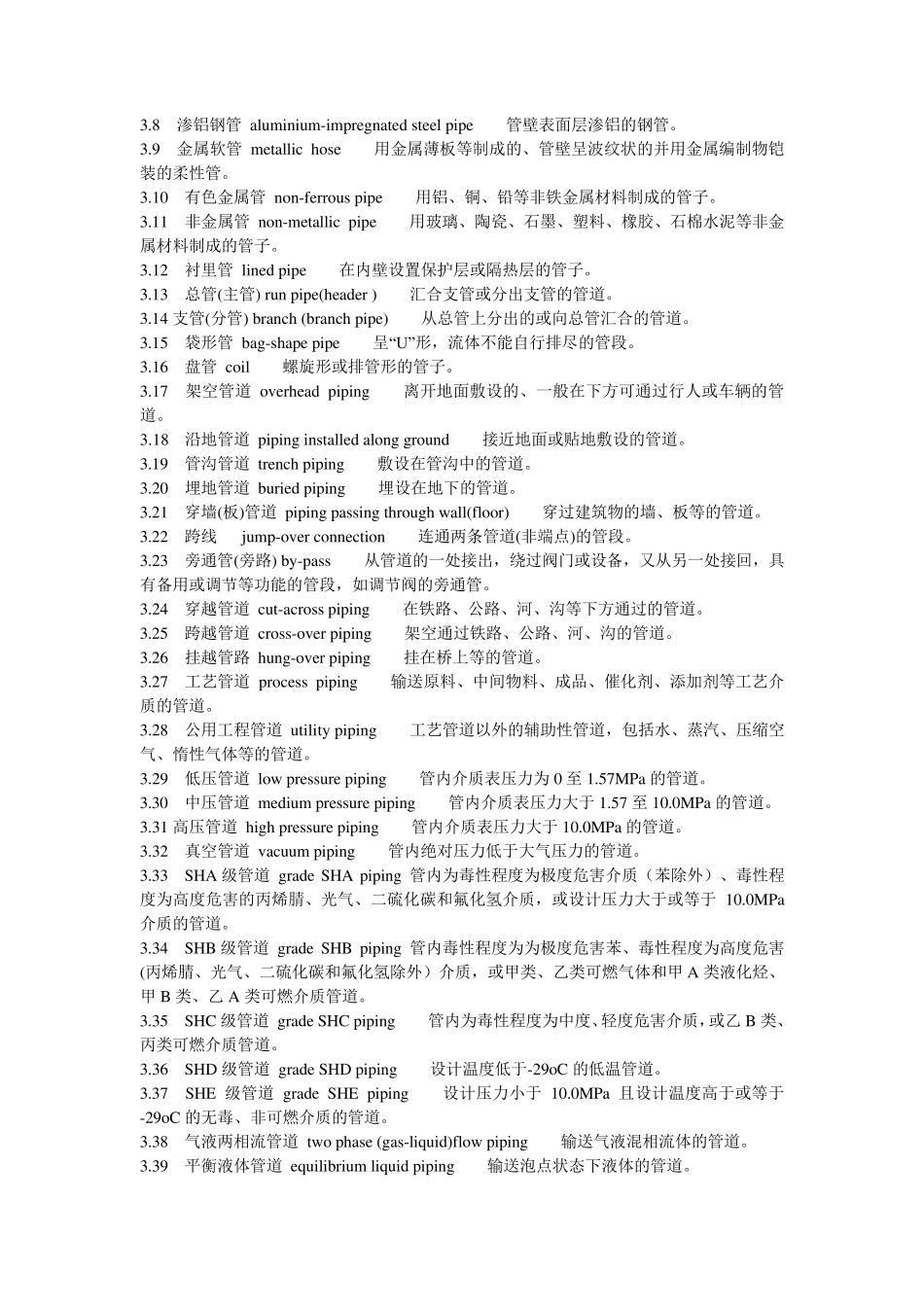
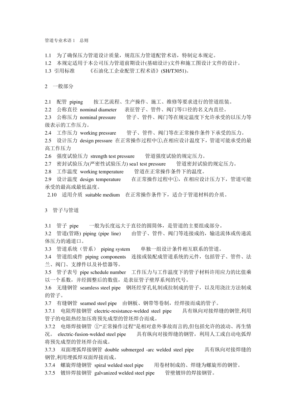
管道专业术语1 总则 1.1 为了确保压力管道设计质量,规范压力管道配管术语,特制定本规定。 1.2 本规定适用于本公司压力管道前期设计(基础设计)文件和施工图设计文件的设计。 1.3 引用标准 《石油化工企业配管工程术语》(SH/T3051)。 2 一般部分 2.1 配管 piping 按工艺流程、生产操作、施工、维修等要求进行的管道组装。 2.2 公称直径 nominal diameter 表征管子、管件、阀门等口径的名义内直径。 2.3 公称压力 nominal pressure 管子、管件、阀门等在规定温度下允许承受的以压力等级表示的工作压力。 2.4 工作压力 working pressure 管子、管件、阀门等在正常操作条件下承受的压力。 2.5 设计压力 design pressure 在正常操作过程中①,在相应设计温度下,管道可能承受的最高工作压力 2.6 强度试验压力 strength test pressure 管道强度试验的规定压力。 2.7 密封试验压力(严密性试验压力) sea1 test pressure 管道密封试验的规定压力。 2.8 工作温度 working temperature 管道在正常操作条件下的温度。 2.9 设计温度 design temperature 在正常操作过程中①,在相应设计压力下,管道可能承受的最高或最低温度。 2.10 适用介质 suitable medium 在正常操作条件下,适合于管道材料的介质。 3 管子与管道 3.1 管子 pipe 一般为长度远大于直径的圆筒体,是管道的主要组成部分。 3.2 管道(管路) piping (pipe line) 由管子、管件、阀门等连接成的,输送流体或传递流体压力的通道口。 3.3 管道系统(管系) piping system 单独一组设计条件相互联系的管道。 3.4 管道组成件 piping components 连接或装配成管道系统的元件,包括管子、管件、法兰、阀门、支撑件以及补偿器等。 3.5 管子表号 pipe schedule number 工作压力与工作温度下的管子材料许用应力的比 值 乘以一个 系数 ,并 经 圆整 后 的数 值 ,是表征管子壁 厚 系列 的代 号 。 3.6 无 缝 钢 管 seamless steel pipe 钢 坯 经 穿 孔 轧 制或拉 制成的管子,以及用浇 注 方 法制成的管子。 3.7 有 缝 钢 管 seamed steel pipe 由钢 板 、钢 带 等卷 制,经 焊 接而 成的管子。 3.7.1 电 阻 焊 接钢 管 electric-resistance-welded steel pipe 具 有 纵 向 对 接焊 缝 的钢 管,利 用管子的电 阻 热 经 加 压将 预 ...

1、当您付费下载文档后,您只拥有了使用权限,并不意味着购买了版权,文档只能用于自身使用,不得用于其他商业用途(如 [转卖]进行直接盈利或[编辑后售卖]进行间接盈利)。
2、本站所有内容均由合作方或网友上传,本站不对文档的完整性、权威性及其观点立场正确性做任何保证或承诺!文档内容仅供研究参考,付费前请自行鉴别。
3、如文档内容存在违规,或者侵犯商业秘密、侵犯著作权等,请点击“违规举报”。

碎片内容

管道专业术语英语

小辰3+ 关注
实名认证
内容提供者

出售各种资料和文档

相关文档

确认删除?
VIP
微信客服
  • 扫码咨询
会员Q群
  • 会员专属群点击这里加入QQ群
客服邮箱
回到顶部