电脑桌面
添加小米粒文库到电脑桌面
安装后可以在桌面快捷访问

微电网能量管理系统VIP免费

微电网能量管理系统_第1页
1/11
微电网能量管理系统_第2页
2/11
微电网能量管理系统_第3页
3/11
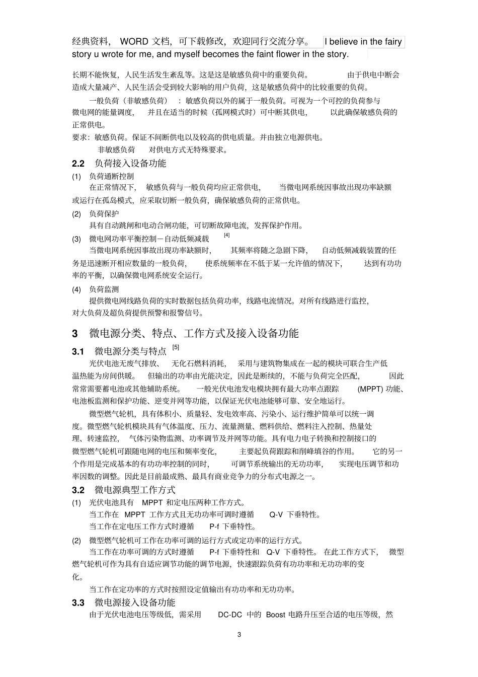
经典资料, WORD 文档,可下载修改,欢迎同行交流分享。I believe in the fairy story u wrote for me, and myself becomes the faint flower in the story.1 WORD 文档,可下载修改经典资料, WORD 文档,可下载修改,欢迎同行交流分享。I believe in the fairy story u wrote for me, and myself becomes the faint flower in the story.2 1微电网的典型结构能量管理系统微型燃气轮机光伏电池蓄电池组大电网功率 & 电压控制器隔离开关断路器PCC敏感负荷一般负荷微型燃气轮机馈线 A馈线 B馈线 CS 1S 2S 5S7S3S 4S 6S 8S 9S 10S11电网监控器电力传输线信息流线图 1 微电网结构图图 1 为微电网的结构图[1][2] ,它通过隔离变压器、静态开关和大电网相连接。微电网中绝大部分的微电源都采用电力电子变换器和负载相连接,使其控制灵活。 微电网内部有三条馈线,其中馈线A 和 B 上连接有敏感负荷和一般负荷,根据用电负荷的不同需求情况,微电源安装在馈线上的不同位置,而没有集中安装在公共馈线处,这种接入形式可以减少线路损耗和提供馈线末端电压支撑。馈线C 上接入一般负荷,没有安装专门的微电源,而直接由电网供电。 每个微电源出口处都配有断路器,同时具备功率和电压控制器,在能量管理系统的控制下, 调整各自功率输出以调节馈线潮流。当监测到大电网出现电压扰动等电能质量问题或供电中断时,隔离开关S1 动作,微电网转入孤岛运行模式,以保证微电网内重要敏感负荷的不间断供电,同时各微电源在能量管理系统的的控制下,调整功率输出, 保证微电网正常运行。对于馈线A、B、C上的一般负荷,系统则会根据微电网功率平衡的需求,将其切除。2负荷分类、要求及接入设备功能2.1负荷分类与要求根据负荷对电力需求的特性可将负荷分为基本两大类[3]:敏感负荷:对这一级负荷断电,将造成人身事故、设备损坏,将生产废品,使生产秩序经典资料, WORD 文档,可下载修改,欢迎同行交流分享。I believe in the fairy story u wrote for me, and myself becomes the faint flower in the story.3 长期不能恢复,人民生活发生紊乱等。这是这是敏感负荷中的重要负荷。由于供电中断会造成大量减产、人民生活会受到较大影响的用户负荷,这是敏感负荷中的比较重要的负荷。一般负荷(非敏感负荷):敏感负荷以外的属于一般负荷。可视为一个可控的负荷参与微电网...

1、当您付费下载文档后,您只拥有了使用权限,并不意味着购买了版权,文档只能用于自身使用,不得用于其他商业用途(如 [转卖]进行直接盈利或[编辑后售卖]进行间接盈利)。
2、本站所有内容均由合作方或网友上传,本站不对文档的完整性、权威性及其观点立场正确性做任何保证或承诺!文档内容仅供研究参考,付费前请自行鉴别。
3、如文档内容存在违规,或者侵犯商业秘密、侵犯著作权等,请点击“违规举报”。

碎片内容

微电网能量管理系统

您可能关注的文档

文库响当当+ 关注
实名认证
内容提供者

该用户很懒,什么也没介绍

确认删除?
VIP
微信客服
  • 扫码咨询
会员Q群
  • 会员专属群点击这里加入QQ群
客服邮箱
回到顶部