电脑桌面
添加小米粒文库到电脑桌面
安装后可以在桌面快捷访问

中央空调供货合同VIP免费

中央空调供货合同_第1页
1/3
中央空调供货合同_第2页
2/3
中央空调供货合同_第3页
3/3
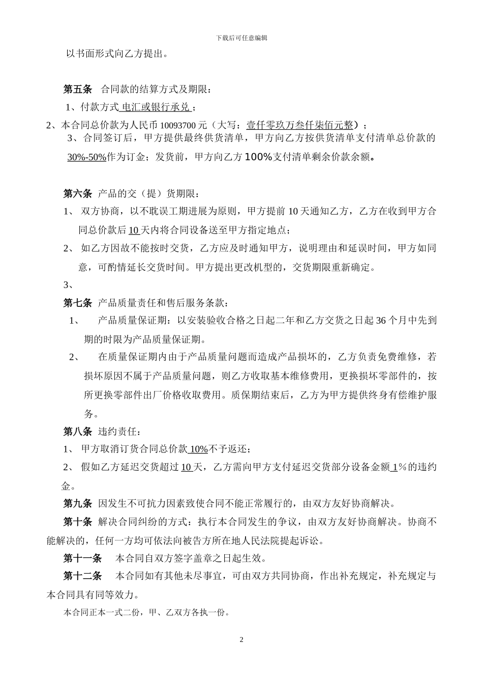
下载后可任意编辑美的中央空调产品供货合同 签约有效时间: 2024 年 8 月 1 日-2024 年 7 月 31 日 签约地点:石家庄 订立合同双方: 购货单位: 廊坊市华恒商贸有限公司 (以下简称甲方) 供货单位: 石家庄美的暖通设备销售有限公司 (以下简称乙方)根据《中华人民共和国合同法》等有关法律、法规的规定,在平等、自愿的基础上,甲、乙双方经友好协商就甲方向乙方购买美的商用空调设备达成如下协议:第一条 产品名称、规格型号和数量:见附件序号名称型号单位数量单价合价1美的中央空调KFR-26T2W/DY-C3台25021025255002美的中央空调KFR-35T2W/DY-C3台30023567068003美的中央空调KFR-50T2W/DY-C3台20032896578004美的中央空调KFR-72T2W/SDY-C3(E3)台15049087362005美的中央空调MDVH-V100W/N1-520i(E1)台200662013240006美的中央空调MDVH-V120W/N1-610i(E1)台20040828164007美的中央空调MDVH-V120W/N1-612TR(E1)台200943418868008美的中央空调MDVH-V140W/N1-610i(E1)台15057098563509美的中央空调MDVH-V160W/SN1-611(E1)台150620493060010美的中央空调MDVH-V180W/N1-612TR(E1)台150540581075011美的中央空调MDVH-V224W/SN1-8R0(E1)台1008425842500合计205010093700第二条 产品质量、技术标准: 1、假如产品属于标准产品,则根据国家产品标准或企业产品标准执行; 2、假如产品属于非标准产品,必须以技术要求形式单独予以明确,作为合同的有效组成部分;无明确说明的,视为按标准产品处理。第三条 产品的交货方式:乙方运输至甲方负责卸货;甲方人员签收货物并在工厂送货单上加盖甲方公章确认。第四条 验收方法及提出异议的期限:由甲方依照合同按设备清单进行验收。对货物的规格或数量或两者都有异议的,甲方应在签收前向乙方在场人员提出;对货物的质量有异议的,甲方应在收到货物后 15 天内1下载后可任意编辑以书面形式向乙方提出。第五条 合同款的结算方式及期限:1、付款方式 电汇或银行承兑 ;2、本合同总价款为人民币 10093700 元(大写:壹仟零玖万叁仟柒佰元整);3、合同签订后,甲方提供最终供货清单,甲方向乙方按供货清单支付清单总价款的30%-50%作为订金;发货前,甲方向乙方 100%支付清单剩余价款余额。第六条 产品的交(提)货期限:1、 双方协商,以不耽误工期进展为原则,甲方提前 10 天通知乙方,乙方在收到甲方合同总价款后 10 天内将合同设备送至甲方指定地点;2、 如乙方因故不能...

1、当您付费下载文档后,您只拥有了使用权限,并不意味着购买了版权,文档只能用于自身使用,不得用于其他商业用途(如 [转卖]进行直接盈利或[编辑后售卖]进行间接盈利)。
2、本站所有内容均由合作方或网友上传,本站不对文档的完整性、权威性及其观点立场正确性做任何保证或承诺!文档内容仅供研究参考,付费前请自行鉴别。
3、如文档内容存在违规,或者侵犯商业秘密、侵犯著作权等,请点击“违规举报”。

碎片内容

中央空调供货合同

确认删除?
VIP
微信客服
  • 扫码咨询
会员Q群
  • 会员专属群点击这里加入QQ群
客服邮箱
回到顶部