电脑桌面
添加小米粒文库到电脑桌面
安装后可以在桌面快捷访问

中央空调机组性能介绍与对比

中央空调机组性能介绍与对比_第1页
1/20
中央空调机组性能介绍与对比_第2页
2/20
中央空调机组性能介绍与对比_第3页
3/20
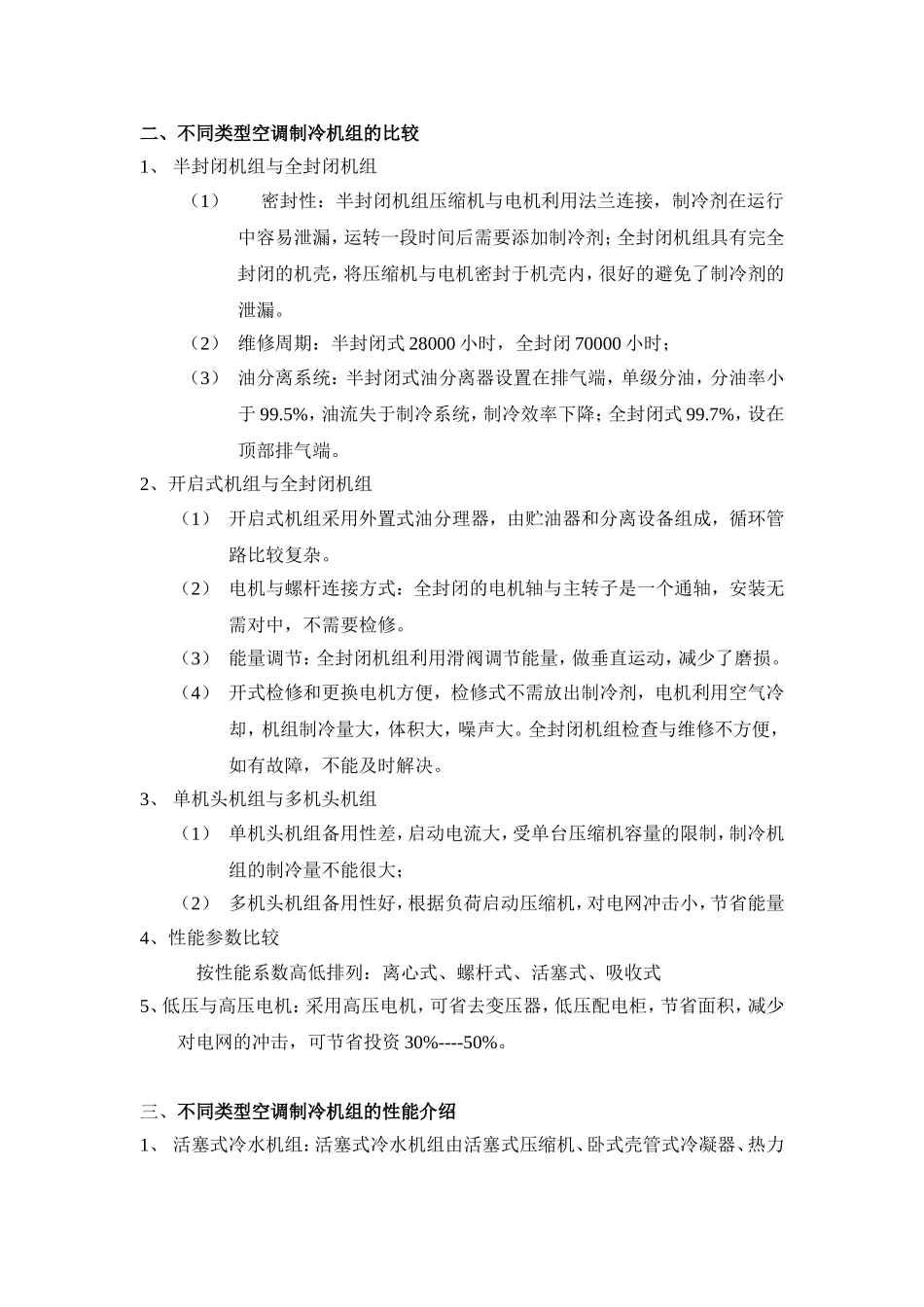
中央空调机组性能介绍与对比一、中央空调机组的分类1、 按制冷循环类别:蒸汽压缩式制冷、吸收式制冷2、 按压缩机形式:活塞式(往复式)、螺杆式、离心式、涡旋式3、 按压缩机封闭形式:开启式、半封闭式、全封闭式4、 按利用能源形式:蒸汽型、热水型、直燃型(燃油型、燃气型)5、 按冷凝器冷却方式:水冷式、风冷式6、 按机型结构特点:压缩机多机头式、模块式 制冷循环类别机组类别蒸气压缩式活塞式开启式冷水机组水冷半封闭冷水机组风冷半封闭冷水机组风冷半封闭冷(热)水机组水冷全封闭冷水机组风冷全封闭冷(热)水机组船用冷水机组螺杆式水冷开启式(半封闭)冷水机组风冷式半封闭冷水机组风冷半封闭冷(热)水机组涡旋式水冷冷水机组风冷冷水机组模块化水冷冷水机组风冷冷水机组风冷冷(热)水机组离心式单级离心冷水机组双级离心冷水机组三级离心冷水机组吸收式蒸汽型单效、双效热水型直燃机燃油、燃气二、不同类型空调制冷机组的比较1、 半封闭机组与全封闭机组(1)密封性:半封闭机组压缩机与电机利用法兰连接,制冷剂在运行中容易泄漏,运转一段时间后需要添加制冷剂;全封闭机组具有完全封闭的机壳,将压缩机与电机密封于机壳内,很好的避免了制冷剂的泄漏。(2) 维修周期:半封闭式 28000 小时,全封闭 70000 小时;(3) 油分离系统:半封闭式油分离器设置在排气端,单级分油,分油率小于 99.5%,油流失于制冷系统,制冷效率下降;全封闭式 99.7%,设在顶部排气端。2、开启式机组与全封闭机组(1) 开启式机组采用外置式油分理器,由贮油器和分离设备组成,循环管路比较复杂。(2) 电机与螺杆连接方式:全封闭的电机轴与主转子是一个通轴,安装无需对中,不需要检修。(3) 能量调节:全封闭机组利用滑阀调节能量,做垂直运动,减少了磨损。(4) 开式检修和更换电机方便,检修式不需放出制冷剂,电机利用空气冷却,机组制冷量大,体积大,噪声大。全封闭机组检查与维修不方便,如有故障,不能及时解决。3、 单机头机组与多机头机组(1) 单机头机组备用性差,启动电流大,受单台压缩机容量的限制,制冷机组的制冷量不能很大;(2) 多机头机组备用性好,根据负荷启动压缩机,对电网冲击小,节省能量4、性能参数比较按性能系数高低排列:离心式、螺杆式、活塞式、吸收式5、低压与高压电机:采用高压电机,可省去变压器,低压配电柜,节省面积,减少对电网的冲击,可节省投资 30%----50%。三、不同类...

1、当您付费下载文档后,您只拥有了使用权限,并不意味着购买了版权,文档只能用于自身使用,不得用于其他商业用途(如 [转卖]进行直接盈利或[编辑后售卖]进行间接盈利)。
2、本站所有内容均由合作方或网友上传,本站不对文档的完整性、权威性及其观点立场正确性做任何保证或承诺!文档内容仅供研究参考,付费前请自行鉴别。
3、如文档内容存在违规,或者侵犯商业秘密、侵犯著作权等,请点击“违规举报”。

碎片内容

中央空调机组性能介绍与对比

确认删除?
VIP
微信客服
  • 扫码咨询
会员Q群
  • 会员专属群点击这里加入QQ群
客服邮箱
回到顶部