电脑桌面
添加小米粒文库到电脑桌面
安装后可以在桌面快捷访问

恒大地产项目公司业绩考核与激励方案VIP免费

恒大地产项目公司业绩考核与激励方案_第1页
1/12
恒大地产项目公司业绩考核与激励方案_第2页
2/12
恒大地产项目公司业绩考核与激励方案_第3页
3/12
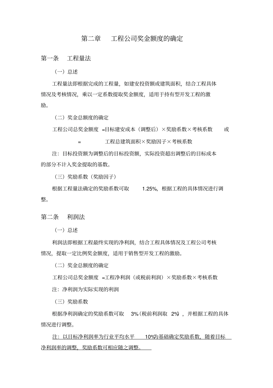
恒大地产(集团)有限公司工程公司业绩考核及激励方案2011年 1 月目录目录 1第一章总则 1第二章工程公司奖金额度的确定2第三章业绩考核4第四章工程公司奖金的发放7第五章附则 9附表 1:工程公司奖金系数表10附表 2:绩效系数表 11第一章总则第一条对工程公司进行业绩考核及激励的目的工程公司员工的薪酬包括工资、补贴、工程奖金及福利。对工程公司员工根据工程考核结果发放工程奖金进行奖励,以充分调动工程团队工作的积极性,使其努力推动工程按计划顺利实施。第二条工程公司奖金提取的前提工程应在工程市场定位、盈利模式、投融资计划、工程目标利润、工程总体开发计划明确且获得北京公司批准的情况下开展工程开发工作,最终根据综合考核结果进行发放。第三条工程公司总奖金额度的计算工程公司奖金额度 =提取基数×奖励系数×考核系数第四条适用范围本激励办法适用于工程公司全体人员,但不包含营销人员。第二章工程公司奖金额度的确定第一条工程量法(一)总述工程量法即根据完成的工程量,如建安投资额或建筑面积,结合工程具体情况及考核情况,乘以一定系数提取奖金额度,适用于持有型开发工程的激励。(二)奖金总额度的确定工程公司总奖金额度 =目标建安成本(调整后)×奖励系数×考核系数或 =工程总建筑面积×奖励因子×考核系数注:目标投资额为调整后的目标投资额,实际投资超出调整后的目标成本的部分不计入奖金提取的基数。(三)奖励系数(奖励因子)根据工程量法确定的奖励系数可取1.25%,根据工程的具体情况进行调整。第二条利润法(一)总述利润法即根据工程最终实现的净利润,结合工程具体情况及工程公司考核情况,提取一定比例奖金额度,适用于销售型开发工程的激励。(二)奖金总额度的确定工程公司总奖金额度 =工程净利润(或税前利润)×奖励系数×考核系数注:净利润为实际实现的利润(三)奖励系数根据净利润确定的奖励系数可取3%(税前利润取 2%),并根据工程的具体情况进行调整。注:以目标净利润率为行业平均水平10%为基础确定奖励系数,随着目标净利润率的调整,奖励系数可相应随之调整。(四)工程净利润(或税前利润)提取基数的调整为剔除重大市场因素对工程利润的影响,对作为提取基数的工程净利润(或税前利润)要进行调整,以充分反应工程公司努力的真实成果,保证激励的科学性和有效性。剔除市场因素的主要办法是剔除土地价格变动对开发工程利润的影响提成基数=实际利润-(土地调整后成本-土...

1、当您付费下载文档后,您只拥有了使用权限,并不意味着购买了版权,文档只能用于自身使用,不得用于其他商业用途(如 [转卖]进行直接盈利或[编辑后售卖]进行间接盈利)。
2、本站所有内容均由合作方或网友上传,本站不对文档的完整性、权威性及其观点立场正确性做任何保证或承诺!文档内容仅供研究参考,付费前请自行鉴别。
3、如文档内容存在违规,或者侵犯商业秘密、侵犯著作权等,请点击“违规举报”。

碎片内容

恒大地产项目公司业绩考核与激励方案

确认删除?
VIP
微信客服
  • 扫码咨询
会员Q群
  • 会员专属群点击这里加入QQ群
客服邮箱
回到顶部