电脑桌面
添加小米粒文库到电脑桌面
安装后可以在桌面快捷访问

技能工资评定方案VIP专享VIP免费

技能工资评定方案_第1页
1/5
技能工资评定方案_第2页
2/5
技能工资评定方案_第3页
3/5
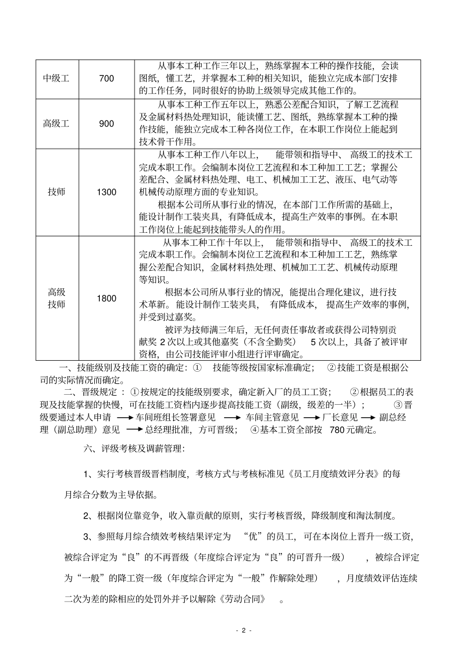
- 1 - 技能工资评定方案一、 目的 :提高工作效率,搭建公平、公正、公开的舞台,实行能者多劳,多劳多得的分配原则, 一切以数据为标准, 绩效为依据, 增强员工的归属感, 及树立正确的价值观,激励开拓创新、勤恳务实的工作作风,特制定技能评定管理实施方案。二、 范围 :公司全体员工三、 实施细节 :1、参照岗位要求和个人专业技能来评定初次级别。2、评级考核每半年一次,考核结果作为员工晋级加薪及降级减薪的依据。3、如工作表现优良,专业技能进步较快,可由上一级主管提出申请,组织临时考核,经综合评估后的结果作为最终评定。4、考核标准参照员工考核表执行。四、评级方案1、自评:参照考核评级方案,进行自我评定。2、考评:由上级主管进行考核评估。3、综合评估:部门经理、人事行政部进行考核评定。4、审核:由总经理 / 董事长进行最终审核。五、技能工资表技能级别(工资)及评定条件从试用工开始每个等级分为副、正两个级别, 每升一个等级都由副级升为正级(供参考)技能级别技能工资(元)评定条件试用工0 试用期内未评定及其他不参与等级评级的(杂工、保安、清洁、饭堂工作人员),合格后晋级,不合格者继续试用,试用期满后转为学徒工。学徒工300 从事本工种工作半年以上, 掌握一般操作技能, 并不具备独立操作和完成本职工作的能力,试用期未确定工作岗位或安排跟班。初级工500 从事本工种工作一年以上, 掌握一般操作技能, 并具备独立操作和基本能完成本职工作的能力。- 2 - 中级工700 从事本工种工作三年以上,熟练掌握本工种的操作技能,会读图纸,懂工艺,并掌握本工种的相关知识,能独立完成本部门安排的工作任务,同时很好的协助上级领导完成其他工作的。高级工900 从事本工种工作五年以上,熟悉公差配合知识,了解工艺流程及金属材料热处理知识,能读懂工艺、图纸,熟练掌握本工种的操作技能,能独立完成本工种各岗位工作,在本职工作岗位上能起到技术骨干作用。技师1300 从事本工种工作八年以上,能带领和指导中、 高级工的技术工完成本职工作。会编制本岗位工艺流程和本工种加工工艺;掌握公差配合、金属材料热处理、电工、机械加工工艺、液压、电气动等机械传动原理方面的专业知识。根据本公司所从事行业的情况,在本部门工作所需的基础上,能设计制作工装夹具,有降低成本,提高生产效率的事例。在本职工作岗位上能起到技能带头人的作用。高级技师1800 从事本工种工作十年以上...

1、当您付费下载文档后,您只拥有了使用权限,并不意味着购买了版权,文档只能用于自身使用,不得用于其他商业用途(如 [转卖]进行直接盈利或[编辑后售卖]进行间接盈利)。
2、本站所有内容均由合作方或网友上传,本站不对文档的完整性、权威性及其观点立场正确性做任何保证或承诺!文档内容仅供研究参考,付费前请自行鉴别。
3、如文档内容存在违规,或者侵犯商业秘密、侵犯著作权等,请点击“违规举报”。

碎片内容

技能工资评定方案

确认删除?
VIP
微信客服
  • 扫码咨询
会员Q群
  • 会员专属群点击这里加入QQ群
客服邮箱
回到顶部