电脑桌面
添加小米粒文库到电脑桌面
安装后可以在桌面快捷访问

写字楼租赁合同范本VIP免费

写字楼租赁合同范本_第1页
1/4
写字楼租赁合同范本_第2页
2/4
写字楼租赁合同范本_第3页
3/4
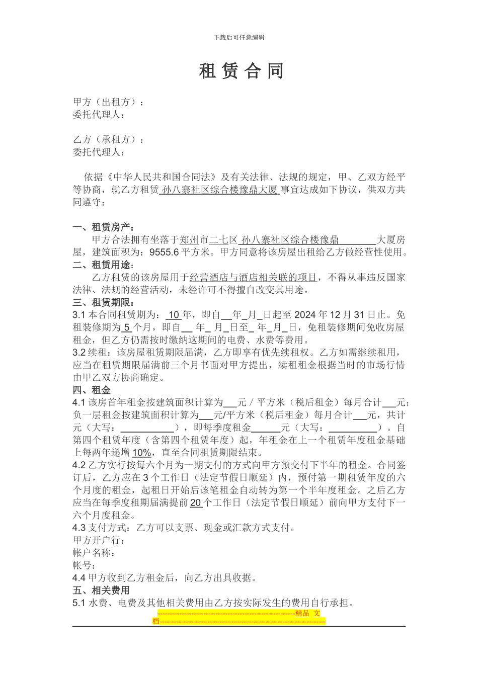
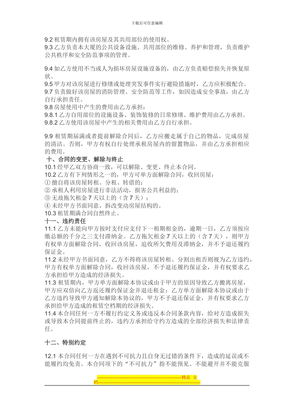
下载后可任意编辑 租 赁 合 同甲方(出租方): 委托代理人:乙方(承租方): 委托代理人: 依据《中华人民共和国合同法》及有关法律、法规的规定,甲、乙双方经平等协商,就乙方租赁 孙八寨社区综合楼豫鼎大厦 事宜达成如下协议,供双方共同遵守:一、租赁房产:甲方合法拥有坐落于郑州市二七区 孙八寨社区综合楼豫鼎 大厦房屋,建筑面积为:9555.6 平方米。甲方同意将该房屋出租给乙方做经营性使用。二、租赁用途:乙方租赁的该房屋用于经营酒店与酒店相关联的项目,不得从事违反国家法律、法规的经营活动,未经许可不得擅自改变其用途。三、租赁期限:3.1 本合同租赁期为: 10 年,即自 年 月 日起至 2024 年 12 月 31 日止。免租装修期为 5 个月,即自 年 月 日至 年 月 日,免租装修期间免收房屋租金,但乙方仍需按时缴纳这期间的电费、水费等费用。3.2 续租:该房屋租赁期限届满,乙方即享有优先续租权。乙方如需继续租用,应当在租赁期限届满前三个月书面对甲方提出,续租租金根据当时的市场行情由甲乙双方协商确定。四、租金4.1 该房首年租金按建筑面积计算为 元/平方米(税后租金)每月合计 元;负一层租金按建筑面积计算为 元/平方米(税后租金)每月合计 元,共计 元(大写: ),即每季度租金 元(大写: )。自第四个租赁年度(含第四个租赁年度)起,年租金在上一个租赁年度租金基础上每两年递增 10 % ,直至合同租赁期限结束。4.2 乙方实行按每六个月为一期支付的方式向甲方预交付下半年的租金。合同签订后,乙方应在 3 个工作日(法定节假日顺延)内,预付第一期租赁年度的六个月度的租金,起租日开始后该笔租金自动转为第一个半年度租金。之后乙方应当在每季度租期届满提前 20 个工作日(法定节假日顺延)前向甲方支付下一六个月度租金。4.3 支付方式:乙方可以支票、现金或汇款方式支付。甲方开户行: 帐户名称:帐号:4.4 甲方收到乙方租金后,向乙方出具收据。五、相关费用5.1 水费、电费及其他相关费用由乙方按实际发生的费用自行承担。---------------------------------------------------------精品 文档---------------------------------------------------------------------下载后可任意编辑六、履约保证金6.1 在双方签订本租赁合同后,乙方应于 年 月 日前支付履约保证金 元(大写: )。甲方收到保证金后向乙方出具收据。6.2 履约保证金的退还:租...

1、当您付费下载文档后,您只拥有了使用权限,并不意味着购买了版权,文档只能用于自身使用,不得用于其他商业用途(如 [转卖]进行直接盈利或[编辑后售卖]进行间接盈利)。
2、本站所有内容均由合作方或网友上传,本站不对文档的完整性、权威性及其观点立场正确性做任何保证或承诺!文档内容仅供研究参考,付费前请自行鉴别。
3、如文档内容存在违规,或者侵犯商业秘密、侵犯著作权等,请点击“违规举报”。

碎片内容

写字楼租赁合同范本

确认删除?
VIP
微信客服
  • 扫码咨询
会员Q群
  • 会员专属群点击这里加入QQ群
客服邮箱
回到顶部