电脑桌面
添加小米粒文库到电脑桌面
安装后可以在桌面快捷访问

初中绩效工资分配方案VIP专享VIP免费

初中绩效工资分配方案_第1页
1/4
初中绩效工资分配方案_第2页
2/4
初中绩效工资分配方案_第3页
3/4
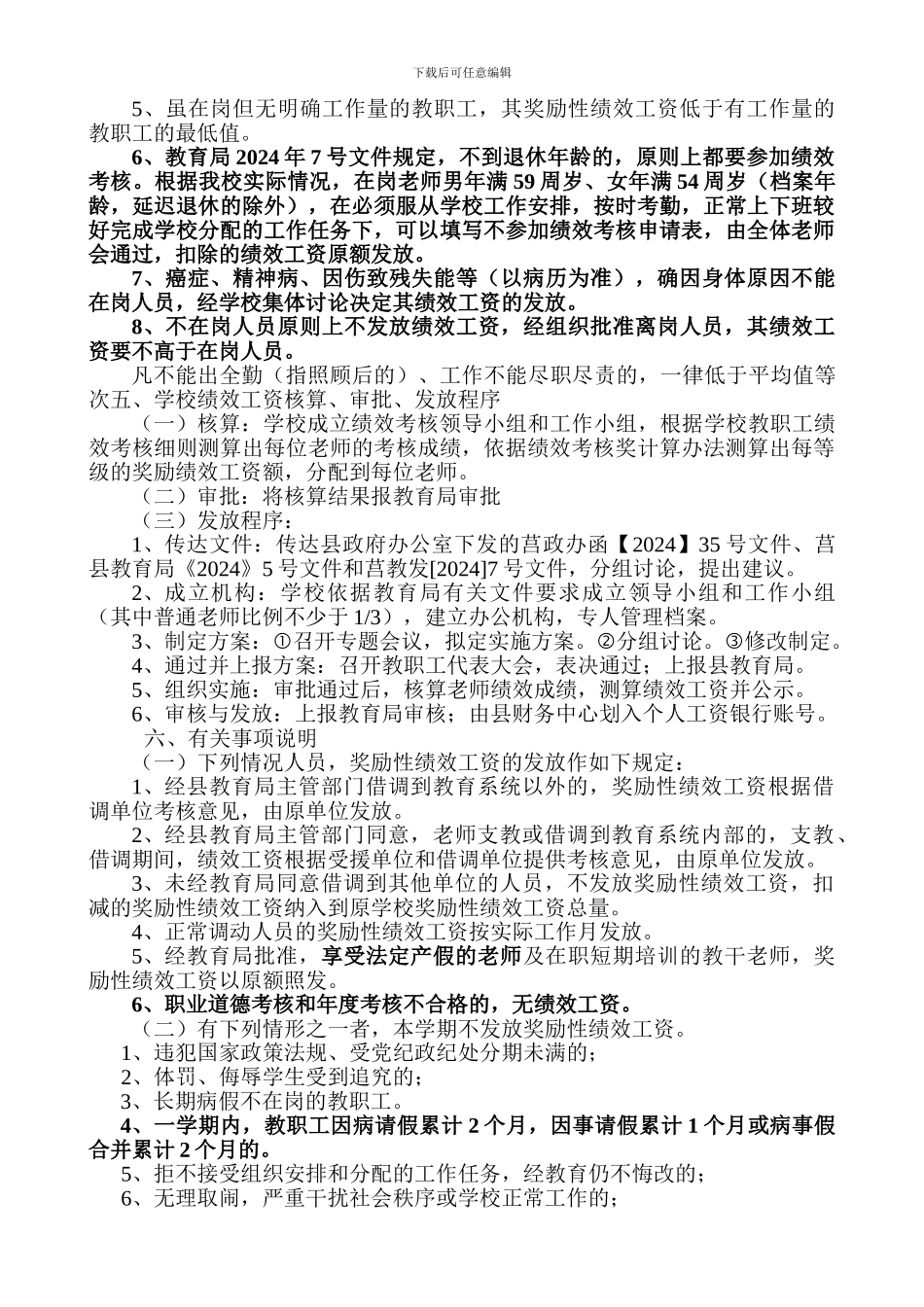
下载后可任意编辑2024-2024 学年上学期绩效工资分配方案为深化我校内部分配制度改革,进一步调动广阔教职工的工作积极性、主动性和制造性,根据莒县人民政府办公室,莒政办函【2024】35 号、莒教发【2024】7 号文件规定要求,结合我校实际制定绩效工资分配方案如下:一、指导思想为落实事业单位绩效工资分配政策,法律规范学校内部分配办法,维护广阔教职工利益,以教职工绩效工资实施为契机,建立科学法律规范的老师收入分配制度,充分发挥绩效工资的杠杆作用,真正体现干与不干不一样、干多干少不一样、干好干孬不一样,激励广阔教职工爱岗敬业,扎实工作,开拓进取积极主动地完成各项工作任务目标,努力推动我校教育事业持续健康快速进展。二、分配原则1、以德为先、注重实绩的原则;2、坚持多劳多得,优教优酬的原则;3、坚持“公正、公平、公开”的原则;4、坚持向一线老师、优秀老师倾斜的原则;5、坚持“统筹兼顾,科学合理”的原则;三、学校绩效工资总量(一)绩效工资的核定在人社局、财政局核定的年度绩效工资总量内,教育局根据学校绩效考核等级确定学校绩效工资总量。根据莒教发[2024]7 号文件要求:奖励性绩效工资自 2024 年 2 月起,在县财政部门代扣绩效工资时,直接根据每人每月 400 元进行扣发,其余部分随工资发放。绩效考核每学期考核一次,根据考核结果发放绩效工资。绩效工资根据 1:2:1 的比例分三个等次发放,要拉开差距。(等差不低于 1000 元)(二)奖励性绩效工资的内容奖励性绩效工资主要体现在出勤、工作量、教育教学过程和工作业绩等因素,这几方面的量化考核得分标准依据学校教职工量化考核细则执行;(三)发放的对象范围根据国家规定执行事业单位岗位绩效工资制度的有关规定,奖励性工资发放对象为学校在编在岗的正式工作人员。四、发放的基本办法1、全体教职工工资中每月扣除 400 元作为奖励性绩效工资。发放办法是先将教职工的工作按工作量、业务能力、考勤、教学成绩四方面考核量化出成绩,以上四项的量化数据按所占比例分别为工作量 35%、业务能力 10%、考勤5%、教学成绩 50%合计起来,算作老师的绩效考核成绩,再根据老师的绩效成绩把老师按 1:2:1 的比例分为三个档次,三个档次绩效工资级差为 1000 元。因违纪扣发全部绩效工资的不在以上三个档次内。归档时,教学满工作量的优先。2、校长、副校长奖励性绩效工资不高于全校教职工奖励性绩效工资平均值。3、中层干部(以县教育局备...

1、当您付费下载文档后,您只拥有了使用权限,并不意味着购买了版权,文档只能用于自身使用,不得用于其他商业用途(如 [转卖]进行直接盈利或[编辑后售卖]进行间接盈利)。
2、本站所有内容均由合作方或网友上传,本站不对文档的完整性、权威性及其观点立场正确性做任何保证或承诺!文档内容仅供研究参考,付费前请自行鉴别。
3、如文档内容存在违规,或者侵犯商业秘密、侵犯著作权等,请点击“违规举报”。

碎片内容

初中绩效工资分配方案

确认删除?
VIP
微信客服
  • 扫码咨询
会员Q群
  • 会员专属群点击这里加入QQ群
客服邮箱
回到顶部