电脑桌面
添加小米粒文库到电脑桌面
安装后可以在桌面快捷访问

劳务人员劳动合同VIP免费

劳务人员劳动合同_第1页
1/4
劳务人员劳动合同_第2页
2/4
劳务人员劳动合同_第3页
3/4
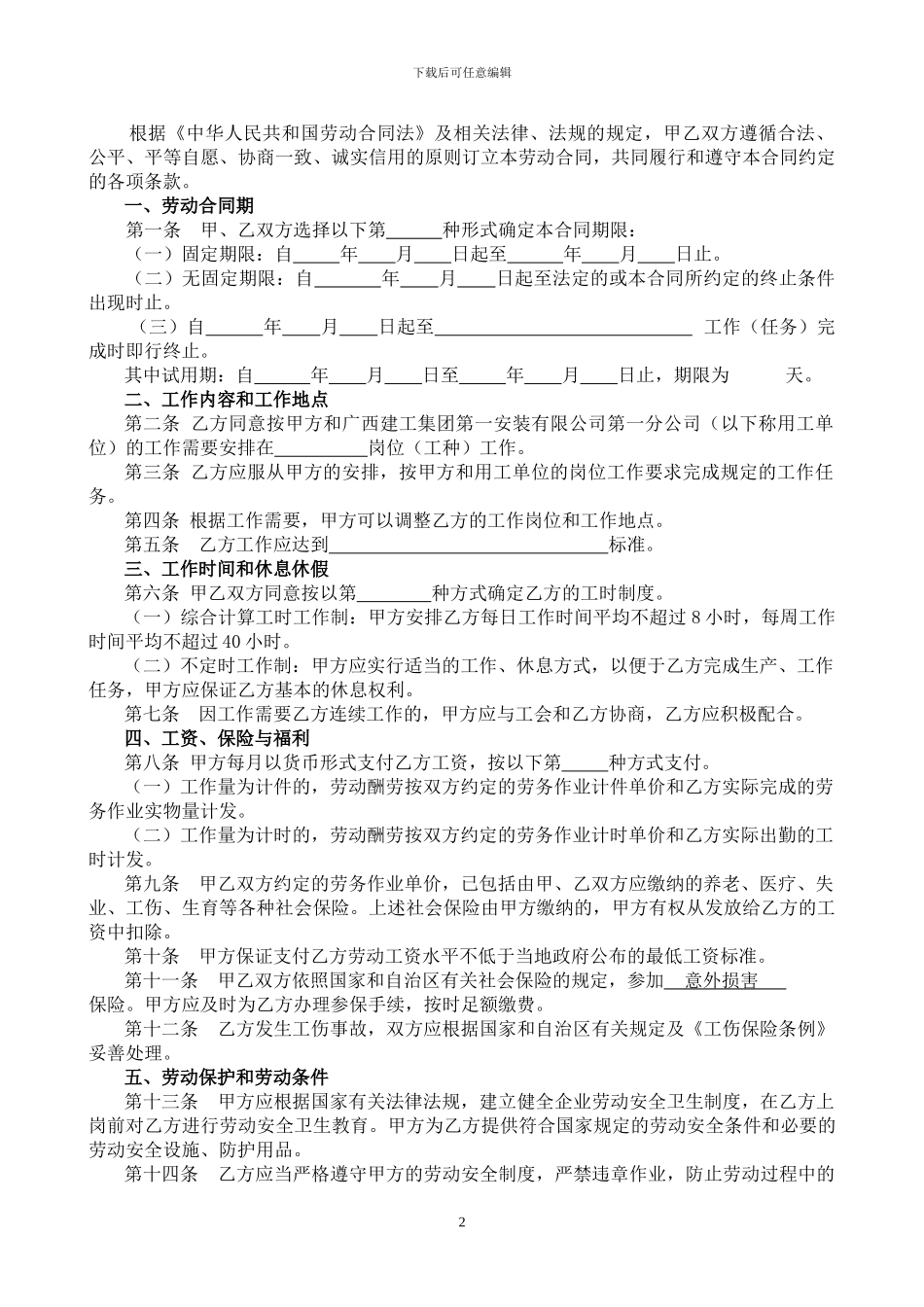
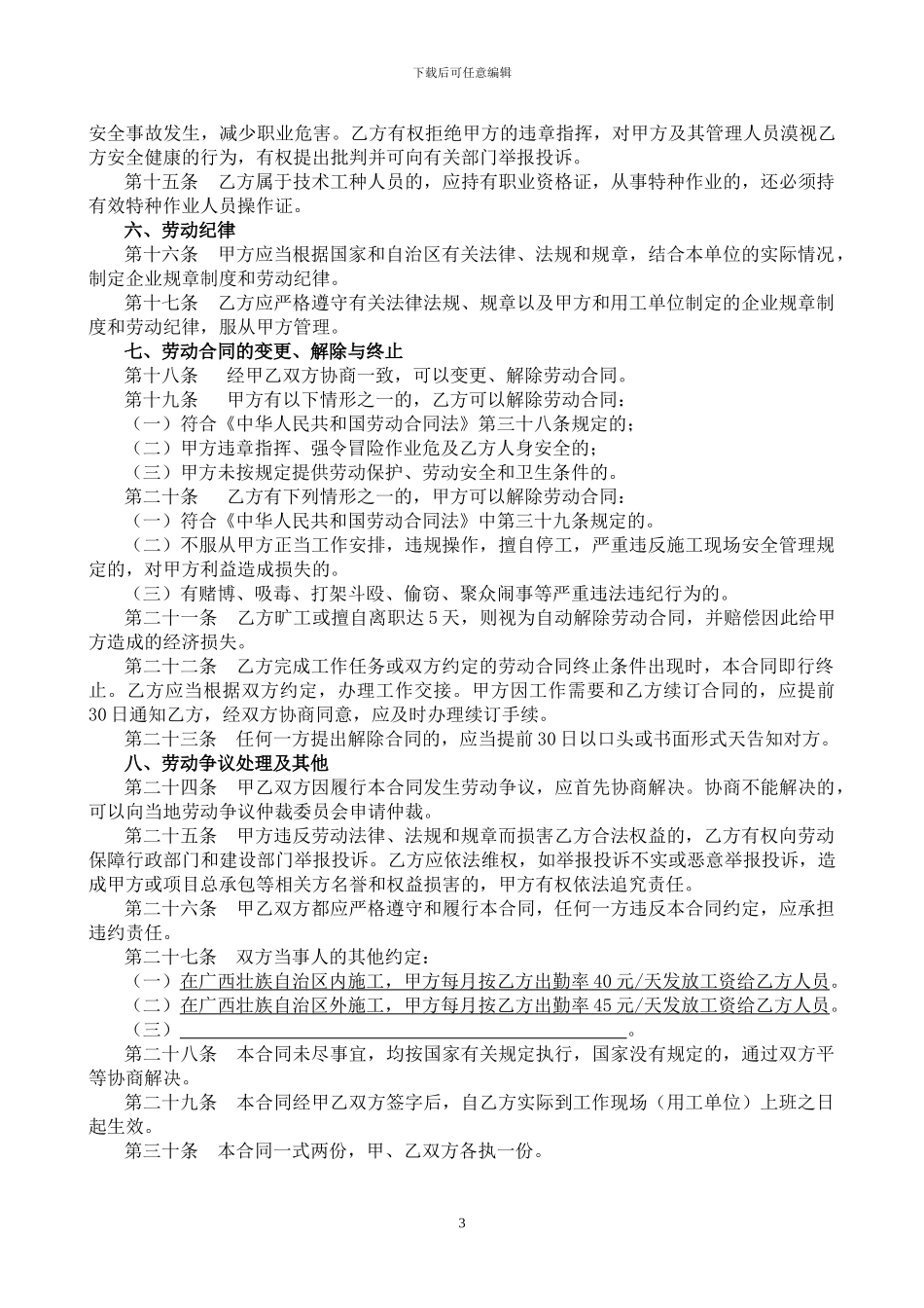
下载后可任意编辑 劳 动 合 同 书 甲方(用人单位)名称: 法定代表人(委托代理人): 地 址: 性 质: 联系方式: 乙方(劳务工)姓名: 性 别: 年 龄: 户籍所在地: 现居住地址: 身份证号: 联系电话: 1下载后可任意编辑根据《中华人民共和国劳动合同法》及相关法律、法规的规定,甲乙双方遵循合法、公平、平等自愿、协商一致、诚实信用的原则订立本劳动合同,共同履行和遵守本合同约定的各项条款。一、劳动合同期第一条 甲、乙双方选择以下第 种形式确定本合同期限:(一)固定期限:自 年 月 日起至 年 月 日止。(二)无固定期限:自 年 月 日起至法定的或本合同所约定的终止条件出现时止。(三)自 年 月 日起至 工作(任务)完成时即行终止。其中试用期:自 年 月 日至 年 月 日止,期限为 天。 二、工作内容和工作地点第二条 乙方同意按甲方和广西建工集团第一安装有限公司第一分公司(以下称用工单位)的工作需要安排在 岗位(工种)工作。第三条 乙方应服从甲方的安排,按甲方和用工单位的岗位工作要求完成规定的工作任务。第四条 根据工作需要,甲方可以调整乙方的工作岗位和工作地点。第五条 乙方工作应达到 标准。三、工作时间和休息休假第六条 甲乙双方同意按以第 种方式确定乙方的工时制度。(一)综合计算工时工作制:甲方安排乙方每日工作时间平均不超过 8 小时,每周工作时间平均不超过 40 小时。(二)不定时工作制:甲方应实行适当的工作、休息方式,以便于乙方完成生产、工作任务,甲方应保证乙方基本的休息权利。第七条 因工作需要乙方连续工作的,甲方应与工会和乙方协商,乙方应积极配合。四、工资、保险与福利第八条 甲方每月以货币形式支付乙方工资,按以下第 种方式支付。(一)工作量为计件的,劳动酬劳按双方约定的劳务作业计件单价和乙方实际完成的劳务作业实物量计发。(二)工作量为计时的,劳动酬劳按双方约定的劳务作业计时单价和乙方实际出勤的工时计发。第九条 甲乙双方约定的劳务作业单价,已包括由甲、乙双方应缴纳的养老、医疗、失业、工伤、生育等各种社会保险。上述社会保险由甲方缴纳的,甲方有权从发放给乙方的工资中扣除。 第十条 甲方保证支付乙方劳动工资水平不低于当地政府公布的最低工资标准。第十一条 甲乙双方依照国家和自治区有关社会保险的规定,参加 意外损害 保险。甲方应及时为乙方办理参保手续,按时足额缴费。...

1、当您付费下载文档后,您只拥有了使用权限,并不意味着购买了版权,文档只能用于自身使用,不得用于其他商业用途(如 [转卖]进行直接盈利或[编辑后售卖]进行间接盈利)。
2、本站所有内容均由合作方或网友上传,本站不对文档的完整性、权威性及其观点立场正确性做任何保证或承诺!文档内容仅供研究参考,付费前请自行鉴别。
3、如文档内容存在违规,或者侵犯商业秘密、侵犯著作权等,请点击“违规举报”。

碎片内容

劳务人员劳动合同

您可能关注的文档

确认删除?
VIP
微信客服
  • 扫码咨询
会员Q群
  • 会员专属群点击这里加入QQ群
客服邮箱
回到顶部