电脑桌面
添加小米粒文库到电脑桌面
安装后可以在桌面快捷访问

二次结构施工技术交底VIP免费

二次结构施工技术交底_第1页
1/6
二次结构施工技术交底_第2页
2/6
二次结构施工技术交底_第3页
3/6
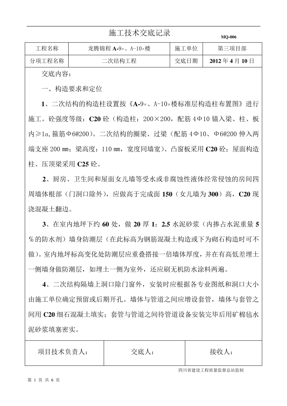
第 1 页 共 6 页 施工技术交底记录 MQ-006 工程名称 龙腾锦程A-9#、A-10#楼 施工单位 第三项目部 分项工程名称 二次结构工程 交底日期 2012 年4 月10 日 交底内容: 一、构造要求和定位 1、二次结构的构造柱设置按《A-9#、A-10#楼标准层构造柱布置图》进行施工。砼强度等级:C20 砼(构造柱:200×200,配筋 4Ф10 锚入梁、柱、板内≥1a,箍筋Ф6@200)。二次结构的圈梁、过梁(配筋 4Ф10、Ф6@200 伸入两端支座 200 ㎜;梁高度:110 ㎜,宽度同墙宽)、凸窗板采用 C20 砼;屋面构造柱、压顶梁采用 C25 砼。 2、厨房、卫生间和屋面女儿墙等受水或非腐蚀性液体经常侵蚀的房间四周墙体根部(门洞口除外),应做高于完成面 150(女儿墙为 300)高,C20 现浇混凝土翻边。 3、在室内地坪下约 60 处,做 20 厚 1:2.5 水泥砂浆(内掺占水泥重量 5℅的防水剂)墙身防潮层(在此标高为钢筋混凝土构造或下为砌石构造时可不做)。室内地坪标高变化处防潮层应重叠搭接一倍墙体厚度,并在有高低差埋土一侧墙身做防潮层,如埋土一侧为室外,还应刷无机防水涂料两遍。 4、二次结构隔墙上洞口除门窗外,安装时应根据各专业图纸和洞口大小由施工单位确定预留或后期开孔。墙体与管道之间应增设套管,墙体与套管之间用 C20 细石混凝土填实;套管与管道之间待管道设备安装完毕后用矿棉毡水泥砂浆填塞密实。 项目技术负责人: 交底人: 接收人: 四川省建设工程质量监督总站监制 第 2 页 共 6 页 技 术 交 底 记 录 MQ-006 工 程 名 称 兴 文 县 龙 腾 锦 程 A-9# 、 A-10# 楼 施 工 单 位 邻 水 县 劳 武 建 筑 公 司兴 文 第 三 项 目 部 分 项 工 程 名 称 二 次 结 构 工 程 交 底 日 期 2012 年 4 月 10 日 5、 凡 剪 力 墙 、 柱 边 的 门 垛 尺 寸 ≤ 100 时 , 应 采 用 素 混 凝 土 与 墙 、 柱 整 体 浇注 , 构 造 配 筋 祥 结 施 图 。 6、 墙 体 位 置 除 注 明 者 外 均 为 轴 线 中 分 或 与 墙 、 柱 齐 平 。 二 、 墙 体 砌 筑 要 求 1、 墙 体 砌 筑 采 用 M5.0 水 泥 砂 浆 砌 筑 ( M5.0 水 泥 砂 浆 配 合 比 : 水 泥 : 砂 子 :水 =100:718:136); 墙 体 位 置 及 墙 厚 应 配 合 ...

1、当您付费下载文档后,您只拥有了使用权限,并不意味着购买了版权,文档只能用于自身使用,不得用于其他商业用途(如 [转卖]进行直接盈利或[编辑后售卖]进行间接盈利)。
2、本站所有内容均由合作方或网友上传,本站不对文档的完整性、权威性及其观点立场正确性做任何保证或承诺!文档内容仅供研究参考,付费前请自行鉴别。
3、如文档内容存在违规,或者侵犯商业秘密、侵犯著作权等,请点击“违规举报”。

碎片内容

二次结构施工技术交底

确认删除?
VIP
微信客服
  • 扫码咨询
会员Q群
  • 会员专属群点击这里加入QQ群
客服邮箱
回到顶部