电脑桌面
添加小米粒文库到电脑桌面
安装后可以在桌面快捷访问

云南2013年高考理综试卷(新课标Ⅱ卷)VIP免费

云南2013年高考理综试卷(新课标Ⅱ卷)_第1页
1/22
云南2013年高考理综试卷(新课标Ⅱ卷)_第2页
2/22
云南2013年高考理综试卷(新课标Ⅱ卷)_第3页
3/22
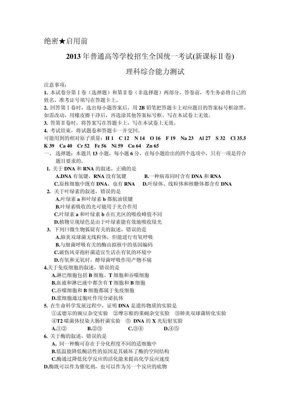
绝密★启用前 2013 年普通高等学校招生全国统一考试(新课标Ⅱ卷) 理科综合能力测试 注意事项: 1. 本试卷分第Ⅰ卷(选择题)和第Ⅱ卷(非选择题)两部分。答卷前,考生务必将自己的姓名、准考证号填写在答题卡上。 2. 回答第Ⅰ卷时,选出每小题答案后,用2B 铅笔把答题卡上对应题目的答案标号框涂黑,如需改动,用橡皮擦干净后,再选涂其他答案标号框。写在本试卷上无效。 3. 答第Ⅱ卷时,将答案写在答题卡上,写在本试卷上无效。 4. 考试结束,将试题卷和答题卡一并交回。 可能用到的相对原子质量:H 1 C 12 N 14 O 16 F 19 Na 23 Al 27 S 32 Cl 35.5 K 39 Ca 40 Cr 52 Fe 56 Ni 59 Cu 64 Zn 65 一、 选择题:本题共 13 小题,每小题 6 分,在每小题给出的四个选项中,只有一项是符合题目要求的。 1. 关于 DNA 和 RNA 的叙述,正确的是 A.DNA 有氢键,RNA 没有氢键 B.一种病毒同时含有 DNA 和 RNA C.原核细胞中既有 DNA,也有 RNA D.叶绿体、线粒体和核糖体都含有 DNA 2. 关于叶绿素的叙述,错误的是 A.叶绿素 a 和叶绿素 b 都航油镁键 B.叶绿素吸收的光可能用于光合作用 C.叶绿素 a 和叶绿素 b 在红光区的吸收峰值不同 D.植物呈现绿色是由于叶绿素能有效地吸收绿光 3. 下列曰微生物狐疑有关的叙述,错误的是 A.肺炎双球菌无线粒体,但能进行有氧呼吸 B.与细菌呼吸有关的酶由拟核中的基因编码 C.破伤风芽孢杆菌适宜生活在有氧的环境中 D.有氧和无氧时,酵母菌呼吸作用产物不痛 4.关于免疫细胞的叙述,错误的是 A.淋巴细胞包括 B 细胞、T 细胞和吞噬细胞 B.血液和淋巴液中都含有 T 细胞和 B 细胞 C.吞噬细胞和 B 细胞都属于免疫细胞 D.浆细胞通过胞吐作用分泌抗体 5. 在生命科学发展过程中,证明 DNA 是遗传物质的实脸是 ①孟德尔的豌豆杂交实验 ②摩尔根的果蝇杂交实脸 ③肺炎双球菌转化实验 ④T2 噬菌体侵染大肠杆菌实验 ⑤ DNA 的 X 光衍射实脸 A.①② B.②③ C.③④ D.④⑤ 6. 关于酶的叙述,错误的是 A. 同一种酶可存在于分化程度不同的适细胞中 B.低温能降低酶活性的原因是其破坏了酶的空间结构 C.酶通过降低化学反应的活化能来提高化学反应速度 D.酶既可以作为催化剂,也可以作为另一个反应的底物 7. 在一定条件下,动植物油脂与醇反应可制备生物柴油,化学方程式如下: 下列叙述错误的是. A.生物柴...

1、当您付费下载文档后,您只拥有了使用权限,并不意味着购买了版权,文档只能用于自身使用,不得用于其他商业用途(如 [转卖]进行直接盈利或[编辑后售卖]进行间接盈利)。
2、本站所有内容均由合作方或网友上传,本站不对文档的完整性、权威性及其观点立场正确性做任何保证或承诺!文档内容仅供研究参考,付费前请自行鉴别。
3、如文档内容存在违规,或者侵犯商业秘密、侵犯著作权等,请点击“违规举报”。

碎片内容

云南2013年高考理综试卷(新课标Ⅱ卷)

小辰4+ 关注
实名认证
内容提供者

出售各种资料和文档

确认删除?
VIP
微信客服
  • 扫码咨询
会员Q群
  • 会员专属群点击这里加入QQ群
客服邮箱
回到顶部