电脑桌面
添加小米粒文库到电脑桌面
安装后可以在桌面快捷访问

五年级上册数学总复习资料VIP免费

五年级上册数学总复习资料_第1页
1/12
五年级上册数学总复习资料_第2页
2/12
五年级上册数学总复习资料_第3页
3/12
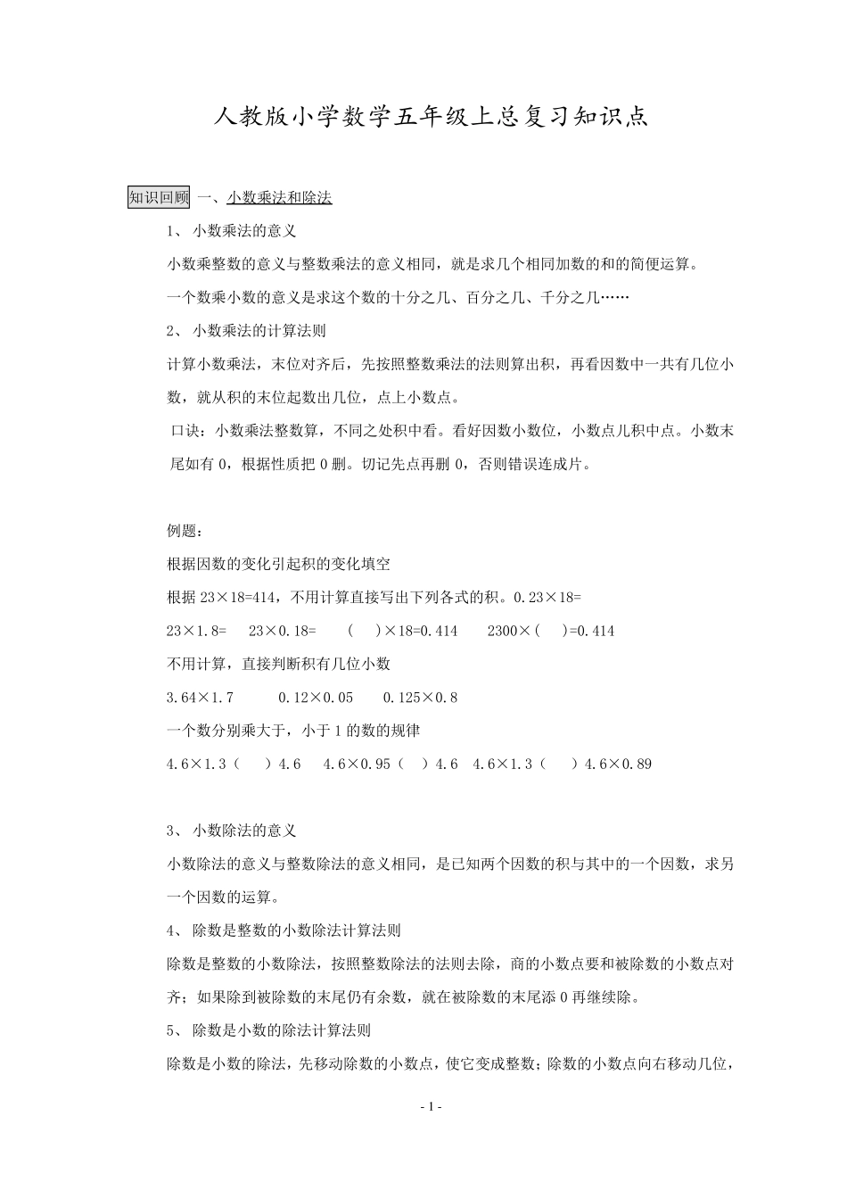
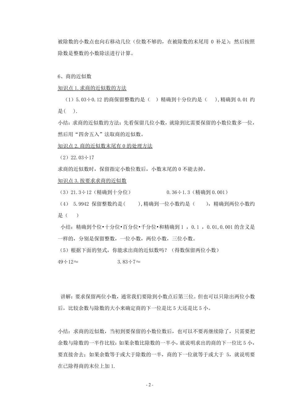
- 1 - 人教版小学数学五年级上总复习知识点 知识回顾 一、小数乘法和除法 1、 小数乘法的意义 小数乘整数的意义与整数乘法的意义相同,就是求几个相同加数的和的简便运算。 一个数乘小数的意义是求这个数的十分之几、百分之几、千分之几…… 2、 小数乘法的计算法则 计算小数乘法,末位对齐后,先按照整数乘法的法则算出积,再看因数中一共有几位小数,就从积的末位起数出几位,点上小数点。 口诀:小数乘法整数算,不同之处积中看。看好因数小数位,小数点儿积中点。小数末尾如有0,根据性质把0 删。切记先点再删0,否则错误连成片。 例题: 根据因数的变化引起积的变化填空 根据23×18=414,不用计算直接写出下列各式的积。0.23×18= 23×1.8= 23×0.18= ( )×18=0.414 2300×( )=0.414 不用计算,直接判断积有几位小数 3.64×1.7 0.12×0.05 0.125×0.8 一个数分别乘大于,小于 1 的数的规律 4.6×1.3( )4.6 4.6×0.95( )4.6 4.6×1.3( )4.6×0.89 3、 小数除法的意义 小数除法的意义与整数除法的意义相同,是已知两个因数的积与其中的一个因数,求另一个因数的运算。 4、 除数是整数的小数除法计算法则 除数是整数的小数除法,按照整数除法的法则去除,商的小数点要和被除数的小数点对齐;如果除到被除数的末尾仍有余数,就在被除数的末尾添 0 再继续除。 5、 除数是小数的除法计算法则 除数是小数的除法,先移动除数的小数点,使它变成整数;除数的小数点向右移动几位, - 2 - 被除数的小数点也向右移动几位(位数不够的,在被除数的末尾用0 补足);然后按照除数是整数的小数除法进行计算。 6、商的近似数 知识点1.求商的近似数的方法 (1)5.03÷0.12 的商保留整数约是( )精确到十分位约是( ),精确到0.01 约是( ). 小结:求商的近似数的方法:先看保留几位小数,就除到比需要保留的小数位数多一位,然后用“四舍五入”法取商的近似数。 知识点2.商的近似数末尾有0 的处理方法 (2)22.03÷17 求商的近似数时,保留指定小数位数后,小数末尾的0 不能去掉。 知识点3.按要求求商的近似数 (3)21.3÷12(精确到十分位) 0.36÷1.3(精确到0.001) (4) 5.9942 保留整数约是( ),精确到一位小数约是( ),精确到两位小数约是( ) 小结:精确到个位•十分位•百分位•千分位•和精确到1 ,0.1 ,0.01,0.001 的含义是一样的,分别是保留整数,一位小...

1、当您付费下载文档后,您只拥有了使用权限,并不意味着购买了版权,文档只能用于自身使用,不得用于其他商业用途(如 [转卖]进行直接盈利或[编辑后售卖]进行间接盈利)。
2、本站所有内容均由合作方或网友上传,本站不对文档的完整性、权威性及其观点立场正确性做任何保证或承诺!文档内容仅供研究参考,付费前请自行鉴别。
3、如文档内容存在违规,或者侵犯商业秘密、侵犯著作权等,请点击“违规举报”。

碎片内容

五年级上册数学总复习资料

确认删除?
VIP
微信客服
  • 扫码咨询
会员Q群
  • 会员专属群点击这里加入QQ群
客服邮箱
回到顶部