电脑桌面
添加小米粒文库到电脑桌面
安装后可以在桌面快捷访问

合同管理程序VIP免费

合同管理程序_第1页
1/19
合同管理程序_第2页
2/19
合同管理程序_第3页
3/19
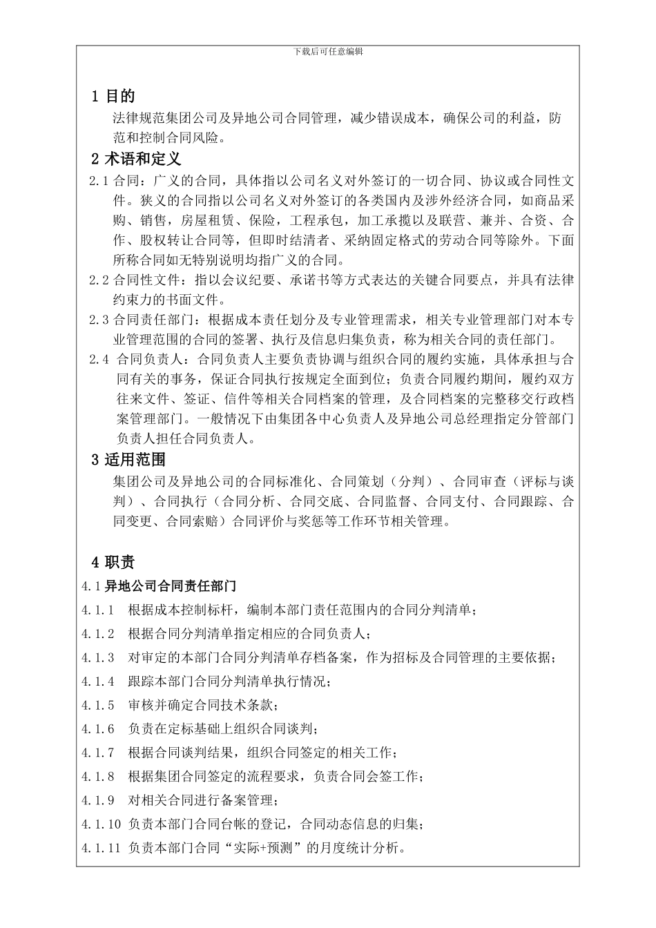
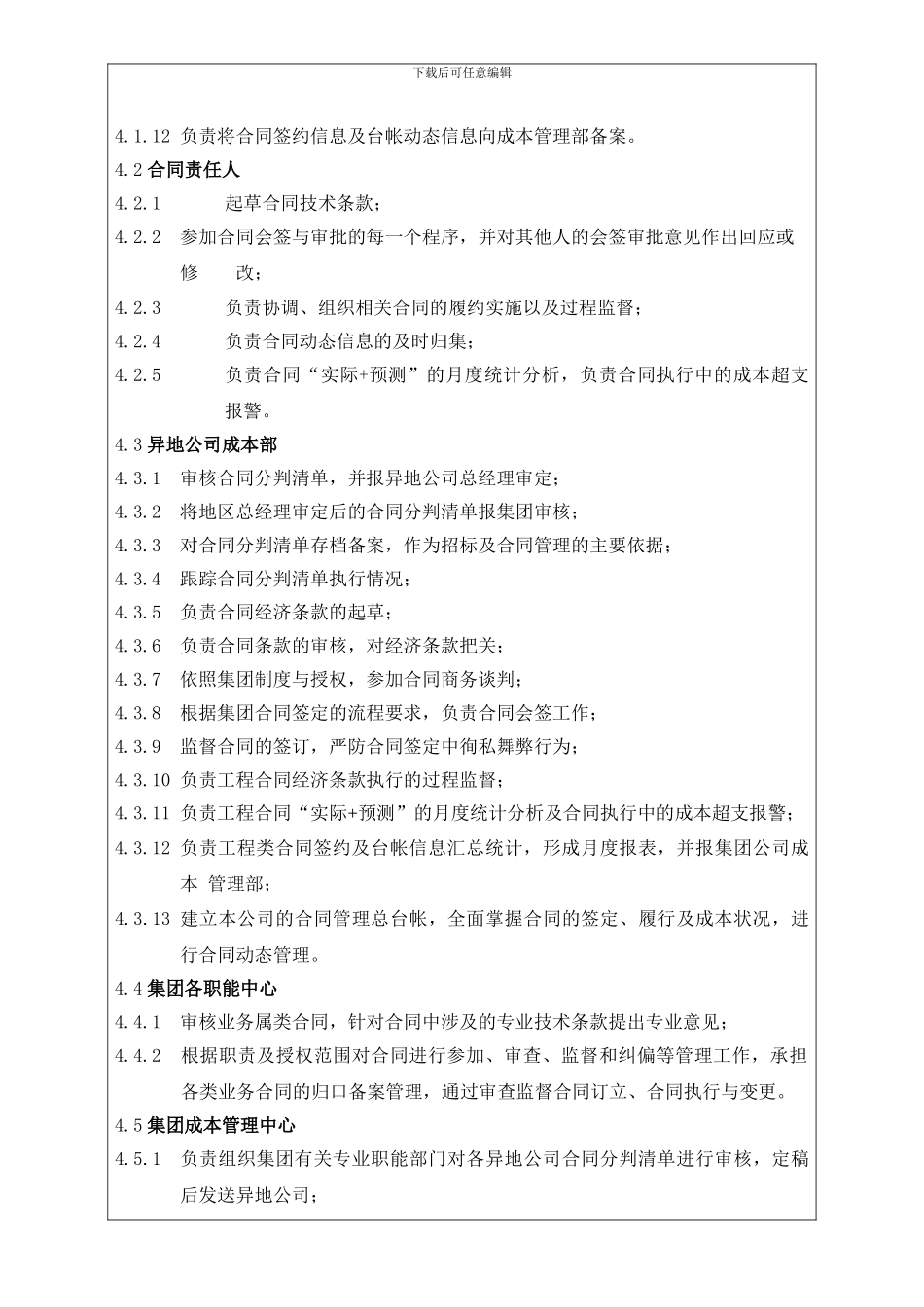
合同管理程序编号:BN-QP-CB02版号:A/0页码:第 1 页 共 20 页下载后可任意编辑合同管理程序编制集团成本管理中心日期2012 年 5 月 16 日审核日期批准日期修订记录日 期修订状态修改内容修改人审核人批准人下载后可任意编辑1 目的法律规范集团公司及异地公司合同管理,减少错误成本,确保公司的利益,防范和控制合同风险。2 术语和定义2.1 合同:广义的合同,具体指以公司名义对外签订的一切合同、协议或合同性文件。狭义的合同指以公司名义对外签订的各类国内及涉外经济合同,如商品采购、销售,房屋租赁、保险,工程承包,加工承揽以及联营、兼并、合资、合作、股权转让合同等,但即时结清者、采纳固定格式的劳动合同等除外。下面所称合同如无特别说明均指广义的合同。2.2 合同性文件:指以会议纪要、承诺书等方式表达的关键合同要点,并具有法律约束力的书面文件。2.3 合同责任部门:根据成本责任划分及专业管理需求,相关专业管理部门对本专业管理范围的合同的签署、执行及信息归集负责,称为相关合同的责任部门。2.4 合同负责人:合同负责人主要负责协调与组织合同的履约实施,具体承担与合同有关的事务,保证合同执行按规定全面到位;负责合同履约期间,履约双方往来文件、签证、信件等相关合同档案的管理,及合同档案的完整移交行政档案管理部门。一般情况下由集团各中心负责人及异地公司总经理指定分管部门负责人担任合同负责人。3 适用范围集团公司及异地公司的合同标准化、合同策划(分判)、合同审查(评标与谈判)、合同执行(合同分析、合同交底、合同监督、合同支付、合同跟踪、合同变更、合同索赔)合同评价与奖惩等工作环节相关管理。4 职责4.1 异地公司合同责任部门4.1.1根据成本控制标杆,编制本部门责任范围内的合同分判清单;4.1.2根据合同分判清单指定相应的合同负责人;4.1.3对审定的本部门合同分判清单存档备案,作为招标及合同管理的主要依据;4.1.4跟踪本部门合同分判清单执行情况;4.1.5审核并确定合同技术条款;4.1.6负责在定标基础上组织合同谈判;4.1.7根据合同谈判结果,组织合同签定的相关工作;4.1.8根据集团合同签定的流程要求,负责合同会签工作;4.1.9对相关合同进行备案管理;4.1.10 负责本部门合同台帐的登记,合同动态信息的归集;4.1.11 负责本部门合同“实际+预测”的月度统计分析。下载后可任意编辑4.1.12 负责将合同签约信息及台帐动态信息向成本管理部备案。4.2 合同责任人4....

1、当您付费下载文档后,您只拥有了使用权限,并不意味着购买了版权,文档只能用于自身使用,不得用于其他商业用途(如 [转卖]进行直接盈利或[编辑后售卖]进行间接盈利)。
2、本站所有内容均由合作方或网友上传,本站不对文档的完整性、权威性及其观点立场正确性做任何保证或承诺!文档内容仅供研究参考,付费前请自行鉴别。
3、如文档内容存在违规,或者侵犯商业秘密、侵犯著作权等,请点击“违规举报”。

碎片内容

合同管理程序

您可能关注的文档

确认删除?
VIP
微信客服
  • 扫码咨询
会员Q群
  • 会员专属群点击这里加入QQ群
客服邮箱
回到顶部