电脑桌面
添加小米粒文库到电脑桌面
安装后可以在桌面快捷访问

场地合作合同VIP免费

场地合作合同_第1页
1/6
场地合作合同_第2页
2/6
场地合作合同_第3页
3/6
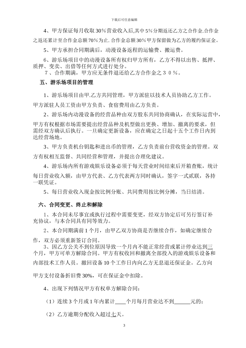
下载后可任意编辑(葆莉)富聪动漫科技游乐场合作合同甲方:葆莉贸易有限公司 代表人: 职务:联系地址: 联系电话: QQ 邮箱:乙方: 代表人: 职务:联系地址: 联系电话: QQ 邮箱: 甲.乙双方本着平等、自愿,互惠互利、优势互补的合作原则,为保证两方权益,经友好协商签订本协议,共同遵守内容如下: 一、项目说明 1.项目名称:________电玩动漫游乐场的合作经营项目(以下简称“游乐场项目”)。 2.合作期限:甲.乙双方同意并确定本合同的固定合作期为贰年,从 2024 年 __月__日 起 至____ 年__月__日止。 3.合作地址:__________________________(附件:合作场地租赁合同 ) 二、合作方式:1、甲方负责于合同期限内提供动漫游戏机娱乐设备(以下简称“动漫设备”)。2、营业收入分配、按甲方占 30%、乙方占 70%比例进行。 三、 乙方的权利和义务 1、乙方负责提供符合条件的经营场所、并保证地方关系必须到位。1下载后可任意编辑2、乙方必须提供甲方派驻人员之食宿,保证派驻人身安全.如有产生任何意外状况,乙方须承担一切费用及相应的责任。3、乙方需提供经营场地使用或是租赁合同、游乐场的负责人身份证的复印件各一份。4、承担甲方动漫设备的运输费、搬运费(即合同有效期内,设备运抵经营场所的运输费用,货到即付)。 5、乙方向甲方支付动漫设备合作金人民币____元整,于签订本合同后一个工作日内支付 50%(即人民币____元整);甲方动漫设备生产完成测试且乙方派员验收后立即支付 50%(即人民币____元整)方可安排出货。甲方的交货责任为货物交付乙方交运的物流公司为止.6、乙方负责甲方所有投入经营使用的动漫设备的清洁和保管责任,自运至场地开始如有人为损坏、遗失、被政府部门罚没、被债权人查封等情况,由乙方负责按附件清单原价赔偿给甲方。7、因乙方的原因导致停业的(如:官方和地方关系不到位,不和甲方分帐等),甲方的损失按停业前 3 个月的日平均收入计算每日的损失,并由乙方负责赔偿,停业期间的共同费用由乙方全部承担。8、乙方保证游乐场项目中提供的场地、设施等只用于本项目,未经乙方同意不得再用于其它用途(例如:不得利用同一场所或设备与其他方合作、不得放置其它公司机器设备)。若经乙方同意放置其它公司机台,其机台营收 30%归甲方所有。四、甲方的权利义务1、甲方负责于合同期间内对游乐场项目投入动漫...

1、当您付费下载文档后,您只拥有了使用权限,并不意味着购买了版权,文档只能用于自身使用,不得用于其他商业用途(如 [转卖]进行直接盈利或[编辑后售卖]进行间接盈利)。
2、本站所有内容均由合作方或网友上传,本站不对文档的完整性、权威性及其观点立场正确性做任何保证或承诺!文档内容仅供研究参考,付费前请自行鉴别。
3、如文档内容存在违规,或者侵犯商业秘密、侵犯著作权等,请点击“违规举报”。

碎片内容

场地合作合同

确认删除?
VIP
微信客服
  • 扫码咨询
会员Q群
  • 会员专属群点击这里加入QQ群
客服邮箱
回到顶部