电脑桌面
添加小米粒文库到电脑桌面
安装后可以在桌面快捷访问

2025年密封胶结构胶相容性试验VIP免费

2025年密封胶结构胶相容性试验_第1页
1/8
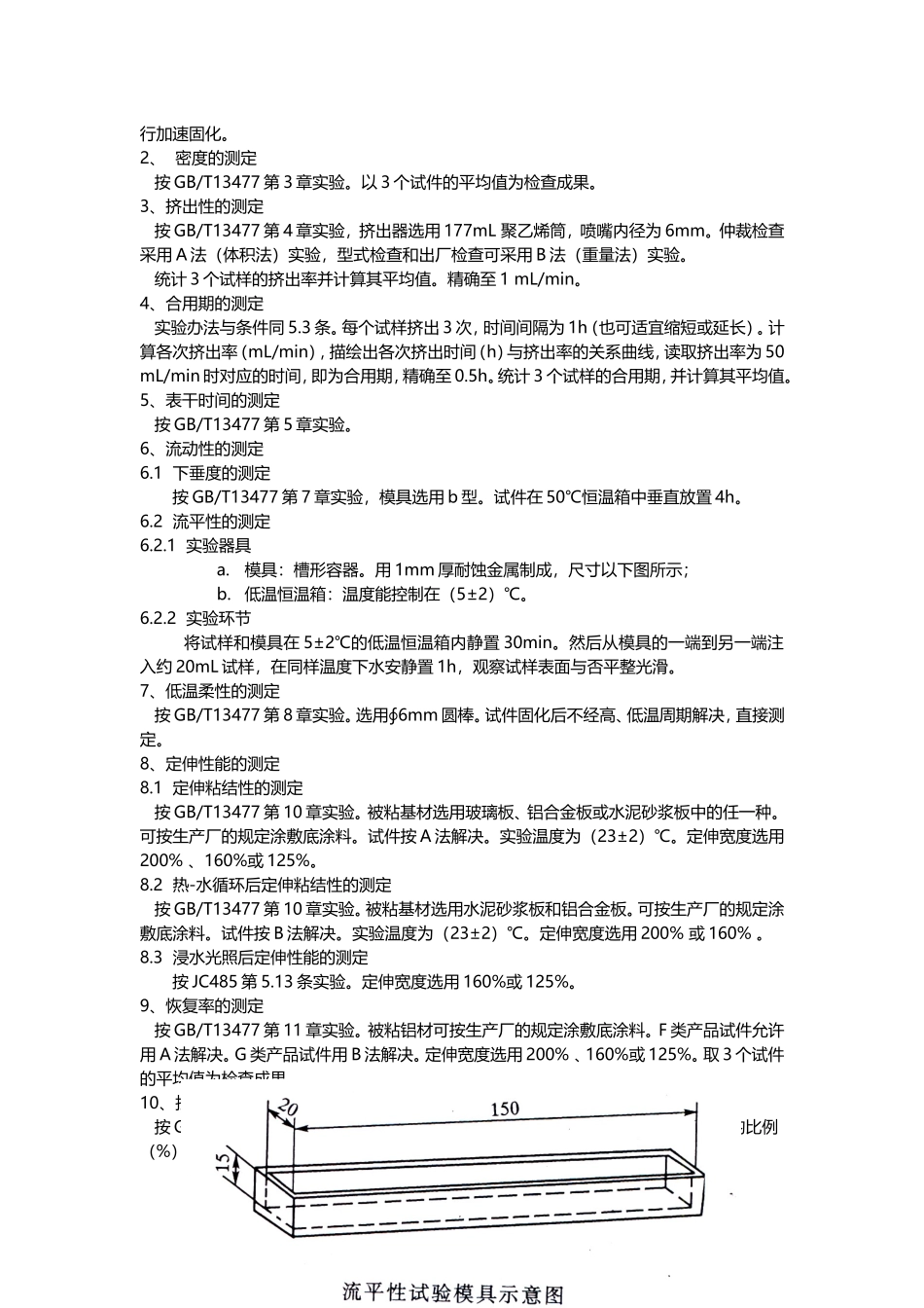
2025年密封胶结构胶相容性试验_第2页
2/8
2025年密封胶结构胶相容性试验_第3页
3/8
构造胶、密封胶相溶性实验方案第一节 构造胶胶相溶实验方案1、实验原理1.1 用构造胶黏结实际工程用基材,测定剥离黏结性,拟定构造胶与基材的相容性。1.2 用构造胶黏结玻璃构造系统多个附件,经热及紫外线老化解决后,考察试样颜色变化,检查与玻璃、附件的黏结性,拟定构造胶与附件的相容性。2、实际工程用基材与构造胶相容性测定按照 GB/T13477 第 12 章规定办法实验,测定剥离黏结性。3、附件与构造胶相容性测定3.1 实验仪器a)紫外线灯,符合 JC/T485 中 5.12.1 规定;b) 紫外线强度计,量程为 1000~4000uW/cm2;c)温度计,量程 0~100℃。3.2 实验材料a)玻璃板,为清洁的浮法玻璃,尺寸为 76mm*50mm*6mm,应制备 12 块;b) 防黏带,每块玻璃板用一条,尺寸为 25mm*76mm;c)清洗剂,推荐用 50%异丙醇-蒸馏水溶液;d) 实验构造胶,与实验构造胶成分相近的半透明密封胶,由供应实验构造胶的制造厂提供或推荐。3.3 试件制备和准备3.3.1 实验室条件应符合 6.1.1 规定,构造胶样品应在原则条件下最少放置 24h。3.3.2 试件准备3.3.2.1 清洁玻璃、附件。用 A4.1.2c 规定的清洗剂洗净,擦除水分后自然风干。3.3.2.2 按图 A1 所示,在玻璃板一端黏贴防黏带,覆盖宽度约 25mm。3.3.2.3 按图 A1 所示制备 12 块试件,6 块为校验试件,另外 6 块加附件为实验试件。附件应裁切成条状,尺寸为 6.5mm*51mm*6.5mm,放置在玻璃板的中间。分别将基准密封胶和实验构造胶挤注在附件两侧至上部,并与玻璃黏结密实,两种胶相接处高于附件约 3mm。3.3.2.4 制备的试件按 6.8.2c 解决。3.4 实验程序3.4.1 试件放置 试件编号后在 6.1.1 条件下放置 24h。取实验试件和校验试件各三块,构成一组试件。将两组试件放在紫外线灯下,下组试件的密封缝向上,另一组试件的玻璃面对上(密封缝在下面)见图 A2。3.4.2 光照实验 启动紫外线灯持续照射试样 21d。用紫外线强度计和温度计测量试样表面,紫外线国辐射强度为~3000 uW/cm2,温度为(50±2)℃。紫外线强度应每七天测定一次。3.4.3 观察颜色变化和测定黏结力3.4.3.1 光照结束后,取出试件冷却 4h。3.4.3.2 认真观察并统计实验试件、校验试件上构造胶的颜色及其它值得注意的变化。3.4.3.3 测量构造胶与玻璃黏结性。将构造胶从防黏带处揭起,在与玻璃板结合处以 90°方向拉扯并从玻璃上剥离,测量并计算黏结破坏(AL)的百分率: AL=100-CF (A1)式中 AL...

1、当您付费下载文档后,您只拥有了使用权限,并不意味着购买了版权,文档只能用于自身使用,不得用于其他商业用途(如 [转卖]进行直接盈利或[编辑后售卖]进行间接盈利)。
2、本站所有内容均由合作方或网友上传,本站不对文档的完整性、权威性及其观点立场正确性做任何保证或承诺!文档内容仅供研究参考,付费前请自行鉴别。
3、如文档内容存在违规,或者侵犯商业秘密、侵犯著作权等,请点击“违规举报”。

碎片内容

2025年密封胶结构胶相容性试验

读万卷书+ 关注
实名认证
内容提供者

各类经典PPT文档分享

确认删除?
VIP
微信客服
  • 扫码咨询
会员Q群
  • 会员专属群点击这里加入QQ群
客服邮箱
回到顶部