电脑桌面
添加小米粒文库到电脑桌面
安装后可以在桌面快捷访问

基于多种通信方式的密码锁系统设计和实现 开题报告VIP专享

基于多种通信方式的密码锁系统设计和实现  开题报告_第1页
1/3
基于多种通信方式的密码锁系统设计和实现  开题报告_第2页
2/3
基于多种通信方式的密码锁系统设计和实现  开题报告_第3页
3/3
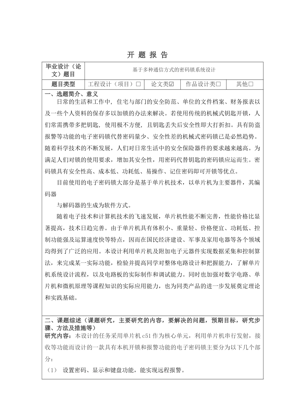
开 题 报 告毕业设计(论文)题目基于多种通信方式的密码锁系统设计题目类型工程设计(项目)□论文类☑作品设计类□其他□一、选题简介、意义日常的生活和工作中, 住宅与部门的安全防范、单位的文件档案、财务报表以及一些个人资料的保存多以加锁的办法来解决。若使用传统的机械式钥匙开锁,人们常需携带多把钥匙, 使用极不方便, 且钥匙丢失后安全性即大打折扣。具有防盗报警等功能的电子密码锁代替密码量少、安全性差的机械式密码锁已是必然趋势。随着科学技术的不断发展,人们对日常生活中的安全保险器件的要求越来越高。为满足人们对锁的使用要求,增加其安全性,用密码代替钥匙的密码锁应运而生。密码锁具有安全性高、成本低、功耗低、易操作、记住密码即可开锁等优点。目前使用的电子密码锁大部分是基于单片机技术,以单片机为主要器件,其编码器与解码器的生成为软件方式。随着电子技术和计算机技术的飞速发展,单片机性能不断完善,性能价格比显著提高,技术日趋完善。由于单片机具有体积小、重量轻、价格便宜、功耗低、控制功能强及运算速度快等特点,因而在国民经济建设、军事及家用电器等各个领域均得到了广泛的应用。本设计利用单片机及附加电子元器件实现数据采集和控制算法,来完成某一实际功能,检验并提高同学对整体电路设计和把握能力,了解单片机系统设计流程,以及电路板的实际制作和调试能力。同时也加强对数字电路、单片机和微机原理等课程知识的实际应用能力,也为同类产品的进一步发展奠定理论和实践基础。二、课题综述(课题研究,主要研究的内容,要解决的问题,预期目标,研究步骤、方法及措施等)研究内容:本设计的任务采用单片机 c51 作为核心单元,利用单片机串行发射,接收等功能而设计的一款具有本机开锁和报警功能的电子密码锁主要分为以下几个部分:(1) 设置密码、显示和键盘功能,能实现远程报警。(2) 红外、蓝牙、指纹等多种方式开锁;(3) 具有通过网络进行远程开锁。要解决的问题: 实现遥控开锁,当此锁用于私家车库或仓库时,用户可以不用上车,只要手执遥控器,输入正确密码,便会自动开锁;如果密码错误,同样也会报警。研究步骤、方法及措施:选用单片机 AT89S51 作为本设计的核心元件,利用单片机灵活的编程设计和丰富的端口,及其控制的准确性,实现基本的密码锁功能2019.2.18~2019.2.30 熟悉课题,可行性方案分析及方案论述。2019.3.1~2019.3.7 查阅资料,设计各部分硬件。201...

1、当您付费下载文档后,您只拥有了使用权限,并不意味着购买了版权,文档只能用于自身使用,不得用于其他商业用途(如 [转卖]进行直接盈利或[编辑后售卖]进行间接盈利)。
2、本站所有内容均由合作方或网友上传,本站不对文档的完整性、权威性及其观点立场正确性做任何保证或承诺!文档内容仅供研究参考,付费前请自行鉴别。
3、如文档内容存在违规,或者侵犯商业秘密、侵犯著作权等,请点击“违规举报”。

碎片内容

基于多种通信方式的密码锁系统设计和实现 开题报告

您可能关注的文档

文章天下+ 关注
实名认证
内容提供者

各种文档应有尽有

确认删除?
VIP
微信客服
  • 扫码咨询
会员Q群
  • 会员专属群点击这里加入QQ群
客服邮箱
回到顶部