电脑桌面
添加小米粒文库到电脑桌面
安装后可以在桌面快捷访问

小产权房合作开发协议书VIP免费

小产权房合作开发协议书_第1页
1/3
小产权房合作开发协议书_第2页
2/3
小产权房合作开发协议书_第3页
3/3
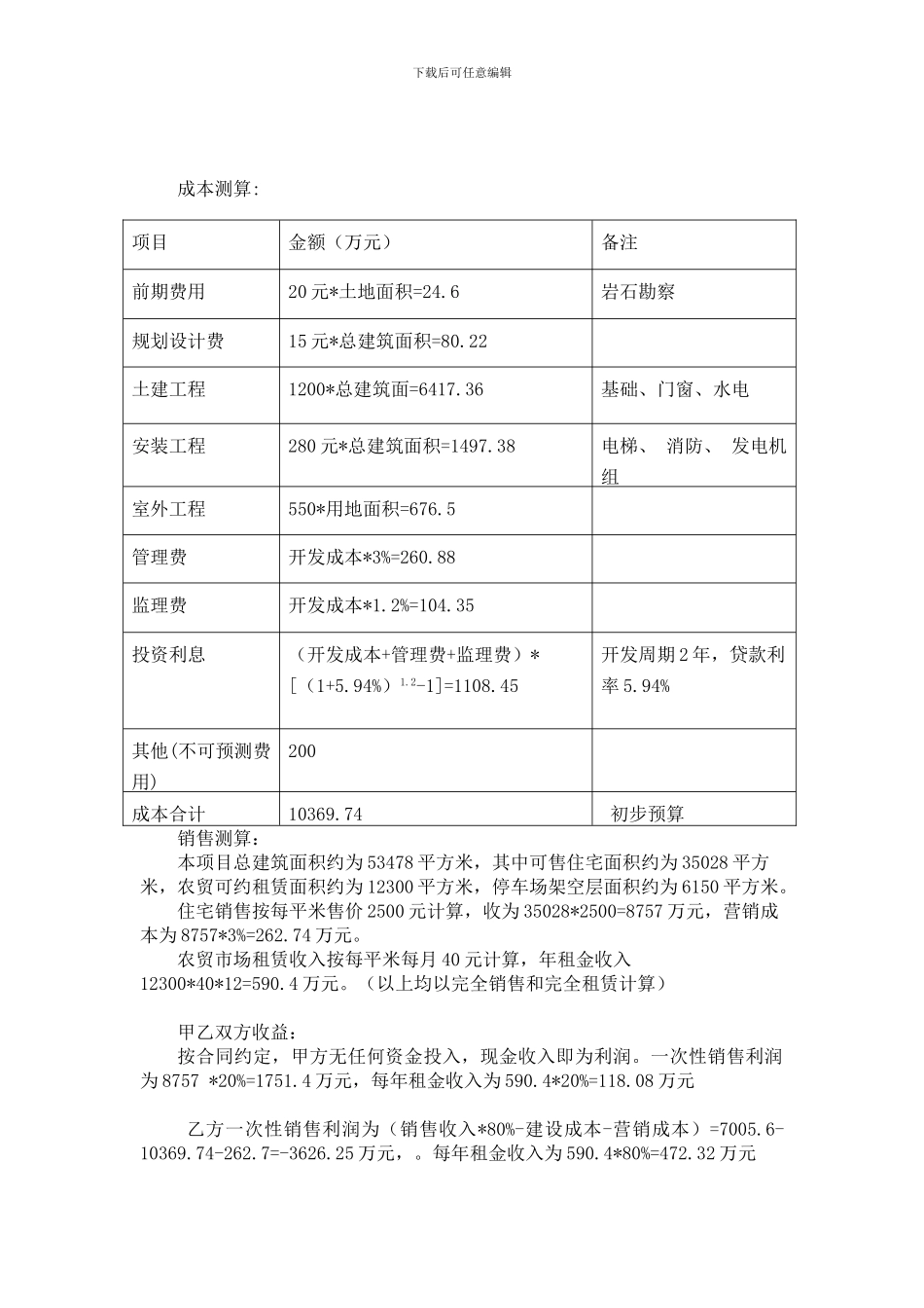
下载后可任意编辑合作开发协议书甲方:深圳市****股份有限公司(以下简称甲方) 乙方:深圳市****有限公司(以下简称乙方) 根据《中华人民共和国民法通则》、《中华人民共和国合同法》及其他有关法律、法规的规定,甲乙双方本着平等自愿、互惠互利的原则,就合作开发“富民农贸批发市场”项目事宜,经友好协商,达成如下协议,以明确责任,共同遵守。 一、项目概况 本项目位于深圳********社区 ,项目暂定名为“****农贸批发市场”。项目用地面积 12300 平方米(约 1.85 亩),地块现归属于深圳市****股份有限公司所有,现状为破旧的农贸市场,。项目规划总建筑面积 53478 平方米,其中农贸市场 12300 平米,住宅 35028 平米,架空层(停车库)61500 平米 。 二、合作形式 根据优势互补、互惠互利的原则,双方采纳以下合作方式开发。1、甲方提供该地块,不再提供任何资金,该地块建成建筑面积的 20%或因销售及租赁该地块建筑带来收入的 20%归属甲方所有。2、乙方自行筹集资金对该地块进行商业开发及经营管理,该地块建成建筑面积的 80%或因销售及租赁该地块建筑带来收入的 80%归属甲方所有。3、甲乙双方合作期限为 70 年。三、甲方权利与义务1、甲方应在乙方签订本协议起 30 日内,向乙方移交项目地块,并保证项目用地无界址纠纷,项目产权明晰,无抵押等他项权利。2、在项目建设过程中,甲方应负责同施工现场周边关系的协调,排除项目周边单位或居民对乙方正当开发建设工作的干扰,保证乙方开发建设工作的顺利进行。3、在项目施工、竣工、销售等全过程,甲方必须按乙方要求配合办理相应的手续并给予盖章,包括并不限于鉴定书、销售合同、收款收据等。四、乙方权利与义务1、乙方自行筹集建设资金,对本项目具有独立的开发权与经营权,独立开展本项目的开发建设、营销、租赁及经营管理工作。 2、乙方承担自己进行项目开发建设期间所发生的一切有关债权债务。 五、甲乙双方成本效益分析下载后可任意编辑成本测算:项目金额(万元)备注前期费用20 元*土地面积=24.6岩石勘察规划设计费15 元*总建筑面积=80.22土建工程1200*总建筑面=6417.36基础、门窗、水电安装工程280 元*总建筑面积=1497.38电梯、 消防、 发电机组室外工程550*用地面积=676.5管理费开发成本*3%=260.88监理费开发成本*1.2%=104.35投资利息(开发成本+管理费+监理费)*[(1+5.94%)1.2-1]=1108.45开发周期 2 年,贷款利率 5.94%其他(不可预测费...

1、当您付费下载文档后,您只拥有了使用权限,并不意味着购买了版权,文档只能用于自身使用,不得用于其他商业用途(如 [转卖]进行直接盈利或[编辑后售卖]进行间接盈利)。
2、本站所有内容均由合作方或网友上传,本站不对文档的完整性、权威性及其观点立场正确性做任何保证或承诺!文档内容仅供研究参考,付费前请自行鉴别。
3、如文档内容存在违规,或者侵犯商业秘密、侵犯著作权等,请点击“违规举报”。

碎片内容

小产权房合作开发协议书

您可能关注的文档

确认删除?
VIP
微信客服
  • 扫码咨询
会员Q群
  • 会员专属群点击这里加入QQ群
客服邮箱
回到顶部