电脑桌面
添加小米粒文库到电脑桌面
安装后可以在桌面快捷访问

房屋出租代理合同新4.9VIP专享VIP免费

房屋出租代理合同新4.9_第1页
1/5
房屋出租代理合同新4.9_第2页
2/5
房屋出租代理合同新4.9_第3页
3/5
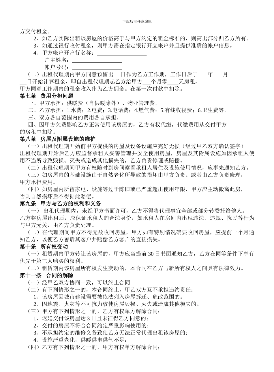
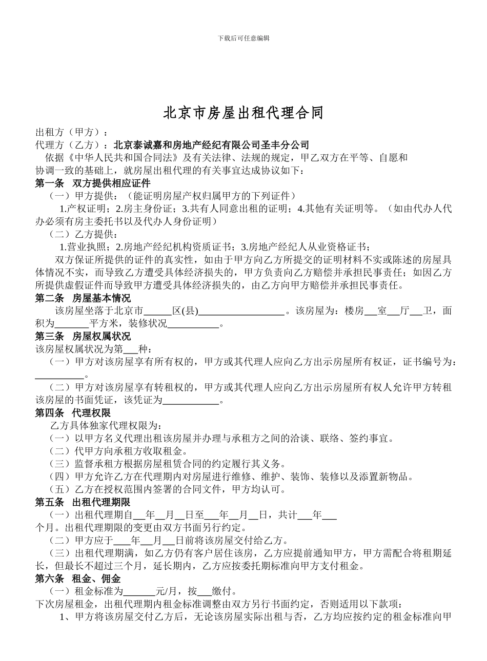
下载后可任意编辑合同编号:北京市房屋出租代理合同出租方:代理方:北京泰诚嘉和房地产经纪有限公司圣丰分公司下载后可任意编辑北京市房屋出租代理合同出租方(甲方):代理方(乙方):北京泰诚嘉和房地产经纪有限公司圣丰分公司 依据《中华人民共和国合同法》及有关法律、法规的规定,甲乙双方在平等、自愿和协调一致的基础上,就房屋出租代理的有关事宜达成协议如下:第一条 双方提供相应证件(一)甲方提供:(能证明房屋产权归属甲方的下列证件)1.产权证明;2.房主身份证;3.共有人同意出租的证明;4.其他有关证明等。(如由代办人代办必须有房主委托书以及代办人身份证明)(二)乙方提供:1.营业执照;2.房地产经纪机构资质证书;3.房地产经纪人从业资格证书;双方保证所提供的证件的真实性,如由于甲方向乙方所提交的证明材料不实或陈述的房屋具体情况不实,而导致乙方遭受具体经济损失的,甲方负责向乙方赔偿并承担民事责任;如因乙方所提供虚假证件而导致甲方遭受具体经济损失的,由乙方向甲方赔偿并承担民事责任。第二条 房屋基本情况该房屋坐落于北京市 区(县) 。该房屋为:楼房 室 厅 卫,面积为 平方米,装修状况 。第三条 房屋权属状况该房屋权属状况为第 种:(一)甲方对该房屋享有所有权的,甲方或其代理人应向乙方出示房屋所有权证,证书编号为: 。(二)甲方对该房屋享有转租权的,甲方或其代理人应向乙方出示房屋所有权人允许甲方转租该房屋的书面凭证,该凭证为 。第四条 代理权限乙方具体独家代理权限为:(一)以甲方名义代理出租该房屋并办理与承租方之间的洽谈、联络、签约事宜。(二)代甲方向承租方收取租金。(三)监督承租方根据房屋租赁合同的约定履行其义务。(四)甲方允许乙方在代理期内对房屋进行维修、维护、装饰、装修以及添置新物品。(五)乙方在授权范围内签署的合同文件,甲方均认可。第五条 出租代理期限(一)出租代理期自 年 月 日至 年 月 日,共计 年 个月。出租代理期限的变更由双方书面另行约定。(二)甲方应于 年 月 日前将该房屋交付给乙方。(三)出租代理期满,如乙方仍有客户居住该房,乙方应提前通知甲方,甲方需配合将租期延长,但最长不超过三个月,延长期内,乙方应按委托期标准向甲方支付租金。第六条 租金、佣金(一)租金标准为 元/月,按 缴付。下次房屋租金,出租代理期内租金标准调整由双方另行书面约定,否则适用以下款项:1、甲方将该房屋交...

1、当您付费下载文档后,您只拥有了使用权限,并不意味着购买了版权,文档只能用于自身使用,不得用于其他商业用途(如 [转卖]进行直接盈利或[编辑后售卖]进行间接盈利)。
2、本站所有内容均由合作方或网友上传,本站不对文档的完整性、权威性及其观点立场正确性做任何保证或承诺!文档内容仅供研究参考,付费前请自行鉴别。
3、如文档内容存在违规,或者侵犯商业秘密、侵犯著作权等,请点击“违规举报”。

碎片内容

房屋出租代理合同新4.9

确认删除?
VIP
微信客服
  • 扫码咨询
会员Q群
  • 会员专属群点击这里加入QQ群
客服邮箱
回到顶部