电脑桌面
添加小米粒文库到电脑桌面
安装后可以在桌面快捷访问

大一计算机实验报告VIP专享VIP免费

大一计算机实验报告_第1页
1/7
大一计算机实验报告_第2页
2/7
大一计算机实验报告_第3页
3/7
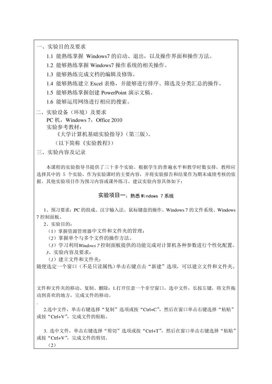
《大学计算机基础》 实验报告 (2014-2015 学年第 1 学期) 实验成绩: 一 、 实 验 目 的 及 要 求 1.1 能 熟 练 掌 握 Windows7 的 启 动 、 退 出 , 以 及 操 作 界 面 和 操 作 方 法 。 1.2 能 够 熟 练 掌 握 Windows7 操 作 系 统 的 相 关 操 作 。 1.3 能 够 熟 练 完 成 文 档 的 编 辑 及 修 饰 。 1.4 能 够 熟 练 建 立 Excel 表 格 , 并 能 够 进 行 排 序 、 筛 选 及 分 类 汇 总 的 操 作 。 1.5 能 够 熟 练 掌 握 创 建 PowerPoint 演 示 文 稿 。 1.6 能 够 运 用 网 络 进 行 相 应 的 搜 索 。 二 、 实 验 设 备 ( 环 境 ) 及 要 求 PC 机 , Windows 7, Office 2010 实 验 参 考 教 材 : 《 大 学 计 算 机 基 础 实 验 指 导 》( 第 三 版 )。 ( 以 下 简 称 《 实 验 教 程 》) 三 、 实 验 内 容 及 记 录 本 课 程 的 实 验 指 导 书 提 供 了 三 十 多 个 实 验 。 根 据 学 生 的 普 遍 水 平 和 教 学 时 数 安 排 , 教 师 应选 择 其 中 的5 个 实 验 , 作 为 实 验 课 时 的 主 要 内 容 , 并 将 实 验 报 告和 结果作 为 期末成 绩考 核的 依据 。 其 他实 验 项目 作 为 预习内 容 或课 外练 习。 建 议实 验 内 容 具体如下 : 实验项目一: 熟悉 Windows 7 系统 1、 预习要 求 : PC 的 组成 、 汉字输入法 、 鼠标键盘的 操 作 、 Windows 7 的 文 件系 统 、 Windows 7 控制面 板。 2、 实 验 目 的 : ( 1) 掌 握 资源管理器中 文 件和 文 件夹的 管理; ( 2) 掌 握 单个 与多 个 文 件的 操 作 方 法 。 ( 3) 学 习利用 Window s 7 控制面 板提 供 的 功能 完 成 对计 算 机 各种参 数 进 行 个 性化配置。 3、 实 验 内 容 及 要 求 : ( 1) 建 立 文 件和 文 件夹; 随便选 定一 个 窗口( 不是只读属性), 单击右键点击“新建 ”选 项, 可以 建 立 文 件和 文 件夹。 文 件和 文 件夹的 移动 、 复制、 删除;1.打开任意一 个 非空...

1、当您付费下载文档后,您只拥有了使用权限,并不意味着购买了版权,文档只能用于自身使用,不得用于其他商业用途(如 [转卖]进行直接盈利或[编辑后售卖]进行间接盈利)。
2、本站所有内容均由合作方或网友上传,本站不对文档的完整性、权威性及其观点立场正确性做任何保证或承诺!文档内容仅供研究参考,付费前请自行鉴别。
3、如文档内容存在违规,或者侵犯商业秘密、侵犯著作权等,请点击“违规举报”。

碎片内容

大一计算机实验报告

小辰3+ 关注
实名认证
内容提供者

出售各种资料和文档

确认删除?
VIP
微信客服
  • 扫码咨询
会员Q群
  • 会员专属群点击这里加入QQ群
客服邮箱
回到顶部