电脑桌面
添加小米粒文库到电脑桌面
安装后可以在桌面快捷访问

文件控制程序管理制度VIP免费

文件控制程序管理制度_第1页
1/5
文件控制程序管理制度_第2页
2/5
文件控制程序管理制度_第3页
3/5
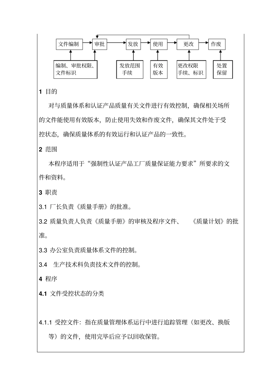
文件编制审批发放使用更改作废编制、审批权限、发放范围有效更改权限处置文件标识手续版本手续、标识保留1 目的对与质量体系和认证产品质量有关文件进行有效控制,确保相关场所的文件能使用有效版本,防止使用失效和作废文件,确保其文件处于受控状态,确保质量体系的有效运行和认证产品的一致性。2 范围本程序适用于“强制性认证产品工厂质量保证能力要求”所要求的文件和资料。3 职责3.1 厂长负责《质量手册》的批准。3.2 质量负责人负责《质量手册》的审核及程序文件、《质量计划》的批准。3.3 办公室负责质量体系文件的控制。3.4 生产技术科负责技术文件的控制。4 程序4.1 文件受控状态的分类4.1.1 受控文件:指在质量管理体系运行中进行追踪管理(如更改、换版等)的文件,使用完毕后应予以回收保管。4.1.2 非受控文件:指在使用发放后,不进行追踪管理和回收的文件4.1.3 受控文件应加盖“受控”字样章。4.2 文件的编写各类文件的编写由各有关部门负责,按本程序3 的责任实施。4.3 文件的审批文件发布前应得到批准,以确保文件是适宜的。与质量管理体系有关的所有文件均应根据本程序3 的规定进行审核、批准并签署人员姓名和审批日期。4.4 文件的发放4.4.1 由办公室负责人指定一名文件管理员,负责全公司文件的发放等管理工作。4.4.2 文件管理员对需要使用发布的文件按本程序4.6 进行标识编号并加盖相应标记印章,然后在“文件发放记录”上填写各栏目规定的内容,办理发放手续4.4.3 对质量管理体系的运行具有关键作用的岗位,均能做到有关文件现行有效版本。4.4.4 因工作需要,对非本公司的部门或人员发放文件时,各种文件均应由管理者代表到相关部门按本程序4.4.2 的规定办理发放领取手续,并由专人负责必要的追回 (非受控状态的不予以追回)。4.5 文件的更改与换版文件需要更改与换版时,由提出文件更改部门的负责人或文件使用者填写“文件更改、换版控制单”并由相关负责人审批。4.6 文件编号4.6.1 A(或 B、C、D)”表示 A、B、C、D 四层文件。4.6.2 A 层文件编号: A XX — XX 同一文件发放册数按发放顺序排列文件编号4.6.3 B 层次文件编号B XX — XX 同 4.6.2 相应手册条款号4.6.4 C 层次文件a)作业文件编号:C XX — X— XX 同 4.6.2 同一条款多个文件按顺序排列相应条款号b)本公司其它文件编号:C.管 XXX — XX 同 4.6.2 不同文件按顺序排列管理性文件(c) 外来文件其一...

1、当您付费下载文档后,您只拥有了使用权限,并不意味着购买了版权,文档只能用于自身使用,不得用于其他商业用途(如 [转卖]进行直接盈利或[编辑后售卖]进行间接盈利)。
2、本站所有内容均由合作方或网友上传,本站不对文档的完整性、权威性及其观点立场正确性做任何保证或承诺!文档内容仅供研究参考,付费前请自行鉴别。
3、如文档内容存在违规,或者侵犯商业秘密、侵犯著作权等,请点击“违规举报”。

碎片内容

文件控制程序管理制度

您可能关注的文档

确认删除?
VIP
微信客服
  • 扫码咨询
会员Q群
  • 会员专属群点击这里加入QQ群
客服邮箱
回到顶部