电脑桌面
添加小米粒文库到电脑桌面
安装后可以在桌面快捷访问

民营医院聘用合同书VIP免费

民营医院聘用合同书_第1页
1/4
民营医院聘用合同书_第2页
2/4
民营医院聘用合同书_第3页
3/4
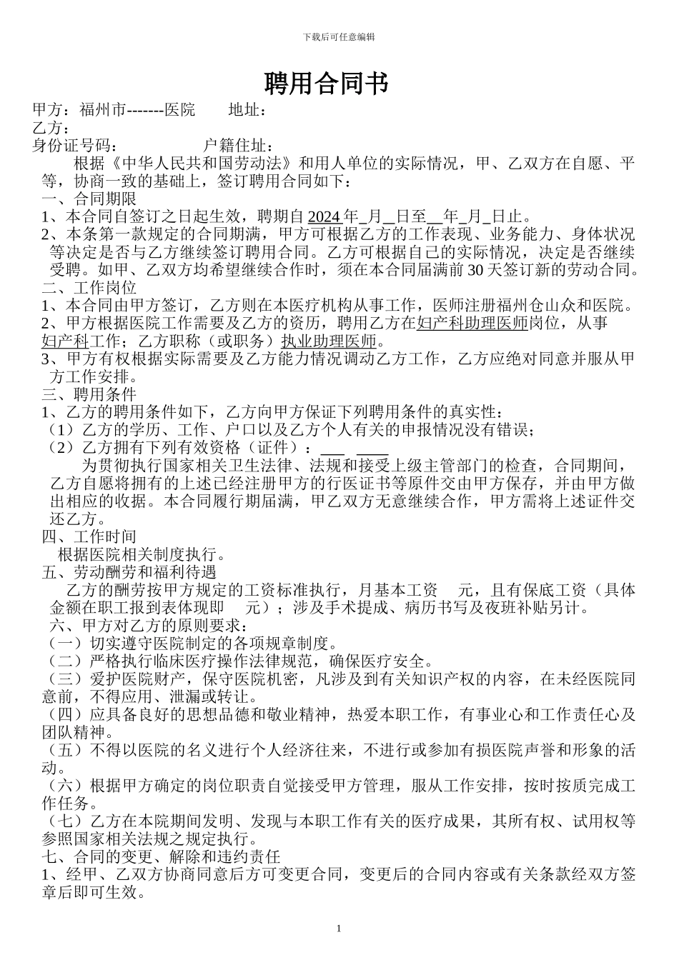
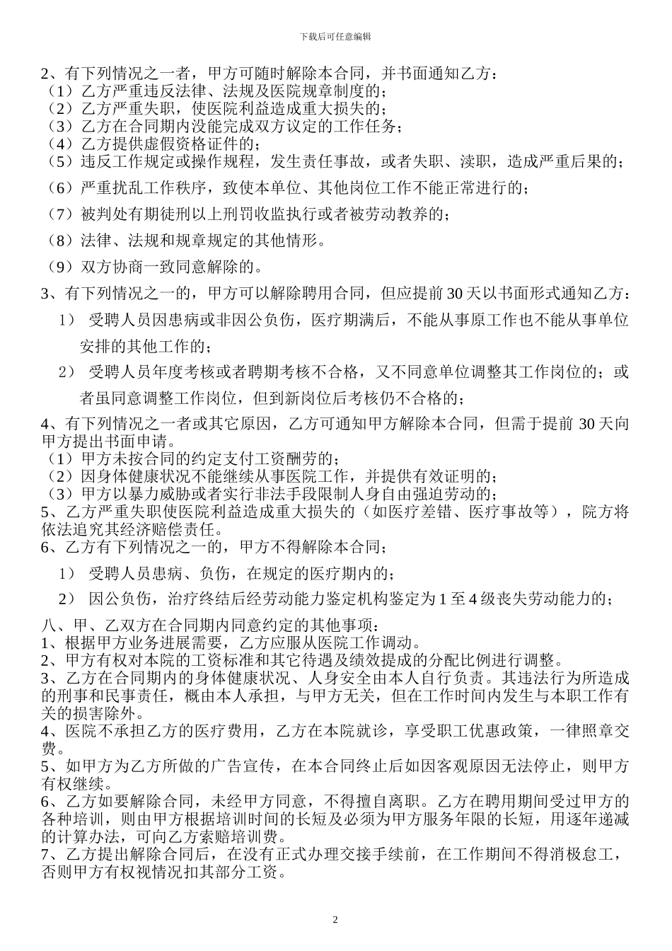
下载后可任意编辑聘用合同书甲方:福州市-------医院 地址:乙方: 身份证号码: 户籍住址:根据《中华人民共和国劳动法》和用人单位的实际情况,甲、乙双方在自愿、平等,协商一致的基础上,签订聘用合同如下:一、合同期限1、本合同自签订之日起生效,聘期自 2024 年 月 日至 年 月 日止。2、本条第一款规定的合同期满,甲方可根据乙方的工作表现、业务能力、身体状况等决定是否与乙方继续签订聘用合同。乙方可根据自己的实际情况,决定是否继续受聘。如甲、乙双方均希望继续合作时,须在本合同届满前 30 天签订新的劳动合同。二、工作岗位1、本合同由甲方签订,乙方则在本医疗机构从事工作,医师注册福州仓山众和医院。2、甲方根据医院工作需要及乙方的资历,聘用乙方在妇产科助理医师岗位,从事妇产科工作;乙方职称(或职务)执业助理医师。3、甲方有权根据实际需要及乙方能力情况调动乙方工作,乙方应绝对同意并服从甲方工作安排。三、聘用条件1、乙方的聘用条件如下,乙方向甲方保证下列聘用条件的真实性:(1)乙方的学历、工作、户口以及乙方个人有关的申报情况没有错误;(2)乙方拥有下列有效资格(证件): 为贯彻执行国家相关卫生法律、法规和接受上级主管部门的检查,合同期间,乙方自愿将拥有的上述已经注册甲方的行医证书等原件交由甲方保存,并由甲方做出相应的收据。本合同履行期届满,甲乙双方无意继续合作,甲方需将上述证件交还乙方。四、工作时间根据医院相关制度执行。五、劳动酬劳和福利待遇乙方的酬劳按甲方规定的工资标准执行,月基本工资 元,且有保底工资(具体金额在职工报到表体现即 元);涉及手术提成、病历书写及夜班补贴另计。六、甲方对乙方的原则要求:(一)切实遵守医院制定的各项规章制度。(二)严格执行临床医疗操作法律规范,确保医疗安全。(三)爱护医院财产,保守医院机密,凡涉及到有关知识产权的内容,在未经医院同意前,不得应用、泄漏或转让。(四)应具备良好的思想品德和敬业精神,热爱本职工作,有事业心和工作责任心及团队精神。(五)不得以医院的名义进行个人经济往来,不进行或参加有损医院声誉和形象的活动。(六)根据甲方确定的岗位职责自觉接受甲方管理,服从工作安排,按时按质完成工作任务。(七)乙方在本院期间发明、发现与本职工作有关的医疗成果,其所有权、试用权等参照国家相关法规之规定执行。七、合同的变更、解除和违约责任1、经甲、乙双方协商同意后方可...

1、当您付费下载文档后,您只拥有了使用权限,并不意味着购买了版权,文档只能用于自身使用,不得用于其他商业用途(如 [转卖]进行直接盈利或[编辑后售卖]进行间接盈利)。
2、本站所有内容均由合作方或网友上传,本站不对文档的完整性、权威性及其观点立场正确性做任何保证或承诺!文档内容仅供研究参考,付费前请自行鉴别。
3、如文档内容存在违规,或者侵犯商业秘密、侵犯著作权等,请点击“违规举报”。

碎片内容

民营医院聘用合同书

您可能关注的文档

确认删除?
VIP
微信客服
  • 扫码咨询
会员Q群
  • 会员专属群点击这里加入QQ群
客服邮箱
回到顶部