电脑桌面
添加小米粒文库到电脑桌面
安装后可以在桌面快捷访问

深圳劳动合同书范本VIP免费

深圳劳动合同书范本_第1页
1/6
深圳劳动合同书范本_第2页
2/6
深圳劳动合同书范本_第3页
3/6
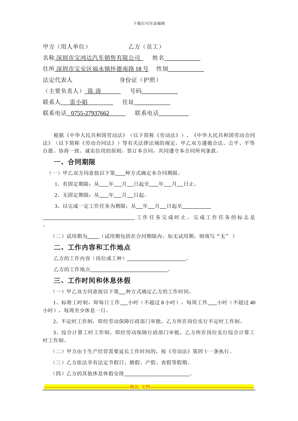
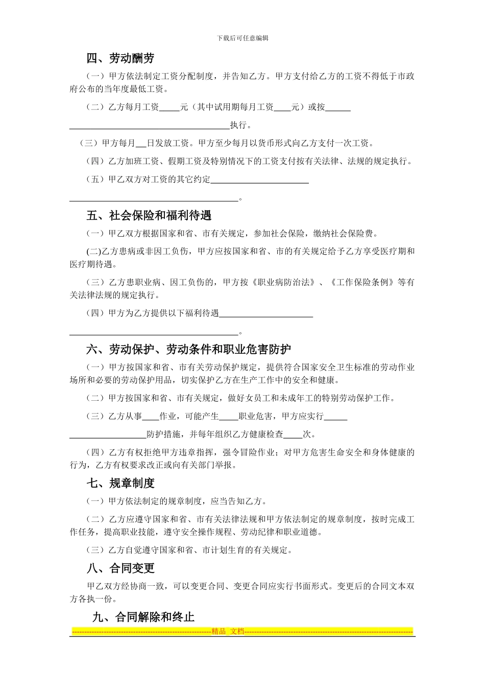
下载后可任意编辑劳动合同---------------------------------------------------------精品 文档---------------------------------------------------------------------下载后可任意编辑甲方(用人单位) 乙方(员工)名称 深圳市宝鸿达汽车销售有限公司 姓名 住所 深圳市宝安区福永镇怀德南路 18 号 性别 法定代表人 身份证(护照)(主要负责人) 陈 涛 号码 联系人 雷小娟 住址 联系电话 0755-27937662 联系电话 根据《中华人民共和国劳动法》(以下简称《劳动法》)、《中华人民共和国劳动合同法》(以下简称《劳动合同法》)等有关法律法规的规定,甲乙双方遵循合法、公平、平等自愿、协商一致、诚实信用的原则,签订本合同,共同遵守本合同所列条款。一、合同期限 (一)甲乙双方同意按以下第 种方式确定本合同期限。1、有固定期限:从 年 月 日起至 年 月 日止。2、无固定期限:从 年 月 日起。3、以完成一定工作任务为期限:从 年 月 日起至 工 作 任 务 完 成 时 止 。 完 成 工 作 任 务 的 标 志 是 。(二)试用期为 (试用期包括在合同期限内,如无试用期,则填写“无” )二、工作内容和工作地点乙方的工作内容(岗位或工种) 。乙方的工作地点 。三、工作时间和休息休假(一)甲乙双方同意按以下第 种方式确定乙方的工作时间。1、标准工时制,即每日工作 小时(不超过 8 小时),每周工作 小时(不超过 40小时),每周至少休息一日。2、不定时工作制,即经劳动保障行政部门审批,乙方所在岗位实行不定时工作制。3、综合计算工时工作制,即经劳动保障行政部门审批,乙方所在岗位实行综合计算工时工作制。(二)甲方由于生产经营需要延长工作时间的,按《劳动法》第四十一条执行。(三)乙方依法享有法定节假日、婚假、产假、丧假等假期。(四)乙方的其他休息休假安排 。---------------------------------------------------------精品 文档---------------------------------------------------------------------下载后可任意编辑四、劳动酬劳(一)甲方依法制定工资分配制度,并告知乙方。甲方支付给乙方的工资不得低于市政府公布的当年度最低工资。(二)乙方每月工资 元(其中试用期每月工资 元)或按 执行。 (三)甲方每月 日发放工资。甲方至少每月以货币形式向乙方支付一次工资。(四)乙方加班工资、假期工资及特别情况下的工资支付按有关法...

1、当您付费下载文档后,您只拥有了使用权限,并不意味着购买了版权,文档只能用于自身使用,不得用于其他商业用途(如 [转卖]进行直接盈利或[编辑后售卖]进行间接盈利)。
2、本站所有内容均由合作方或网友上传,本站不对文档的完整性、权威性及其观点立场正确性做任何保证或承诺!文档内容仅供研究参考,付费前请自行鉴别。
3、如文档内容存在违规,或者侵犯商业秘密、侵犯著作权等,请点击“违规举报”。

碎片内容

深圳劳动合同书范本

您可能关注的文档

确认删除?
VIP
微信客服
  • 扫码咨询
会员Q群
  • 会员专属群点击这里加入QQ群
客服邮箱
回到顶部