电脑桌面
添加小米粒文库到电脑桌面
安装后可以在桌面快捷访问

湖南省事业单位聘用合同VIP免费

湖南省事业单位聘用合同_第1页
1/4
湖南省事业单位聘用合同_第2页
2/4
湖南省事业单位聘用合同_第3页
3/4
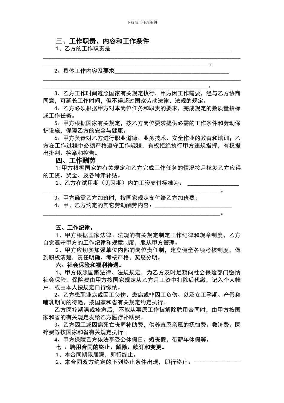
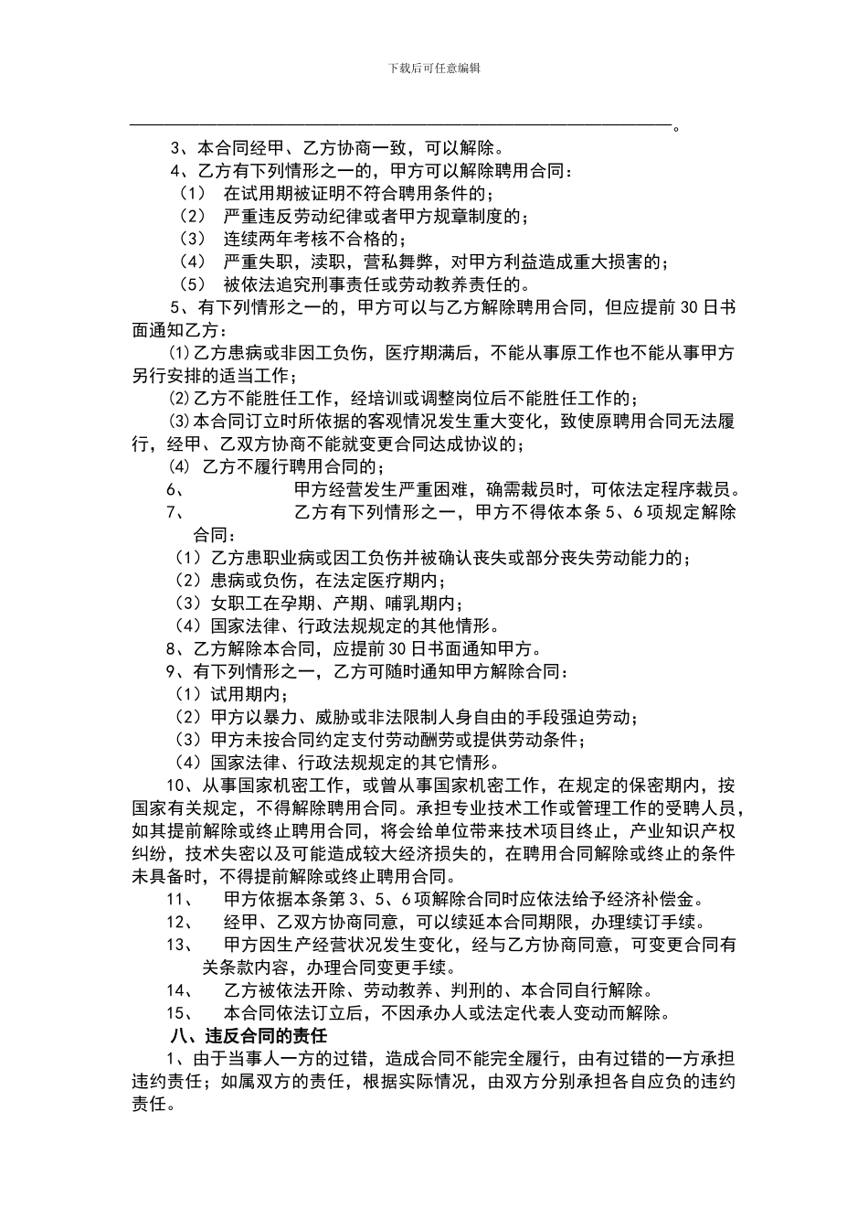
下载后可任意编辑 编号________聘 用 合 同 书甲方(聘用单位)名称:____________________ 地址:____________________ 性质:____________________法定代表人(委托代理人):_________________乙方(被聘用者)姓名:____________________性别:____________________出生年月:____________________家庭住址:____________________居民身份证号码:____________________湖南省人事厅制经甲、乙双方平等协商,自愿签订本合同。一、聘用岗位及职务甲方因工作需要聘用乙方在_________________岗位工作,并聘任_________________职务。 二、聘用合同期限1、本合同自____年_____月____日至_____年____月____日止,期限为____年。试用期自____年_____月____日至_____年____月____日止,期限为____个月。2、本合同自____年_____月____日至合同中约定之解除或终止合同的条件出现时止。下载后可任意编辑三、工作职责、内容和工作条件1、乙方的工作职责是_________________________________________________________________________________________________________________________________________________________________________。2、具体工作内容及要求_________________________________________________________________________________________________________________________________________________________________________________________。3、乙方工作时间遵照国家有关规定执行,甲方因工作需要,经与乙方协商同意,可延长工作时间,但不得超过国家劳动法律、法规的规定。4、乙方必须根据甲方对本岗位任务和职责的要求,完成规定的数质量指标或工作任务。5、甲方根据国家有关规定,按乙方岗位要求提供必需的工作条件和劳动保护设施,保障乙方的安全与健康。 6、甲方负责对乙方进行职业道德、业务技术、安全作业的教育和培训;乙方在工作过程中必须严格遵守工作规程,有权拒绝执行甲方违规指挥,有权提出批判、检举和控告。四、工作酬劳1:甲方根据国家的有关规定和乙方完成工作任务的情况按月核发乙方应得的工资、奖金、及各种津补贴。2、乙方在试用期(见习期)内的工资支付标准为: ________________________________________________________________________________。3、甲方确需乙方加班时,按国家规定支付给乙方加班费;4、甲、乙方约定的其它劳动酬劳内容:______________________________________________________...

1、当您付费下载文档后,您只拥有了使用权限,并不意味着购买了版权,文档只能用于自身使用,不得用于其他商业用途(如 [转卖]进行直接盈利或[编辑后售卖]进行间接盈利)。
2、本站所有内容均由合作方或网友上传,本站不对文档的完整性、权威性及其观点立场正确性做任何保证或承诺!文档内容仅供研究参考,付费前请自行鉴别。
3、如文档内容存在违规,或者侵犯商业秘密、侵犯著作权等,请点击“违规举报”。

碎片内容

湖南省事业单位聘用合同

您可能关注的文档

确认删除?
VIP
微信客服
  • 扫码咨询
会员Q群
  • 会员专属群点击这里加入QQ群
客服邮箱
回到顶部