电脑桌面
添加小米粒文库到电脑桌面
安装后可以在桌面快捷访问

2025年会展场地租赁合同VIP免费

2025年会展场地租赁合同_第1页
1/2
2025年会展场地租赁合同_第2页
2/2
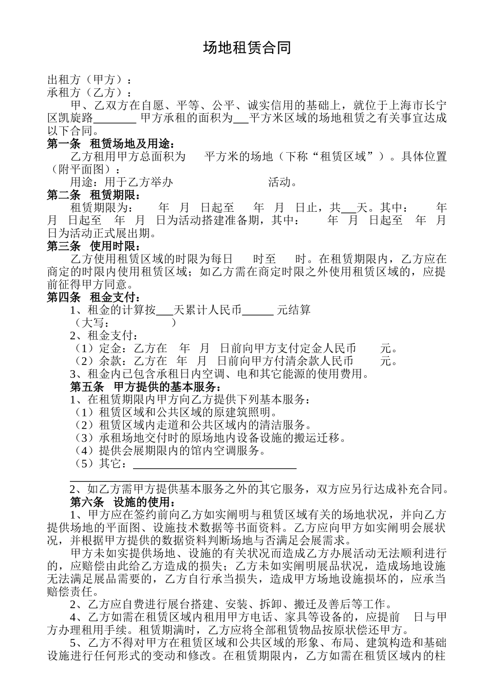
场地租赁合同 出租方(甲方):承租方(乙方):甲、乙双方在自愿、平等、公平、诚实信用的基础上,就位于上海市长宁区凯旋路 甲方承租的面积为 平方米区域的场地租赁之有关事宜达成以下合同。第一条 租赁场地及用途:乙方租用甲方总面积为 平方米的场地(下称“租赁区域”)。具体位置(附平面图):用途:用于乙方举办 活动。第二条 租赁期限:租赁期限为: 年 月 日起至 年 月 日止,共 天。其中: 年 月 日起至 年 月 日为活动搭建准备期,其中: 年 月 日起至 年 月 日为活动正式展出期。第三条 使用时限:乙方使用租赁区域的时限为每日 时至 时。在租赁期限内,乙方应在商定的时限内使用租赁区域;如乙方需在商定时限之外使用租赁区域的,应提前征得甲方同意。第四条 租金支付:1、租金的计算按 天累计人民币 元结算(大写: )2、租金支付:(1)定金:乙方在 年 月 日前向甲方支付定金人民币 元。(2)余款:乙方在 年 月 日前向甲方付清余款人民币 元。3、租金内已包含承租日内空调、电和其它能源的使用费用。第五条 甲方提供的基本服务:1、在租赁期限内甲方向乙方提供下列基本服务:(1)租赁区域和公共区域的原建筑照明。(2)租赁区域内走道和公共区域内的清洁服务。(3)承租场地交付时的原场地内设备设施的搬运迁移。(4)提供会展期限内的馆内空调服务。(5)其它: 2、如乙方需甲方提供基本服务之外的其它服务,双方应另行达成补充合同。第六条 设施的使用:1、甲方应在签约前向乙方如实阐明与租赁区域有关的场地状况,并向乙方提供场地的平面图、设施技术数据等书面资料。乙方应向甲方如实阐明会展状况,并根据甲方提供的数据资料判断场地与否满足会展需求。甲方未如实提供场地、设施的有关状况而造成乙方办展活动无法顺利进行的,应赔偿由此给乙方造成的损失;乙方未如实阐明展品状况,造成场地设施无法满足展品需要的,乙方自行承当损失,造成甲方场地设施损坏的,应承当赔偿责任。2、乙方应自费进行展台搭建、安装、拆卸、搬迁及善后等工作。4、乙方如需在租赁区域内租用甲方电话、家具等设备的,应提前 日与甲方办理租用手续。租赁期满时,乙方应将全部租赁物品按原状偿还甲方。5、乙方不得对甲方在租赁区域和公共区域的形象、布局、建筑构造和基础设施进行任何形式的变动和修改。在租赁期限内,乙方如需在租赁区域内的柱子、墙面或廊道上进行装修、设计或张贴,应事先告知甲...

1、当您付费下载文档后,您只拥有了使用权限,并不意味着购买了版权,文档只能用于自身使用,不得用于其他商业用途(如 [转卖]进行直接盈利或[编辑后售卖]进行间接盈利)。
2、本站所有内容均由合作方或网友上传,本站不对文档的完整性、权威性及其观点立场正确性做任何保证或承诺!文档内容仅供研究参考,付费前请自行鉴别。
3、如文档内容存在违规,或者侵犯商业秘密、侵犯著作权等,请点击“违规举报”。

碎片内容

2025年会展场地租赁合同

卷上珠帘+ 关注
实名认证
内容提供者

该用户很懒,什么也没介绍

确认删除?
VIP
微信客服
  • 扫码咨询
会员Q群
  • 会员专属群点击这里加入QQ群
客服邮箱
回到顶部