电脑桌面
添加小米粒文库到电脑桌面
安装后可以在桌面快捷访问

2025年学徒协议书VIP免费

2025年学徒协议书_第1页
1/3
2025年学徒协议书_第2页
2/3
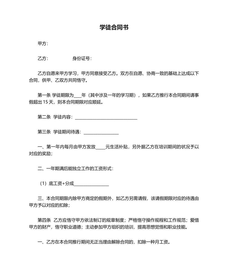
学徒合同书甲方:乙方: 身份证号:乙方自愿来甲方学习,甲方同意接受乙方。双方在自愿、协商一致的基础上达成以下合同,供甲、乙双方共同恪守。第一条 学徒期限为____年(其中涉及一年的学习期),如果乙方推行本合同期间请事假超出 15 天,则本合同期限对应顺延。第二条 学徒内容:________________________________ 第三条 学徒期间待遇:__________________一、第一年内每月由甲方发放_____元生活补贴,另外据乙方在培训期间的状况予以对应的奖励;二、一年期满后能独立工作的工资形式:(1)底工资+分成__________________三、本合同期限内除甲方商定的假期外,如乙方另需请假,该请假期限对应的待遇由甲方予以对应的扣除;第四条 乙方应恪守甲方依法制订的规章制度;严格恪守操作规程和工作规范;爱惜甲方的财产,恪守职业道德;主动参加甲方组织的培训,提高思想觉悟和职业技能。一、乙方在本合同推行期间无正当理由解除合同的,扣除一种月工资。 第五条 有关乙方义务一、要恪守各项规章制度,恪守职业道德,服从管理,听从指挥,工作中要任劳任怨,能吃苦耐劳;二、要爱惜设备,爱惜工具,做到:眼勤、腿勤、手勤,工作期间不得吵闹斗殴,讲究社会公德; 三、严格恪守安全操作规程和技术工艺流程;四、要准时上下班,不准迟到早退,没有特殊事情不能随意请假,要经常保持工作场地的清洁卫生,干活在前,休息在后,发明一种良好舒适的工作环境; 五、要虚心学习各项技术,不停提高思想和业务素质。六、由于个人因素造成客户财物损坏的,应承当全额的实际赔偿价。第六条 有关甲方义务一、根据乙方学习的规定,有计划地安排学习项目和学习内容;二、学徒期满后,双方协商,本人乐意留下工作的,能够留用并享有优厚的薪酬和待遇。第十条 因推行本合同发生的劳动争议,双方协商解决。第十一条 本合同一式两份,甲乙双方各执一份。甲方(签字):乙方(签字):年 月 日

1、当您付费下载文档后,您只拥有了使用权限,并不意味着购买了版权,文档只能用于自身使用,不得用于其他商业用途(如 [转卖]进行直接盈利或[编辑后售卖]进行间接盈利)。
2、本站所有内容均由合作方或网友上传,本站不对文档的完整性、权威性及其观点立场正确性做任何保证或承诺!文档内容仅供研究参考,付费前请自行鉴别。
3、如文档内容存在违规,或者侵犯商业秘密、侵犯著作权等,请点击“违规举报”。

碎片内容

2025年学徒协议书

您可能关注的文档

确认删除?
VIP
微信客服
  • 扫码咨询
会员Q群
  • 会员专属群点击这里加入QQ群
客服邮箱
回到顶部