电脑桌面
添加小米粒文库到电脑桌面
安装后可以在桌面快捷访问

2025年股权转让协议标准版VIP专享VIP免费

2025年股权转让协议标准版_第1页
1/2
2025年股权转让协议标准版_第2页
2/2
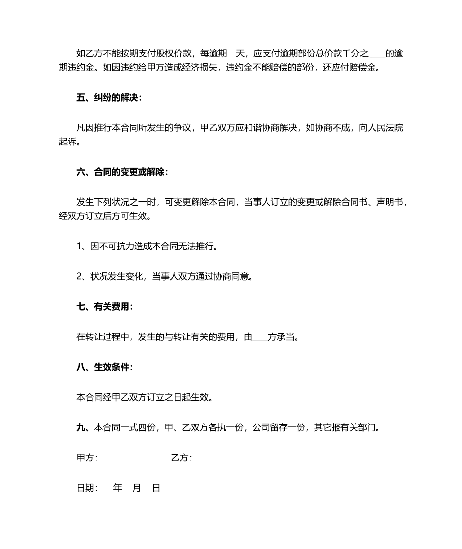
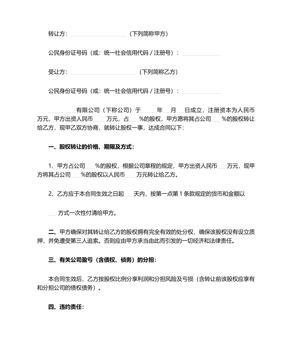
转让方: (下列简称甲方)公民身份证号码(或:统一社会信用代码/注册号): 受让方: (下列简称乙方)公民身份证号码(或:统一社会信用代码/注册号): 有限公司(下称公司)于 年 月 日成立,注册资本为人民币 万元,甲方出资人民币 万元,占 %的股权,甲方愿将其占公司 %的股权转让给乙方,现甲乙双方协商,就转让股权一事,达成合同以下:一、股权转让的价格、期限及方式:1、甲方占公司 %的股权,根据公司章程的规定,甲方出资人民币 万元,现甲方将其占公司 %的股权以人民币 万元转让给乙方。2、乙方应于本合同生效之日起 天内,按第一点第 1 条款规定的货币和金额以 方式一次性付清给甲方。二、甲方确保对其转让给乙方的股权拥有完全有效的处分权,确保该股权没有设立质押,并免遭受第三人追索。否则应由甲方承当由此而引发的一切经济和法律责任。三、有关公司盈亏(含债权、侦务)的分担:本合同生效后,乙方按股权比例分享利润和分担风险及亏损(含转让前该股权应享有和分担公司的债权债务)。四、违约责任:如乙方不能按期支付股权价款,每逾期一天,应支付逾期部份总价款千分之 的逾期违约金。如因违约给甲方造成经济损失,违约金不能赔偿的部份,还应付赔偿金。五、纠纷的解决:凡因推行本合同所发生的争议,甲乙双方应和谐协商解决,如协商不成,向人民法院起诉。六、合同的变更或解除:发生下列状况之一时,可变更解除本合同,当事人订立的变更或解除合同书、声明书,经双方订立后方可生效。1、因不可抗力造成本合同无法推行。2、状况发生变化,当事人双方通过协商同意。七、有关费用:在转让过程中,发生的与转让有关的费用,由 方承当。八、生效条件:本合同经甲乙双方订立之日起生效。九、本合同一式四份,甲、乙双方各执一份,公司留存一份,其它报有关部门。甲方: 乙方:日期: 年 月 日

1、当您付费下载文档后,您只拥有了使用权限,并不意味着购买了版权,文档只能用于自身使用,不得用于其他商业用途(如 [转卖]进行直接盈利或[编辑后售卖]进行间接盈利)。
2、本站所有内容均由合作方或网友上传,本站不对文档的完整性、权威性及其观点立场正确性做任何保证或承诺!文档内容仅供研究参考,付费前请自行鉴别。
3、如文档内容存在违规,或者侵犯商业秘密、侵犯著作权等,请点击“违规举报”。

碎片内容

2025年股权转让协议标准版

您可能关注的文档

卷上珠帘+ 关注
实名认证
内容提供者

该用户很懒,什么也没介绍

确认删除?
VIP
微信客服
  • 扫码咨询
会员Q群
  • 会员专属群点击这里加入QQ群
客服邮箱
回到顶部