电脑桌面
添加小米粒文库到电脑桌面
安装后可以在桌面快捷访问

2025年企业价格管理办法VIP专享VIP免费

2025年企业价格管理办法_第1页
1/3
2025年企业价格管理办法_第2页
2/3
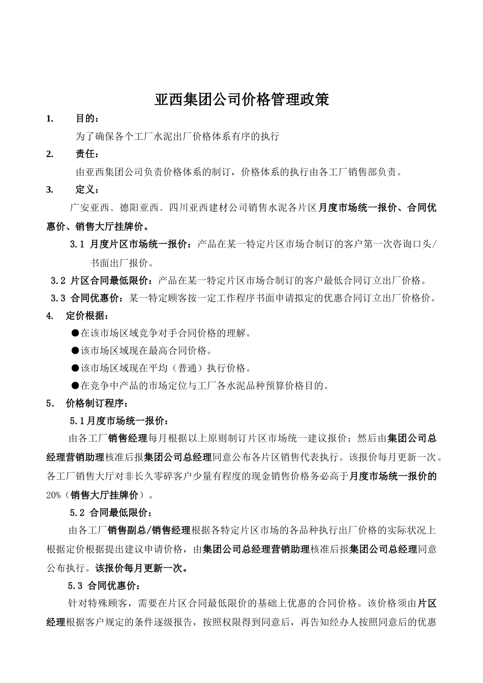
亚西集团公司价格管理政策1.目的:为了确保各个工厂水泥出厂价格体系有序的执行2.责任:由亚西集团公司负责价格体系的制订,价格体系的执行由各工厂销售部负责。3.定义:广安亚西﹑德阳亚西﹑四川亚西建材公司销售水泥各片区月度市场统一报价、合同优惠价、销售大厅挂牌价。3.1 月度片区市场统一报价:产品在某一特定片区市场合制订的客户第一次咨询口头/书面出厂报价。3.2 片区合同最低限价:产品在某一特定片区市场合制订的客户最低合同订立出厂价格。3.3 合同优惠价:某一特定顾客按一定工作程序书面申请拟定的优惠合同订立出厂价格价。4. 定价根据: ●在该市场区域竞争对手合同价格的理解。●该市场区域现在最高合同价格。●该市场区域现在平均(普通)执行价格。●在竞争中产品的市场定位与工厂各水泥品种预算价格目的。5. 价格制订程序:5.1 月度市场统一报价:由各工厂销售经理每月根据以上原则制订片区市场统一建议报价;然后由集团公司总经理营销助理核准后报集团公司总经理同意公布各片区销售代表执行。该报价每月更新一次。各工厂销售大厅对非长久零碎客户少量有程度的现金销售价格务必高于月度市场统一报价的20%(销售大厅挂牌价)。5.2 合同最低限价:由各工厂销售副总/销售经理根据各特定片区市场的各品种执行出厂价格的实际状况上根据定价根据提出建议申请价格,由集团公司总经理营销助理核准后报集团公司总经理同意公布执行。该报价每月更新一次。5.3 合同优惠价:针对特殊顾客,需要在片区合同最低限价的基础上优惠的合同价格。该价格须由片区经理根据客户规定的条件逐级报告,按照权限得到同意后,再告知经办人按照同意后的优惠出厂价格订立合同。5.4 合同优惠价审批权限:全部优惠价格都需要填写书面申请。申请需逐级由各工厂销售副总/销售经理-集团公司集团公司总经理营销助理-集团公司总经理审批。任何现金折扣、质量折扣/销量折扣及其它特殊折扣须由各工厂销售副总/销售经理建议,集团公司总经理营销助理同意并抄送集团公司总经理合同优惠的报价审批,需要有文献支持,支持文献内容需涉及但不限于下列内容:优惠产生的因素(数量,试用,提前支付,价格碰到竞争,因非原则运输条件而产生的价格变化,因质量纠纷而产生的价格变化)客户规定的优惠数量和付款条件竞争者发票复印件竞争者报价复印件证明竞争者价格的客户签名通话统计在上述批复完毕后,各工厂销售副总/销售经理应安排合同管理员保存支持...

1、当您付费下载文档后,您只拥有了使用权限,并不意味着购买了版权,文档只能用于自身使用,不得用于其他商业用途(如 [转卖]进行直接盈利或[编辑后售卖]进行间接盈利)。
2、本站所有内容均由合作方或网友上传,本站不对文档的完整性、权威性及其观点立场正确性做任何保证或承诺!文档内容仅供研究参考,付费前请自行鉴别。
3、如文档内容存在违规,或者侵犯商业秘密、侵犯著作权等,请点击“违规举报”。

碎片内容

2025年企业价格管理办法

您可能关注的文档

确认删除?
VIP
微信客服
  • 扫码咨询
会员Q群
  • 会员专属群点击这里加入QQ群
客服邮箱
回到顶部