电脑桌面
添加小米粒文库到电脑桌面
安装后可以在桌面快捷访问

物流运输实训VIP免费

物流运输实训_第1页
1/8
物流运输实训_第2页
2/8
物流运输实训_第3页
3/8
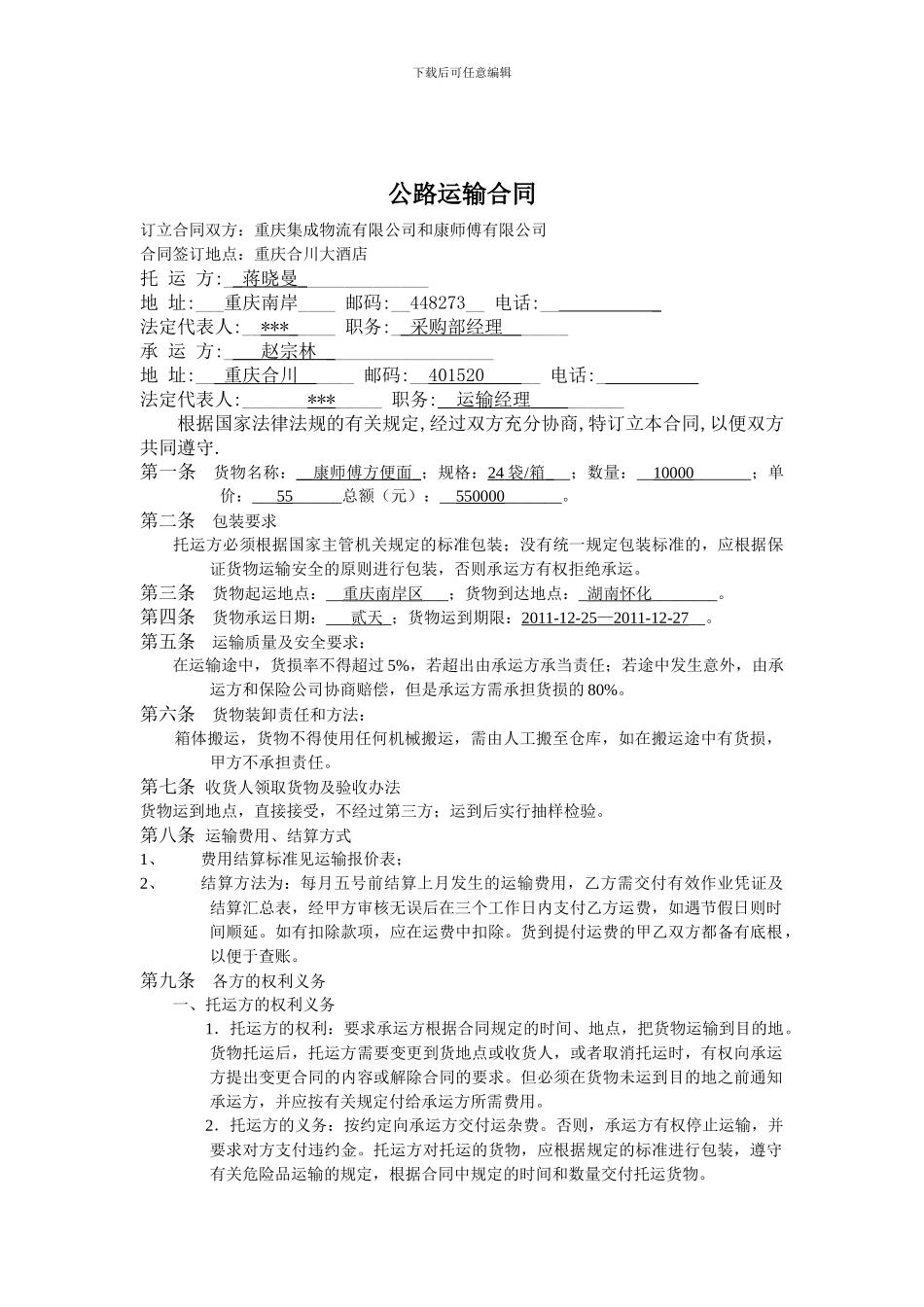
下载后可任意编辑课程任务实训书课程名称: 物流运输管理 专业班级: 10 物流管理 1 班 姓名: 指导老师: 职 称: 讲师 部 门: 财经管理系 实训时间:2011 年 12 月 25 日 至 2011 年 12 月 25 日下载后可任意编辑教务处 制下载后可任意编辑公路运输合同订立合同双方:重庆集成物流有限公司和康师傅有限公司合同签订地点:重庆合川大酒店托 运 方:__ 蒋晓曼 _ _____________ 地 址:___重庆南岸____ 邮码:__448273__ 电话:__ _ 法定代表人:__*** _ ____ 职务:__ 采购部经理 __ _____ 承 运 方:____ 赵宗林 _ _________________ 地 址:___ 重庆合川 __ ____ 邮码:__401520 ____ __ 电话:_ 法定代表人:_______***_____ 职务:__ 运输经理 ____ ______ 根据国家法律法规的有关规定,经过双方充分协商,特订立本合同,以便双方共同遵守.第一条 货物名称:__ 康师傅方便面 _ ;规格:24 袋 / 箱 _ __;数量:__10000_______;单价:___55______总额(元):__550000_______。第二条 包装要求 托运方必须根据国家主管机关规定的标准包装;没有统一规定包装标准的,应根据保证货物运输安全的原则进行包装,否则承运方有权拒绝承运。第三条 货物起运地点:__重庆南岸区___;货物到达地点:_湖南怀化________。第四条 货物承运日期:___贰天_;货物运到期限:2011-12-25 — 2011-12- 27 __。第五条 运输质量及安全要求: 在运输途中,货损率不得超过 5%,若超出由承运方承当责任;若途中发生意外,由承运方和保险公司协商赔偿,但是承运方需承担货损的 80%。 第六条 货物装卸责任和方法: 箱体搬运,货物不得使用任何机械搬运,需由人工搬至仓库,如在搬运途中有货损,甲方不承担责任。第七条 收货人领取货物及验收办法货物运到地点,直接接受,不经过第三方;运到后实行抽样检验。第八条 运输费用、结算方式1、费用结算标准见运输报价表;2、结算方法为:每月五号前结算上月发生的运输费用,乙方需交付有效作业凭证及结算汇总表,经甲方审核无误后在三个工作日内支付乙方运费,如遇节假日则时间顺延。如有扣除款项,应在运费中扣除。货到提付运费的甲乙双方都备有底根,以便于查账。第九条 各方的权利义务 一、托运方的权利义务 1.托运方的权利:要求承运方根据合同规定的时间、地点,把货物运输到目的地。货物托运后,托运方需要变更到货地点或收货人,或...

1、当您付费下载文档后,您只拥有了使用权限,并不意味着购买了版权,文档只能用于自身使用,不得用于其他商业用途(如 [转卖]进行直接盈利或[编辑后售卖]进行间接盈利)。
2、本站所有内容均由合作方或网友上传,本站不对文档的完整性、权威性及其观点立场正确性做任何保证或承诺!文档内容仅供研究参考,付费前请自行鉴别。
3、如文档内容存在违规,或者侵犯商业秘密、侵犯著作权等,请点击“违规举报”。

碎片内容

物流运输实训

确认删除?
VIP
微信客服
  • 扫码咨询
会员Q群
  • 会员专属群点击这里加入QQ群
客服邮箱
回到顶部