电脑桌面
添加小米粒文库到电脑桌面
安装后可以在桌面快捷访问

程序文件十-内部审核管理程序VIP免费

程序文件十-内部审核管理程序_第1页
1/5
程序文件十-内部审核管理程序_第2页
2/5
程序文件十-内部审核管理程序_第3页
3/5
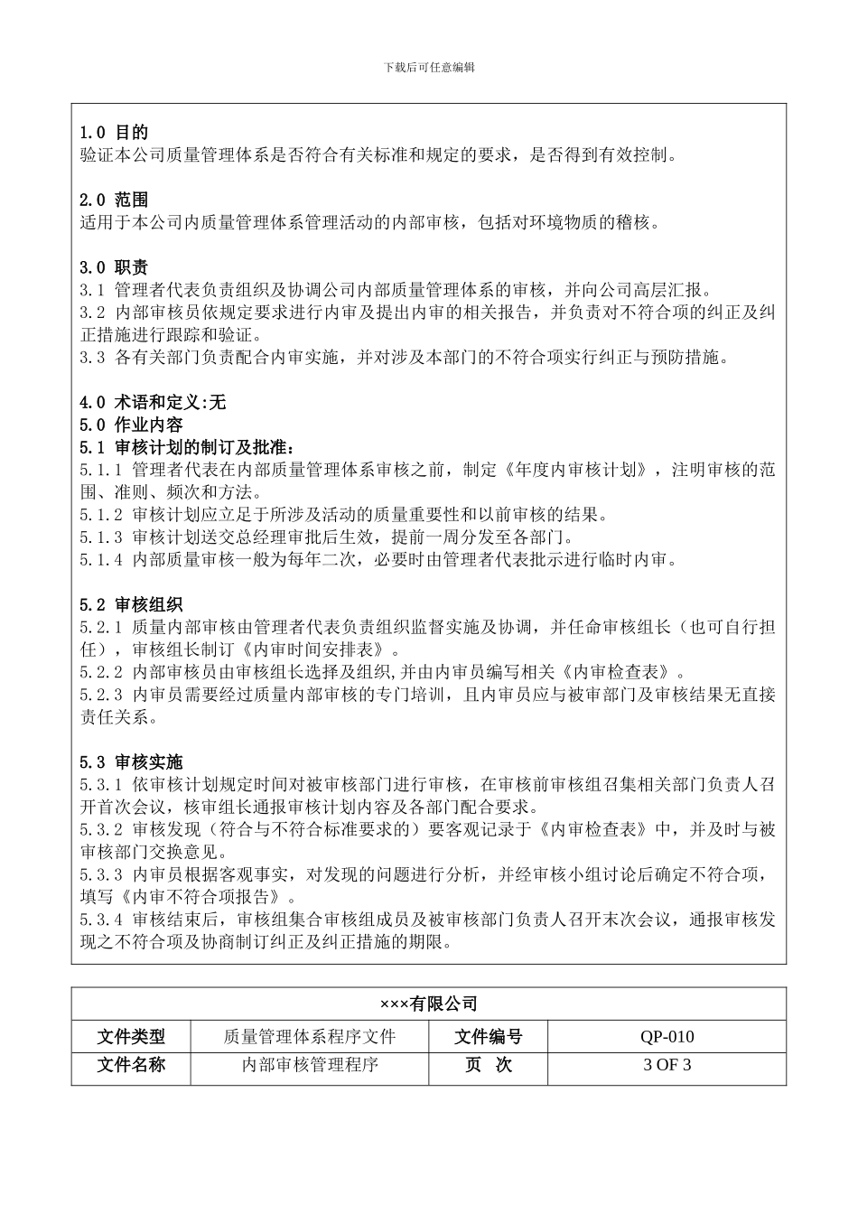
下载后可任意编辑×××有限公司文件类型质量管理体系程序文件文件编号QP-010文件名称内部审核管理程序页 次1 OF 3版 本01修 订 记 录页次版号修订内容修订者批准修订日期下载后可任意编辑责任部门制 定审 核批 准生效日期管理者代表2024-11-30注:如无受控文件之盖印,为非受控文件,只有受控文件才会被自动更新。×××有限公司文件类型质量管理体系程序文件文件编号QP-010文件名称内部审核管理程序页 次2 OF 3版 本01下载后可任意编辑1.0 目的验证本公司质量管理体系是否符合有关标准和规定的要求,是否得到有效控制。2.0 范围适用于本公司内质量管理体系管理活动的内部审核,包括对环境物质的稽核。3.0 职责3.1 管理者代表负责组织及协调公司内部质量管理体系的审核,并向公司高层汇报。3.2 内部审核员依规定要求进行内审及提出内审的相关报告,并负责对不符合项的纠正及纠正措施进行跟踪和验证。3.3 各有关部门负责配合内审实施,并对涉及本部门的不符合项实行纠正与预防措施。4.0 术语和定义:无5.0 作业内容5.1 审核计划的制订及批准:5.1.1 管理者代表在内部质量管理体系审核之前,制定《年度内审核计划》,注明审核的范围、准则、频次和方法。5.1.2 审核计划应立足于所涉及活动的质量重要性和以前审核的结果。5.1.3 审核计划送交总经理审批后生效,提前一周分发至各部门。5.1.4 内部质量审核一般为每年二次,必要时由管理者代表批示进行临时内审。5.2 审核组织5.2.1 质量内部审核由管理者代表负责组织监督实施及协调,并任命审核组长(也可自行担任),审核组长制订《内审时间安排表》。5.2.2 内部审核员由审核组长选择及组织,并由内审员编写相关《内审检查表》。5.2.3 内审员需要经过质量内部审核的专门培训,且内审员应与被审部门及审核结果无直接责任关系。5.3 审核实施5.3.1 依审核计划规定时间对被审核部门进行审核,在审核前审核组召集相关部门负责人召开首次会议,核审组长通报审核计划内容及各部门配合要求。5.3.2 审核发现(符合与不符合标准要求的)要客观记录于《内审检查表》中,并及时与被审核部门交换意见。5.3.3 内审员根据客观事实,对发现的问题进行分析,并经审核小组讨论后确定不符合项,填写《内审不符合项报告》。5.3.4 审核结束后,审核组集合审核组成员及被审核部门负责人召开末次会议,通报审核发现之不符合项及协商制订纠正及纠正措施的期限。×××有限公司文件类型质量管...

1、当您付费下载文档后,您只拥有了使用权限,并不意味着购买了版权,文档只能用于自身使用,不得用于其他商业用途(如 [转卖]进行直接盈利或[编辑后售卖]进行间接盈利)。
2、本站所有内容均由合作方或网友上传,本站不对文档的完整性、权威性及其观点立场正确性做任何保证或承诺!文档内容仅供研究参考,付费前请自行鉴别。
3、如文档内容存在违规,或者侵犯商业秘密、侵犯著作权等,请点击“违规举报”。

碎片内容

程序文件十-内部审核管理程序

您可能关注的文档

确认删除?
VIP
微信客服
  • 扫码咨询
会员Q群
  • 会员专属群点击这里加入QQ群
客服邮箱
回到顶部